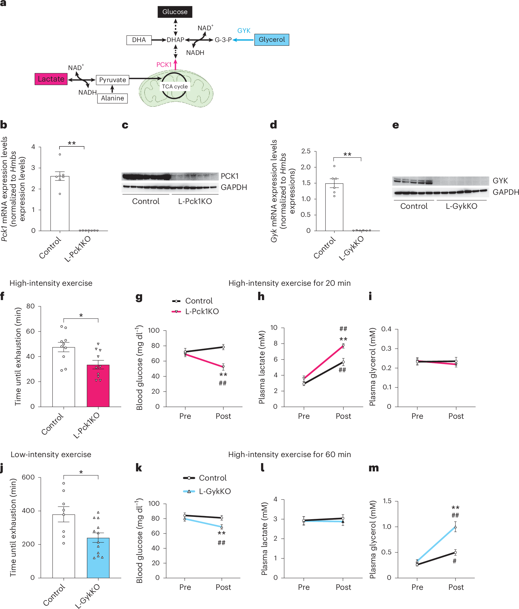
Fig. 1: L-Pck1KO and L-GykKO decrease high-intensity and low-intensity exercise capacities, respectively.
From: Redox-dependent liver gluconeogenesis impacts different intensity exercise in mice

a, Schematic diagram of gluconeogenic pathways. Dotted arrows indicate multiple consecutive reactions, while solid arrows indicate a single reaction. The mitochondrion illustration was adapted from BioRender.com. DHAP, dihydroxyacetone phosphate; G-3-P, glycerol-3-phosphate. b–e, Expression levels of indicated mRNAs (b,d) and western blots for the indicated proteins (c,e) in the livers of male L-GykKO or L-Pck1KO mice and the corresponding controls. Signals for each target protein in c and e were obtained from different membranes that were processed in parallel. n = 7 (in b) and n = 6 (in d) per group; two-tailed unpaired t-test; **P < 0.0001 (in b); **P < 0.0001 (in d). f, Times until exhaustion in the high-intensity exercise groups of male control and L-Pck1KO mice. n = 10 per group; two-tailed unpaired t-test; *P = 0.0134. g–i, Male control and L-Pck1KO mice were subjected to 20 min of high-intensity exercise. Concentrations of blood glucose (g), plasma lactate (h) and plasma glycerol (i) were measured before and after exercise. n = 9 for control, n = 7 for L-Pck1KO; mixed-effects model followed by Holm–ŠÃdák post hoc analysis (two-sided); **P = 0.0027 vs control (post), ##P = 0.0027 vs pre (within L-Pck1KO) (in g); **P = 0.0035 vs control (post), ##P < 0.0001 vs pre (within L-Pck1KO), ##P = 0.0001 vs pre (within control) (in h). j, Times until exhaustion in the low-intensity exercise groups of male control and L-GykKO mice. n = 8 for control, n = 12 for L-GykKO; two-tailed unpaired t-test; *P = 0.0138. k–m, Male control and L-GykKO mice were subjected to 60 min of low-intensity exercise. Concentrations of blood glucose (k), plasma lactate (l) and plasma glycerol (m) were measured before and after exercise. n = 12 per group; repeated measures two-way ANOVA followed by Holm–ŠÃdák post hoc analysis (two-sided); **P = 0.0022 vs control (post), ##P = 0.0035 vs pre (within L-GykKO) (in k); **P = 0.0001 vs control (post), ##P < 0.0001 vs pre (within L-GykKO), #P = 0.0204 vs pre (within control) (in m). Experiments shown in b,c, d, e, f, g–i, j and k–m were conducted using distinct cohorts of biologically independent mice. All data are presented as means; error bars, s.e.m. Each plot on the bar graph shows raw data.