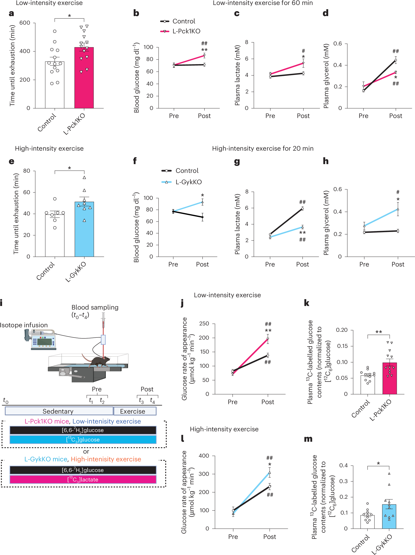
Fig. 2: L-Pck1KO and L-GykKO increase low-intensity and high-intensity exercise capacities with enhanced gluconeogenesis from glycerol and lactate, respectively.
From: Redox-dependent liver gluconeogenesis impacts different intensity exercise in mice

a, Times until exhaustion in the low-intensity exercise groups of male control and L-Pck1KO mice. n = 13 per group; two-tailed unpaired t-test; *P = 0.0232. b–d, Male control and L-Pck1KO mice were subjected to 60 min of low-intensity exercise. Concentrations of blood glucose (b), plasma lactate (c) and plasma glycerol (d) were measured before and after exercise. n = 9 (in b) and 12 (in c and d) per group; repeated measures two-way ANOVA followed by Holm–ŠÃdák post hoc analysis (two-sided); **P = 0.0089 vs control (post), ##P = 0.0089 vs pre (within L-Pck1KO) (in b); *P = 0.0364 vs control (post), #P = 0.0328 vs pre (within L-Pck1KO) (in c); *P = 0.0145 vs control (post), ##P = 0.0097 vs pre (within L-Pck1KO), ##P < 0.0001 vs pre (within control) (in d). e, Times until exhaustion in the high-intensity exercise groups of male control and L-GykKO mice. n = 7 for control, n = 8 for L-GykKO; two-tailed unpaired t-test; *P = 0.0458. f–h, Male control and L-GykKO mice were subjected to 20 min of high-intensity exercise. Concentrations of blood glucose (f), plasma lactate (g) and plasma glycerol (h) were measured before and after exercise. n = 8 per group (in f); n = 6 for control, n = 9 for L-GykKO (in g and h); repeated measures two-way ANOVA (in f) or mixed-effects model (in g and h) followed by Holm–ŠÃdák post hoc analysis (two-sided); *P = 0.0357 vs control (post) (in f); **P < 0.0001 vs control (post), ##P = 0.0011 vs pre (within L-GykKO), ##P < 0.0001 vs pre (within control) (in g); *P = 0.0307 vs control (post), #P = 0.0159 vs pre (within L-GykKO) (in h). i, Schematic representation of isotopic metabolic flux analysis during exercise. The detailed protocols are described in the Methods. Male control and L-Pck1KO mice received prime and continuous infusions of [6,6-2H2]glucose and [13C3]glycerol starting 210 min before low-intensity exercise. Male control and L-GykKO mice received prime and continuous infusions of [6,6-2H2]glucose and [13C3]lactate starting 210 min before high-intensity exercise. Blood was collected at times t0–5. After correcting isotopic enrichment with naturally occurring isotopes from t0, metabolic flux under sedentary conditions was calculated using data from t1 and t2, while metabolic flux during exercise was determined by t3 and t4. The schematic diagram was created in BioRender.com. j,l, The glucose rate of appearance (Ra) was estimated before and during low-intensity exercise in control and L-Pck1KO mice (j) or high-intensity exercise in control and L-GykKO mice (l). n = 11 for control, n = 12 for L-Pck1KO (in j); n = 10 per group (in l); mixed-effects model (in j) or repeated measures two-way ANOVA (in l) followed by Holm–ŠÃdák post hoc analysis (two-sided); **P = 0.0060 vs control (post), ##P < 0.0001 vs pre (within L-Pck1KO), ##P = 0.0060 vs pre (within control) (in j); *P = 0.0407 vs control (post), ##P < 0.0001 vs pre (within L-GykKO), ##P = 0.0031 vs pre (within control) (in l). k,m, Plasma contents of 13C-labelled glucose with normalization to [12C6]glucose were calculated during low-intensity exercise in control and L-Pck1KO mice (k) or high-intensity exercise in control and L-GykKO mice (m). n = 11 for control, n = 12 for L-Pck1KO (in k); n = 10 per group (in m); two-tailed unpaired t-test; *P = 0.0040 (in k); *P = 0.0074 (in m). Experiments shown in a, b, c,d, e, f, g,h, j,k and l,m were conducted using distinct cohorts of biologically independent mice. All data are presented as means; error bars, s.e.m. Each plot on the bar graph shows raw data.