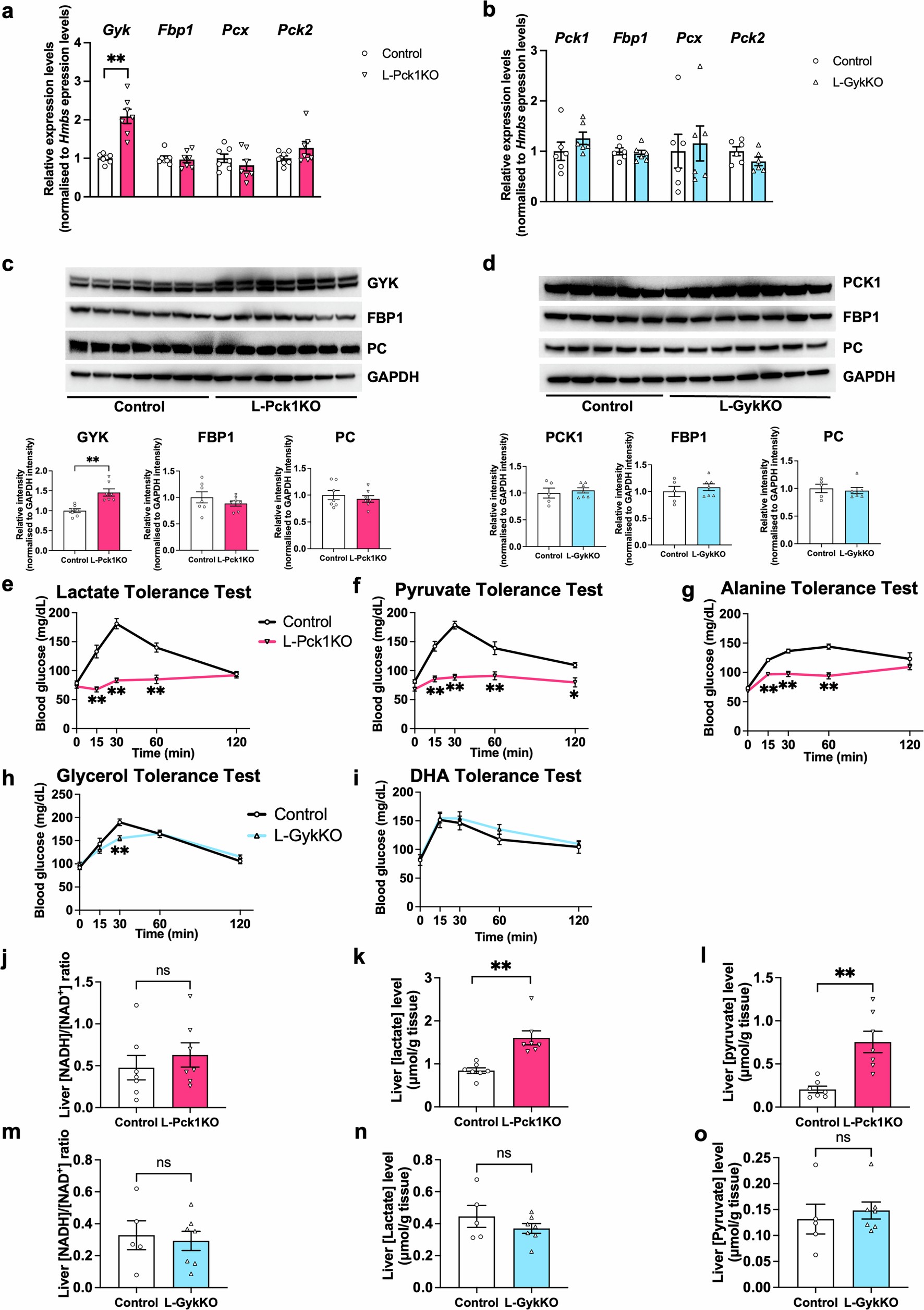
Extended Data Fig. 4: The alterations in gluconeogenic enzyme expressions and responses to gluconeogenic substrates in L-Pck1KO and L-GykKO mice.
From: Redox-dependent liver gluconeogenesis impacts different intensity exercise in mice

(a,b) mRNA levels of the indicated gluconeogenic genes in the livers of male L-Pck1KO (a) and L-GykKO (b) in comparison with the corresponding controls. n = 7 (a) and 6 (b) per group; two-tailed unpaired t-test; (a) **P < 0.0001 for Control vs L-Pck1KO (Gyk mRNA levels). (c,d) Western blots for liver gluconeogenic enzymes in male L-Pck1KO mice (c) and L-GykKO mice (d) in comparison to the corresponding controls. GAPDH was used as the loading control. Western blotting images for GAPDH in (c) and (d) correspond to those in Fig. 1c, e, respectively. Signals for each target protein in (c) and (d) were obtained from different membranes that were processed in parallel. Bar graphs represent the quantitative signal intensities of each band. (c) n = 7 per group; (d) n = 5 for Control, n = 7 for L-GykKO; two-tailed unpaired t-test; (c) **P < 0.0001 for Control vs L-Pck1KO (GYK protein levels). FBP1, fructose-1,6-bisphosphatase 1; GAPDH, glyceraldehyde-3-phosphate dehydrogenase; GYK, glycerol kinase; PC, pyruvate carboxylase; PCK1, phosphoenolpyruvate carboxykinase-1. (e–i) Blood glucose levels of male L-Pck1KO and L-GykKO mice in comparison with the corresponding controls after administrations of the indicated gluconeogenic substrates. (e) n = 7 for Control, n = 6 for L-Pck1KO; (f) n = 5 for Control, n = 7 for L-Pck1KO; (g) n = 5 for Control, n = 7 for L-Pck1KO; (h) n = 8 per group; (i) n = 6 per group; mixed-effects model (e–g) or repeated measures two-way ANOVA (h,i) followed by Holm–ŠÃdák post hoc analysis (two-sided); (e) **P < 0.0001 vs Control (at 15, 30 and 60 min); (f) **P = 0.0002, < 0.0001 and = 0.0009 vs Control (at 15, 30 and 60 min, respectively), *P = 0.0250 vs Control (at 120 min); (g) **P = 0.0024 vs Control (at 15 min), **P < 0.0001 vs Control (at 30 and 60 min); (h) **P = 0.0005 vs Control (at 30 min). All experiments shown in (e–i) were conducted using distinct cohorts of biologically independent mice. (j–o) The liver [NADH]/[NAD+] ratios (j,m) as well as the liver contents of lactate (k,n) and pyruvate (l,o) in male mice with the indicated genotypes are shown. The results of (k,l,n,o) were used for calculating the liver [lactate]/[pyruvate] ratios shown in Fig. 3g, h. (j–l) n = 7 per group; (m–o) n = 5 for Control, n = 7 for L-GykKO; two-tailed unpaired t-test; (k) **P = 0.0009; (l) **P = 0.0011. Experiments shown in (a,c), (b), (d), (e), (f), (g), (h), (i), (j–l) and (m–o) were conducted using distinct cohorts of biologically independent mice. All data are presented as means ± s.e.m. Each plot on the bar graph shows raw data.