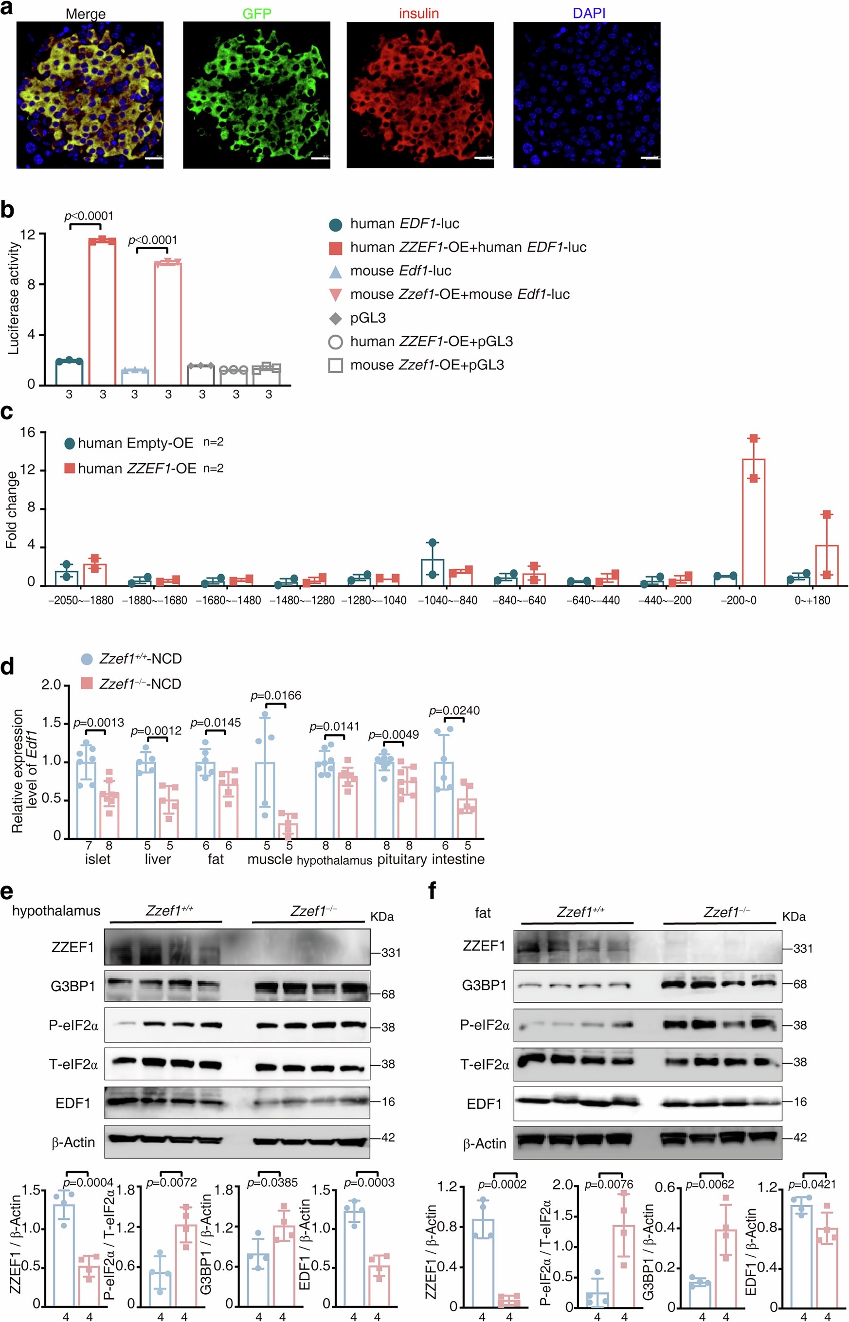
Extended Data Fig. 7: ZZEF1 regulates the expression of Edf1.
From: Single-cell perturbations decipher ribosomal stress-surveillance regulators in type 2 diabetes

a, Representative staining of insulin (red), direct fluorescence of AAV8-coexpressed GFP (green) and DAPI (blue) in the islets of mice with pancreatic infusion of AAV8-MIP-EDF1. Scale bars, 20 μm. b, Dual-luciferase reporter assay for Edf1 in the human ZZEF1-overexpressed HEK293T cells or mouse Zzef1-overexpressed βTC6 cells (n = 3 for each group). c, ChIP-qPCR analysis of the activity of Edf1 promoter regions in the ZZEF1-overexpressed HEK293T cells (n = 2 for each group). d, The expression levels of Edf1 in different tissues from Zzef1−/− and Zzef1+/+ mice fed with NCD (n = 7, 8, 5, 5, 6, 6, 5, 5, 8, 8, 8, 8, 6, 5). e,f, Western blots and quantification analysis of ZZEF1, EDF1, G3BP1, T-eIF2α and P-eIF2α in the hypothalamus (e) and fat (f) of NCD-fed Zzef1−/− and Zzef1+/+ mice (n = 4 for each group). All mice were male. The number of samples per group is indicated at the bottom of bars in the graphs. Data represented as mean ± S.D. P values were calculated by unpaired two-tailed Student’s t-test.