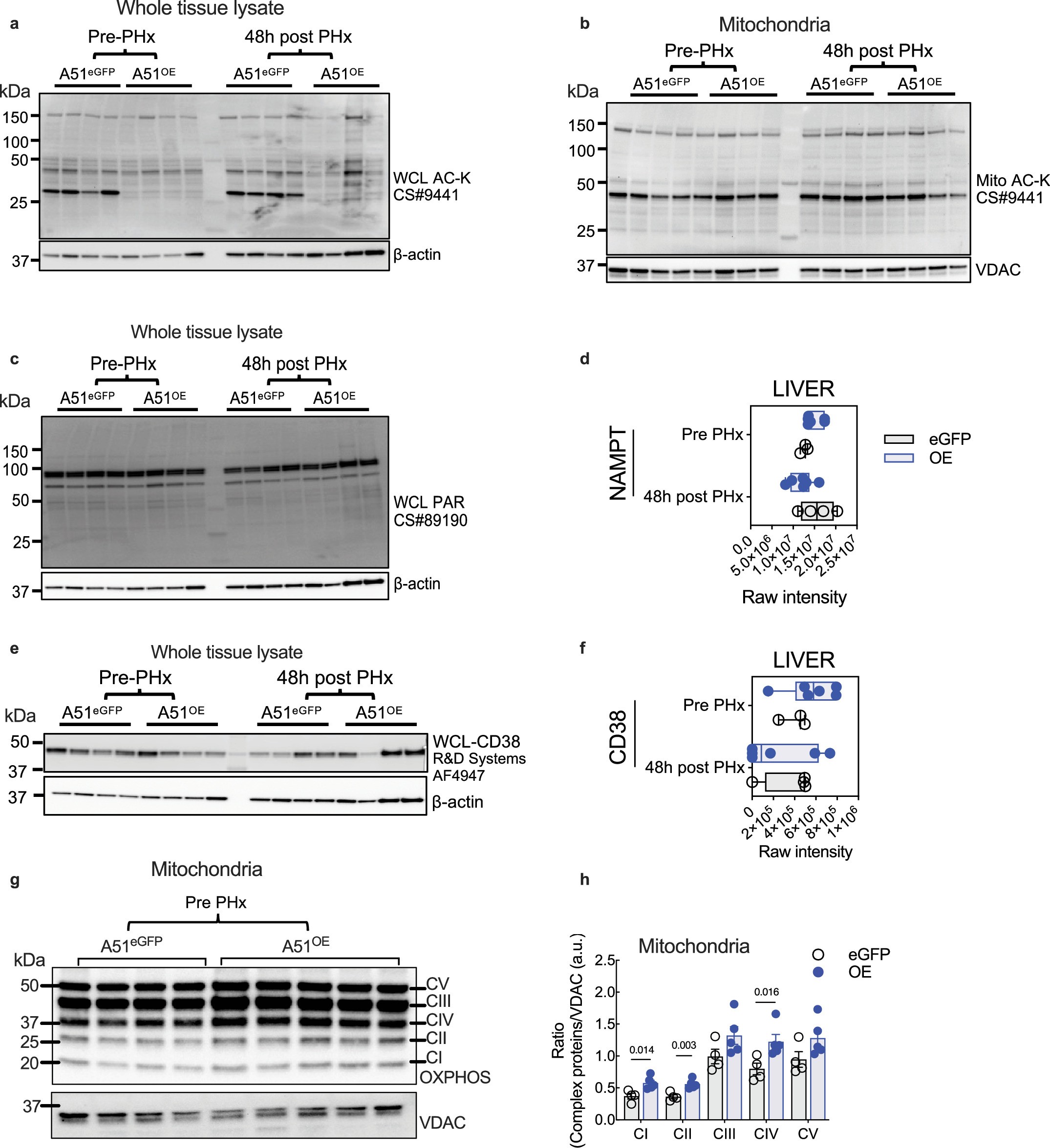
Extended Data Fig. 6: Effects of SLC25A51 overexpression on acetylation, PARylation, and expression of oxidative phosphorylation complexes in liver.
From: Hepatocyte mitochondrial NAD+ content is limiting for liver regeneration

a-b, Immunoblots from whole liver tissue lysates (a) and isolated mitochondria (b) probed for acetylated lysine (Ac-K). c, Total PARylation blot from whole tissue lysates. d, Liver NAMPT protein expression by proteomics analyses pre and 48 h post regeneration. e-f, Immunoblot from liver tissue lysates probed for CD38 (e) proteomics analyses of CD 38 from liver tissue (f). g-h, Immunoblot (f) and quantification (g) of protein complexes in the electron transport chain from isolated mitochondria. (n = 4 mice for eGFP control and n = 5 for A51 OE mice). Proteomics whisker plots show the interquartile range and whiskers represent minimum to maximum values (n = 3-4 for eGFP and n = 6 for A51 OE). Error bars in bar plots represent s.e.m. Individual P values are shown where significant (P ≤ 0.05).