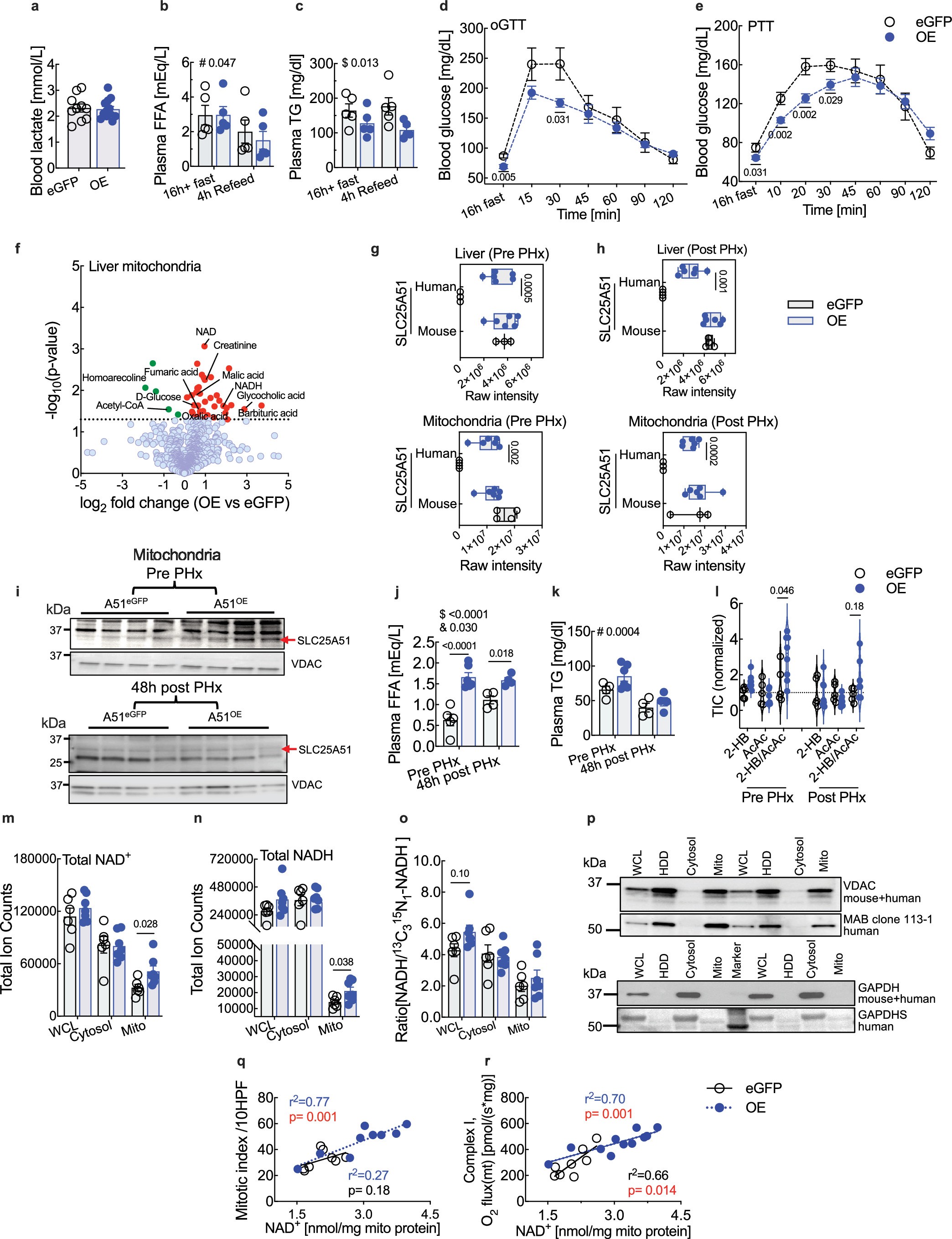
Extended Data Fig. 3: SLC25A51 overexpression drives changes in metabolism and increases in mitochondrial NAD+ that correlate with Complex I-dependent respiration.
From: Hepatocyte mitochondrial NAD+ content is limiting for liver regeneration

a, Blood lactate levels (n = 10 for eGFP and n = 12 for A51 OE). b-c, Plasma FFA (b) and TG (c) at fasting or after refeeding (n = 5 for both eGFP and A51 OE). d-e, Oral glucose tolerance test [oGTT] (d, n = 5 for eGFP and n = 6 for A51 OE) and pyruvate tolerance test [PTT] (e, n = 9 for eGFP and n = 12 for A51 OE). f, Metabolomic profiling of liver mitochondria (n = 5-8 per group). g-h, Liver and mitochondrial SLC25A51 protein expression by proteomics analyses at pre (g) and 48 h post regeneration (h). Whisker plots show the interquartile range and whiskers represent minimum to maximum values (n = 3-4 for eGFP and n = 6 for A51 OE). i, Immunoblots from isolated liver mitochondria from pre and 48 h post PHx probed for SLC25A51 protein. j-l, Circulating FFA (j, n = 5 for eGFP pre and n = 4 for post; n = 5 for A51 OE pre and n = 4 for post), TG (k, n = 4 for eGFP; n = 6 for A51 OE pre and n = 4 for post), and ketones (l, n = 5 for eGFP and n = 8 for A51 OE) at pre and 48 h post PHx. Violin plot shows individual data points and the median. m-o, Total NAD+ (m) and NADH (n) levels as well as adjusted NADH from NAD-SILEC (o), (n = 6 for eGFP and n = 7 for A51 OE). p, Validation of subcellular fractionation by immunoblots (n = 3 per group). q-r, Positive correlations between mitotic indices (q) or complex-I dependent respiration (r) and mitochondrial NAD+ concentration in regenerating livers from SLC25A51-overexpressing or control mice (n = 8 for eGFP and n = 11 for A51 OE). Data was adjusted to a linear fit and the Pearson’s correlation coefficient is presented along with the p-value for the slope. Data are presented as the mean and error bars represent S.E.M. ANOVA results are shown as main effects of genotype ($), time ($), and interaction (&). Individual p-values are shown where significant (p ≤ 0.05). Tests for normality and equality of variances, along with the resulting statistical test selected for each panel are provided in statistical source data.