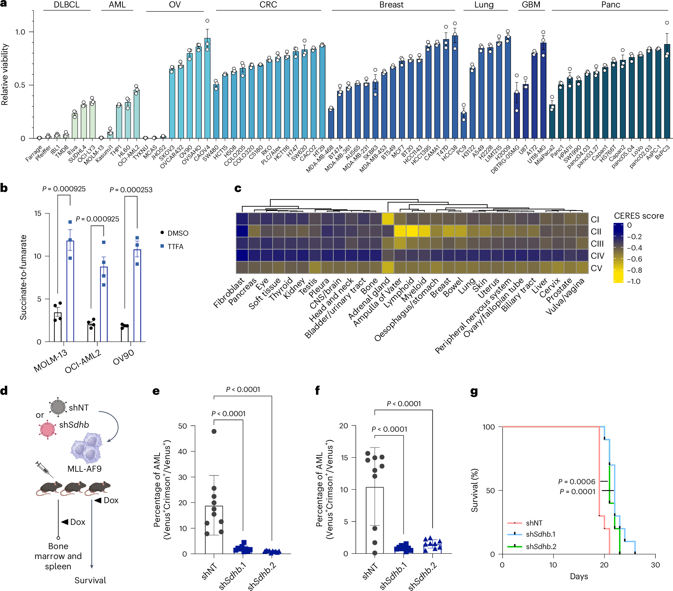
Fig. 2: Complex II is essential for AML.

a, Relative viability for 72 cancer cell lines after 3 days of complex II inhibition with TTFA. Cell lines are grouped by cancer cell lineage according to Cancer Cell Line Encyclopedia annotations. OV, ovarian; CRC, colorectal carcinoma; GBM, glioblastoma multiforme; Panc, pancreatic. Data shown are the mean ± s.e.m. for n = 3 replicates. b, Metabolite ratio of succinate to fumarate after 24 h in control conditions (n = 4 replicate experiments) or with complex II inhibition (n = 3–4 replicate experiments) in two AML (MOLM-13, OCI-AML2) cell lines sensitive to TTFA and an ovarian cancer cell line (OV90) insensitive to TTFA. c, Heat map of dependency (CERES) scores for each ETC complex across cancer lineages as represented in the Cancer Dependency Map. Dependency scores are expressed as the mean score for ETC genes in all cells within a given lineage, with a more negative number indicating a stronger dependency. CNS, central nervous system. d, Experimental model for Sdhb knockdown in the MLL-AF9-driven AML mouse model. Cells were infected with retroviral vectors expressing doxycycline-inducible non-targeting (shNT) or one of two Sdhb-targeting (shSdhb.1 or shSdhb.2) shRNA and transplanted into recipient mice for bone marrow, spleen or survival analysis. e, Bone marrow AML burden after doxycycline treatment in the MLL-AF9 model. AML actively expressing MLL-AF9 and shSdhb or shNT (Venus+Crimson+) were compared to all cells expressing MLL-AF9 (Venus+). f, Spleen AML burden after doxycycline treatment. Spleen AML content is expressed as in e. g, Survival of MLL-AF9 leukaemic mice after shNT or shSdhb induction with doxycycline (n = 10 mice per treatment group for each experiment in e–g). All data are presented as the mean ± s.e.m. unless otherwise indicated. P values were determined by one-way analysis of variance (ANOVA; b,e,f) or by a log-rank test (g). Panel d created with BioRender.com.