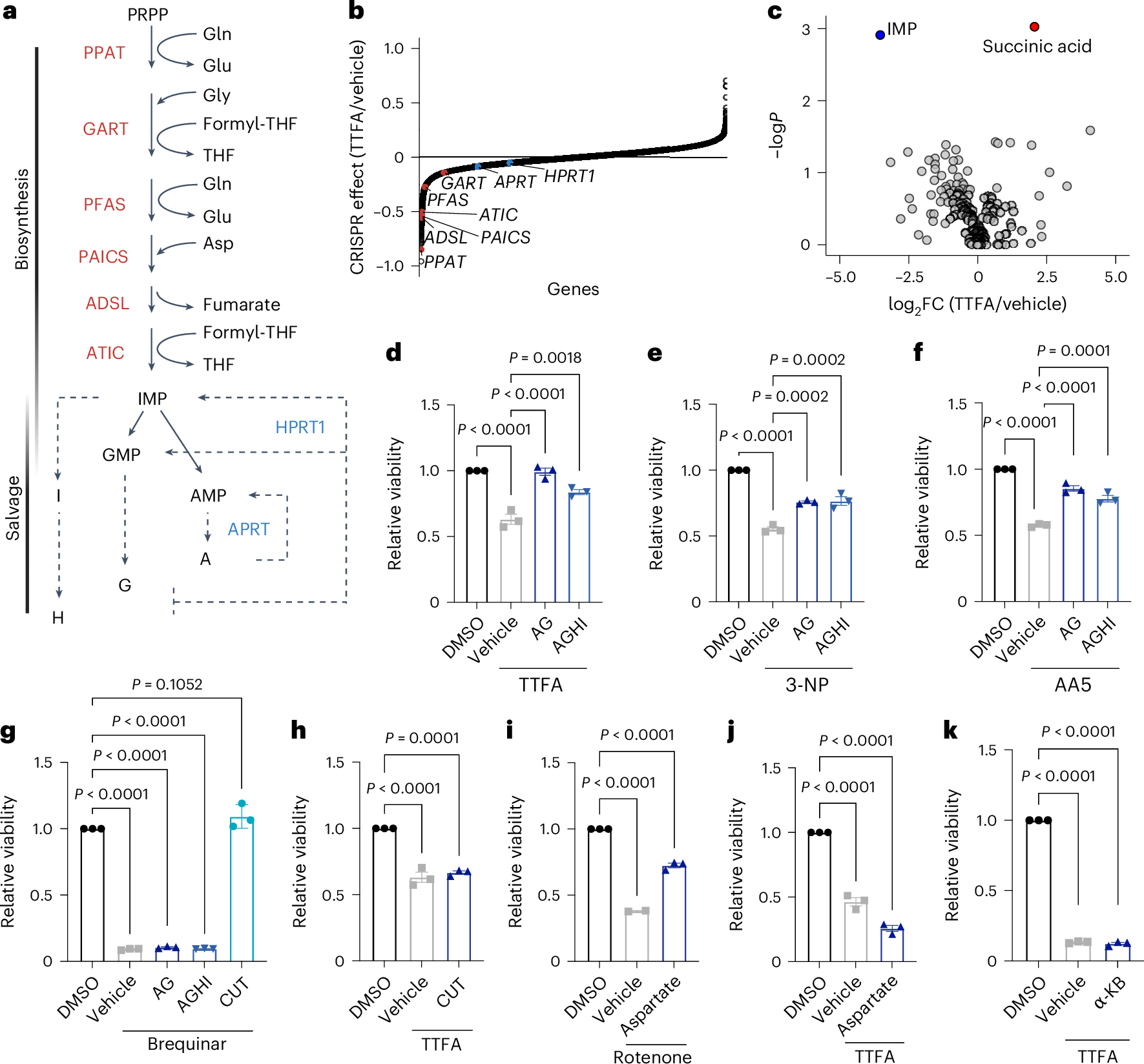
Fig. 3: Complex II regulates purine levels to maintain AML survival.

a, Schematic of the de novo and salvage purine synthesis pathways beginning with PRPP and ending with IMP, adenosine monophosphate (AMP) and guanosine monophosphate (GMP). Enzymes of the de novo biosynthesis pathway are shown in red, and enzymes mediating purine salvage are shown in blue. b, Waterfall plot showing the effect of CRISPR loss-of-function mutations on the sensitivity of OCI-AML2 cells to complex II inhibition. Purine de novo biosynthesis genes are shown in red, and purine salvage genes are shown in blue. The effect of common essential cancer genes was removed. c, Volcano plot showing the effect of complex II inhibition on steady-state metabolite levels in MOLM-13 cells. Two-tailed t-tests were used to compare metabolites and raw P values are shown. d–f, Effect of exogenous purine add-back of A, G, H or I (each 30 μM) on AML viability following complex II inhibition with TTFA (d), 3-NP (e) or AA5 (f) in OCI-AML2 cells. g, Effect of purine or pyrimidine add-back on OCI-AML2 cell viability following pyrimidine synthesis inhibition by brequinar (2 μM). Pyrimidines are cytidine (C), uridine (U) and thymidine (T) (each 30 μM). h, Effect of pyrimidine add-back on viability following complex II inhibition by TTFA in OCI-AML2 cells. i, Effect of aspartate add-back (20 mM) on the viability of MOLM-13 cells when cultured in control (DMSO group) conditions or with the complex I inhibitor rotenone. j,k, Effect of either aspartate (j) or α-KB (1 mM; k) add-back on the viability of MOLM-13 cells cultured in DMSO or TTFA. For all plots, data are shown as the mean ± s.e.m. of n = 3 independent experiments unless otherwise noted. P values were determined by one-way ANOVA with Tukey’s post hoc test (d–k). Panel a created with BioRender.com.