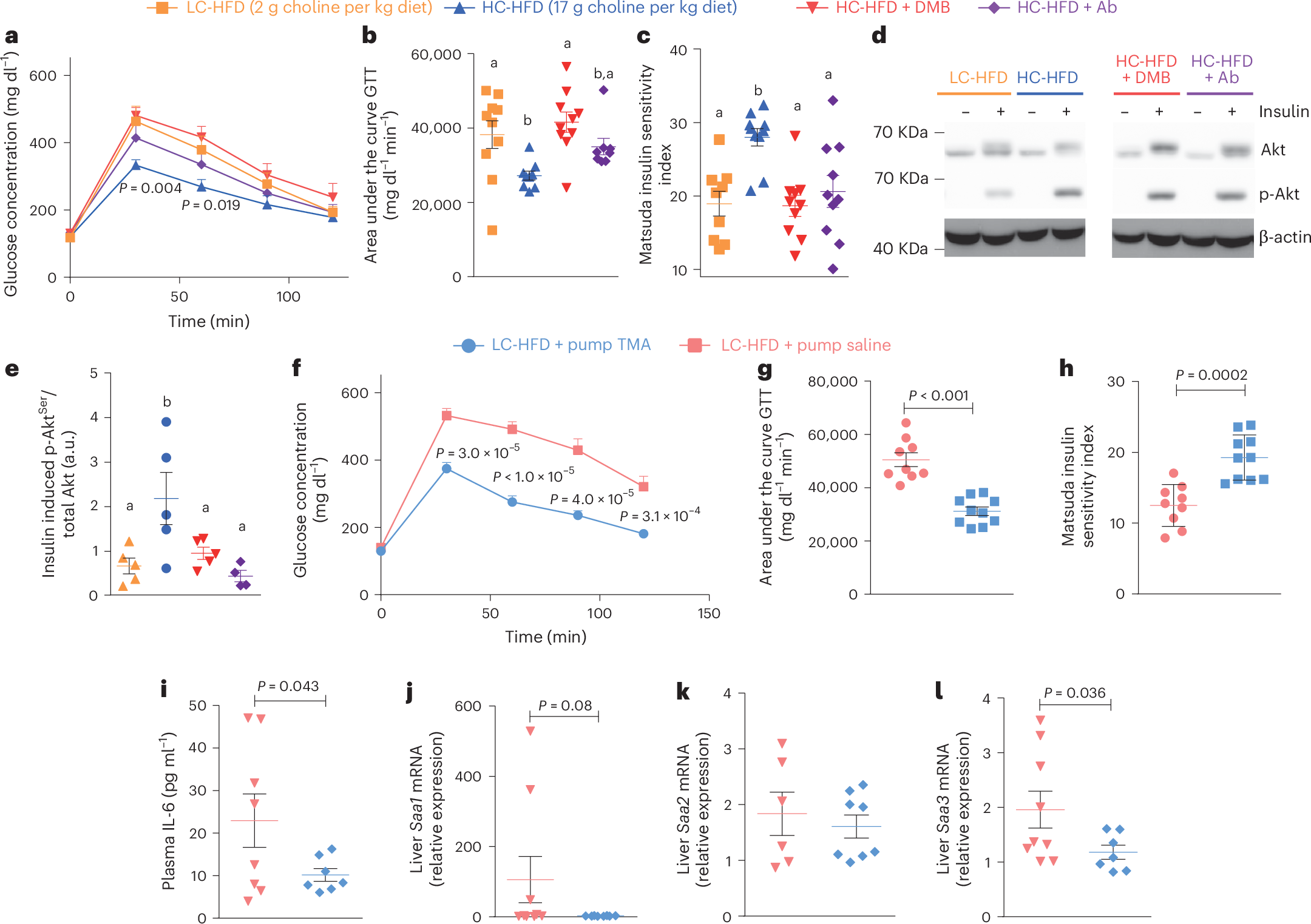
Fig. 3: Blocking TMA production from choline cancels metabolic benefits from choline supplementation, and chronic TMA treatment mimics it.

a–e, C57BL/6J mice (5 weeks old) were fed LC-HFD or LC-HFD supplemented with choline (n = 10). Two strategies were used in parallel to block TMA production from choline by the gut microbiota, using either 1% DMB in the diet or an antibiotic treatment. a, Plasma glucose concentration during an ipGTT. b, Area under the curve of the plasma glucose concentration during an ipGTT. c, Matsuda insulin sensitivity index calculated from the ipGTT. d,e, Western blot analysis of liver Akt phosphorylation. f–l, Mice were weaned at 3 weeks and fed a LC-HFD before being fitted with osmotic minipumps delivering a chronic circulating dose of TMA (0.1 mM) for 6 weeks (n = 9 saline HFD, n = 8 TMA HFD), with each data point representing a single mouse. f, Plasma glucose concentration during an ipGTT. g, Area under the curve of the plasma glucose concentration during an ipGTT. h, Matsuda insulin sensitivity index calculated from the ipGTT. i, Quantification of circulating IL-6. j–l, Expression of hepatic acute-phase inflammation protein markers Saa1 (j), Saa2 (k) and Saa3 (l). Data are means; error bars, s.e.m. Results were assessed by one-way ANOVA followed by Tukey’s post hoc tests (superscript letters for factor levels, P < 0.05) on log-transformed data.