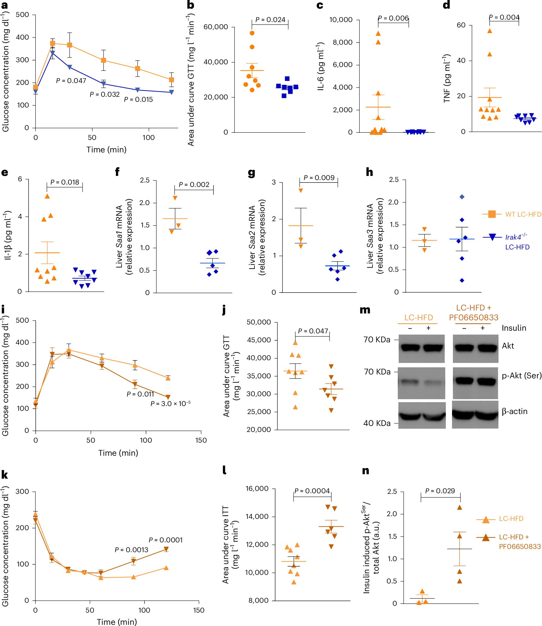
Fig. 5: IRAK4 deficiency corrects IGT and pro-inflammatory response after 8 weeks of LC-HFD feeding in C57BL/6J mice, and a chemical inhibitor of IRAK4 mimics the effects on glucose homoeostasis.

a–h, Irak4−/− mice and wild-type (WT) littermates (5 weeks old) were fed a LC-HFD (n = WT HFD and n = 8 Irak4−/− HFD) and were phenotyped after 8 weeks. Each point represents data from a single mouse. a, Plasma glucose concentration during an ipGTT. Two-sided Student’s t-test (*P < 0.05). b, Area under the curve of the plasma glucose concentration during an ipGTT. c–e, Circulating cytokines IL-6 (c), TNF (d) and IL-1β (e). f–h, Liver mRNA expressions for Saa1 (f), Saa2 (g) and Saa3 (h) genes. For b–h, data are means; error bars, s.e.m. Statistical significance (P < 0.05) was determined using a one-tailed Mann–Whitney test. i–n, Mice were weaned at 3 weeks and fed a LC-HFD before being fitted with osmotic minipumps delivering a chronic circulating dose of PF06650833 (50 nM) for 6 weeks. i, Plasma glucose concentration during an ipGTT. Each point represents data from a single mouse. j, Area under the curve of the plasma glucose concentration during an ipGTT. k, Plasma glucose concentration during an ipITT. l, Area under the curve of the plasma glucose concentration during an ipITT. m,n, Western blot analysis of liver Akt phosphorylation. A representative immune blot from n = 3 repeats is shown. Data are means; error bars, s.e.m. For i–n, P values were determined by one-sided unpaired Student’s t-test (P < 0.05 was deemed statistically significant). For n, the data were log transformed.