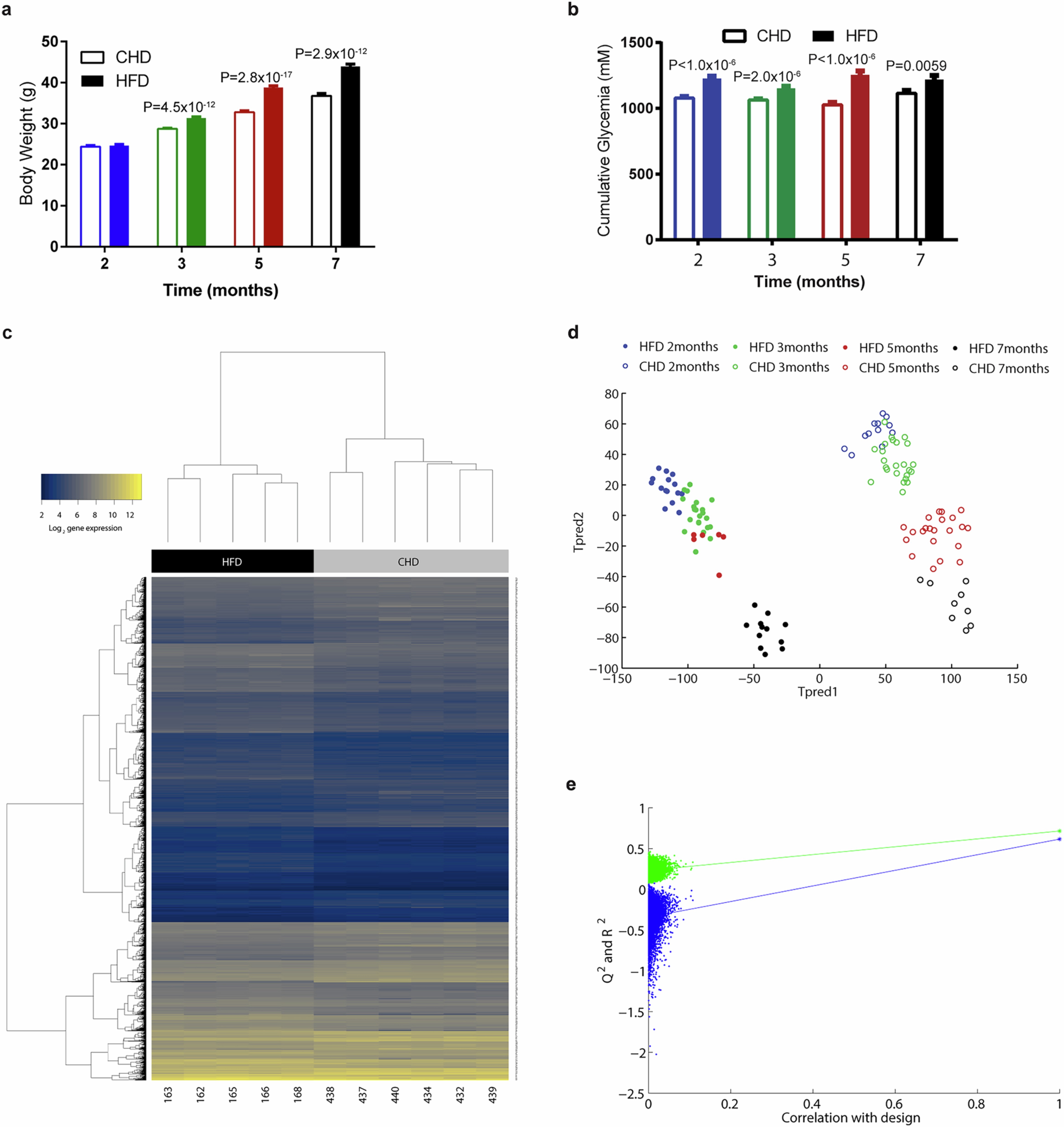
Extended Data Fig. 1: C57BL/6 mice fed HFD display low acute-phase gene expression in liver paralleled by high TMA excretion.

Male mice were weaned at 3 weeks and fed CHD, before being randomly assigned to CHD group (n = 270) or HFD (n = 202) groups and monitored at 2 (72 CHD and 64 HFD), 3 (84 CHD and 57 HFD), 5 (68 CHD and 47 HFD) and 7 months (46 CHD and 34 HFD). (a, b) Effect of HFD-feeding on physiological parameters. (a) Body weight (BW) and (b) cumulative glycemia during GTT (AUC). (c) Heatmap of significantly (FDR < 0.1) differentially expressed liver genes after 4 months of HFD. (d) 1H-NMR-based metabotyping scores plot from a cross-validated O-PLS-DA model segregating the eight groups of mice according to both diet and age. (e) Empirical assessment of the significance of O-PLS goodness-of-fit parameters by generating a null distribution with 10,000 random permutations. Data are means ± s.e.m. Two-sided Mann-Whitney test (*P < 0.05 vs control). For the O-PLS-DA permutation test, the horizontal axis corresponds to the correlation between the original class membership variable (single dots on the right) and the randomly permuted class membership vectors (no longer correlated with the original class membership) (swarm of permutated models on the left). The y axis corresponds to goodness-of-fit parameter R2 (in green) derived for each O-PLS-DA model and the goodness-of-prediction parameter Q2 (in blue) derived by 7-fold cross-validation of each O-PLS-DA model. The R2 and Q2 parameters obtained from the original model in the top right corner are outside the confidence interval of the 10,000 randomly permuted models and therefore confirming the significance of the fitness and prediction capacity of the original O-PLS-DA model. Source data are provided.