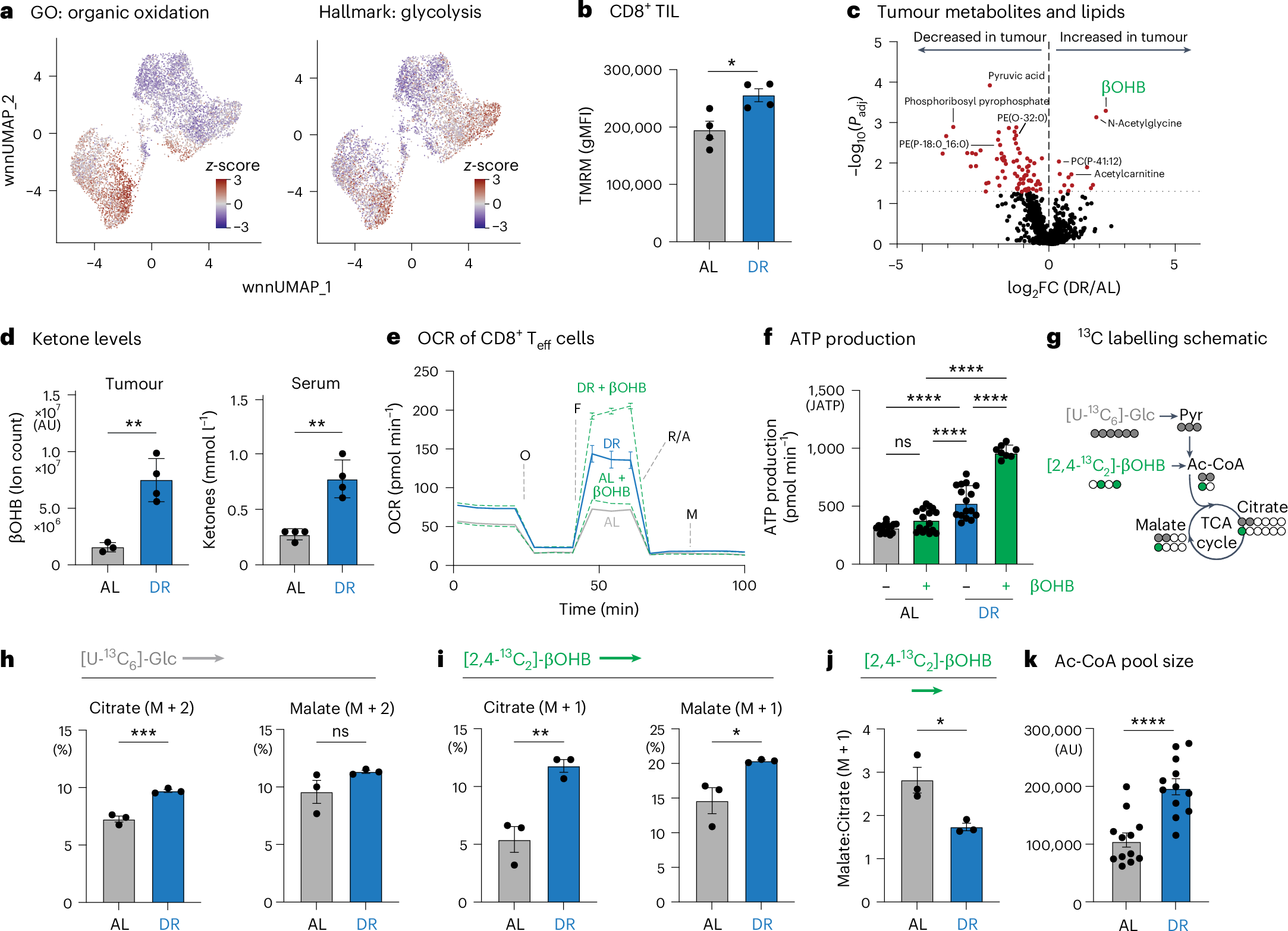
Fig. 4: DR enhances CD8+ T cell metabolic fitness via ketone body metabolism.

a, Overlay of wnnUMAP for 7,005 activated (CD44+) CD8⁺ TIL from B16 melanoma tumours (both AL and DR) and MSigDB gene expression signatures for organic oxidation and glycolysis pathways. b, Mitochondrial membrane potential of AL-conditioned and DR-conditioned CD8⁺ T cells. TMRM staining (gMFI) of CD8+ OT-I TIL isolated from B16 tumours from AL-fed or DR-fed mice (14 days PTI). Data represent the means; error bars, s.e.m. (n = 4 mice per group). Statistical significance was calculated with a two-tailed, unpaired Student’s t-test. c, Volcano plot showing the log2(fold change) in metabolite and lipid abundance in B16 tumours isolated from AL versus DR mice (n = 3–4 mice per group). Select metabolites enriched in AL and DR tumours are annotated. Statistical significance was determined using a −log10(P value) of 1.30 as a cutoff value for data visualization. d, Ketone body levels in the serum and tumours of AL-fed versus DR-fed mice after 21 days on diet (14 days of tumour growth). Left, βOHB abundance in B16 tumours from AL-fed versus DR-fed mice as quantified by mass spectrometry; right, ketone body abundance in serum as quantified by enzyme assay. Data represent the means; error bars, s.e.m. (left, n = 3 AL and 4 DR mice; right, n = 4 mice per group). Statistical significance was calculated with a two-tailed, unpaired Student’s t-test. e,f, Bioenergetic profile of AL-conditioned and DR-conditioned CD8⁺ T cells exposed to βOHB. e, OCR plot for antigen-specific CD8⁺ T cells isolated from LmOVA-infected AL-fed or DR-fed mice (7 dpi). T cells were cultured with or without 1.5 mM βOHB 60 min before the start of the assay. f, Maximum ATP production rates from OXPHOS for CD8⁺ T cells from e. Data represent the means; error bars, s.d. (n = 16 AL, 16 AL + βOHB, 16 DR and 8 DR + βOHB, technical replicates). Statistical significance was calculated with one-way ANOVA with multiple comparisons. g, Schematic depicting 13C labelling patterns in acetyl-CoA (Ac-CoA) and TCA cycle intermediates from U-[13C6]-glucose and [2,4-13C2]-βOHB. h–j, 13C labelling of TCA cycle intermediates in AL-conditioned versus DR-conditioned CD8⁺ T cells. CD8⁺ T cells isolated from LmOVA-infected AL-fed or DR-fed mice (7 dpi) were cultured for 2 h ex vivo in VIM medium containing 5 mM U-[13C6]-glucose and 1.5 mM [2,4-13C2]-βOHB. Shown is the per cent incorporation of U-[13C6]-glucose-derived carbon (M + 2) (h) and [2,4-13C2]-βOHB-derived carbon (M + 1) (i) into citrate and malate. j, Ratio of [2,4-13C2]-βOHB-labelled malate (M + 1) to citrate (M + 1) for CD8+ T cells. Data represent the means; error bars, s.e.m. (n = 3 mice per group). Statistical significance was calculated with a two-tailed, unpaired Student’s t-test. k, Bar graph of Ac-CoA abundance in CD8⁺ T cells isolated from LmOVA-infected AL-fed or DR-fed mice (7 dpi). AU, arbitrary units. Data represent the means; error bars, s.e.m. (n = 12 mice per group). Statistical significance was calculated with a two-tailed, unpaired Student’s t-test. *P < 0.05; **P < 0.01; ***P < 0.001; ****P < 0.0001. Exact P values are as follows: b, P = 0.0194; d, left, P = 0.0035, right, P = 0.0014; f, ns = 0.1985, ****P < 0.0001; h, left, P = 0.0011, right, P = 0.158; i, left, P = 0.0068; rightinfected AL-fed or DR-fed, P = 0.0381; j, P = 0.0244; k, P < 0.0001.