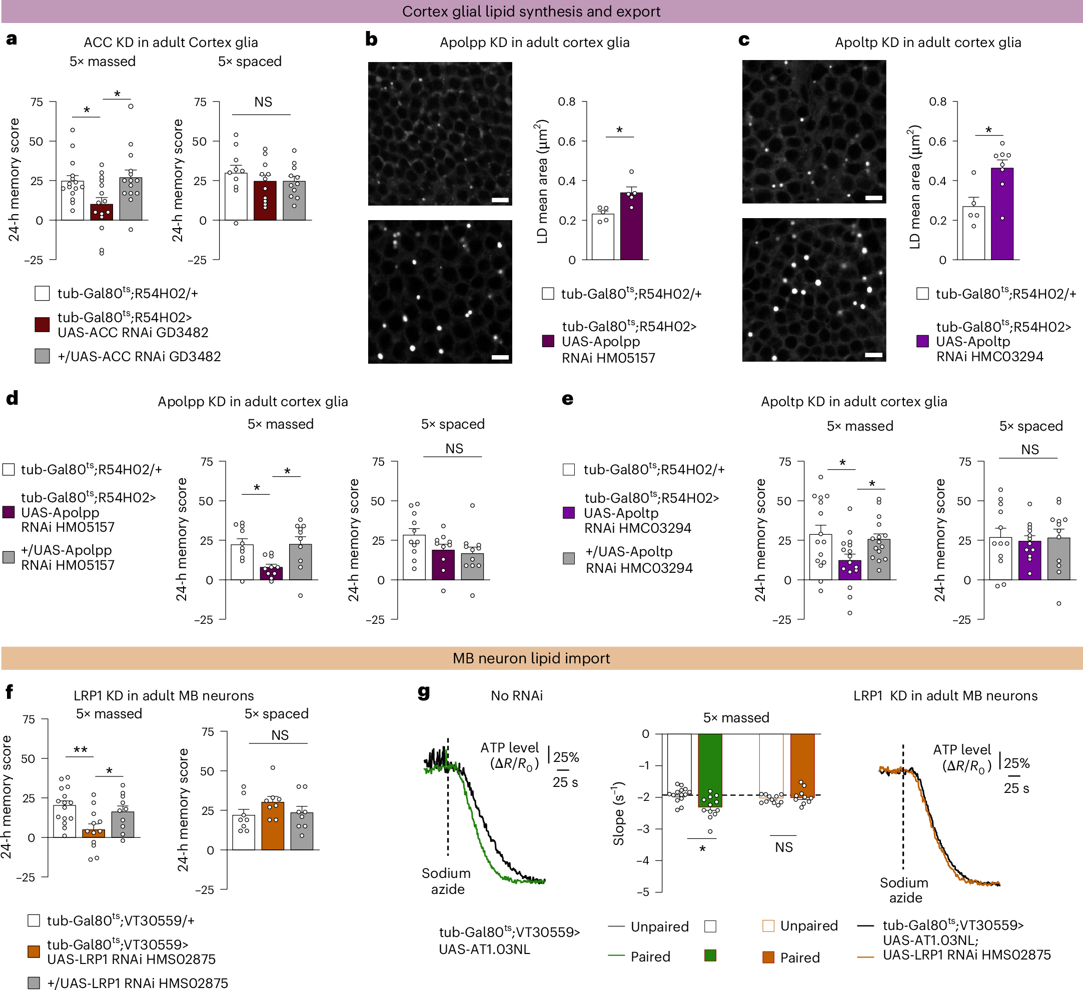
Fig. 2: Cortex glia provide lipids to MB neurons to sustain memory formation after massed training.
From: Neuronal fatty acid oxidation fuels memory after intensive learning in Drosophila

a, Genetically impairing lipogenesis (ACC KD) in adult cortex glia impaired memory formation after massed training (n = 15, 15, 14; F2,41 = 4.7; P = 0.014) but not after spaced training (n = 10, 11, 11; F2,29 = 0.54; P = 0.591). b,c, The inhibition of Apolpp (b) or Apoltp (c) expression in adult cortex glia resulted in larger LDs measured in the region of MB soma by BODIPY staining compared with controls (Apolpp: n = 5, t8 = 3.22, P = 0.012 and Apoltp: n = 5, 8; t11 = 2.98; P = 0.013). Scale bars, 4 µm. d,e, Genetically impairing apolipoprotein formation (d, Apolpp KD) or maturation (e, Apoltp KD) in adult cortex glia impaired memory formation after massed training (Apolpp: n = 10, F2,27 = 5.1, P = 0.013; Apoltp: n = 15, 16, 15; F2,43 = 3.9; P = 0.029) but not after spaced training (Apolpp: n = 11, 10, 11; F2,29 = 2.4, P = 0.107; Apoltp: n = 12, F2,33 = 0.06, P = 0.945). f, Genetically impairing apolipoprotein import (LRP1 KD) in adult MB neurons impaired memory formation after massed training (n = 15, 12, 10; F2,34 = 5.8; P = 0.007) but not after spaced training (n = 8, F2,21 = 1.31, P = 0.291). g, Massed training (green) triggered an increase of ATP consumption as compared with flies subjected to the unpaired protocol (black; n = 14, 12; t24 = 3.34; P = 0.0027). LRP1 KD in adult MB neurons abolished the effect of massed training on ATP consumption (n = 11, 10; t19 = 0.99; P = 0.336). For ATP imaging (g), a representative trace of recording is presented for each condition (the mean traces are shown in Extended Data Fig. 4e,f). Data on barplots are expressed as the mean ± s.e.m., with dots as individual values, and analysed by one-way ANOVA with post hoc testing by Newman–Keuls pairwise comparisons tests (a and d–f) or by two-sided unpaired t-tests (b, c and g). Genotype sample sizes are listed in the legend in the order of bar appearance. The significance levels of two-sided unpaired t-tests (b, c and g) or the Newman–Keuls pairwise comparisons between the genotype of interest and the genotypic controls (a and d–f) following one-way ANOVA are *P < 0.05 and **P < 0.01. NS, not significant.