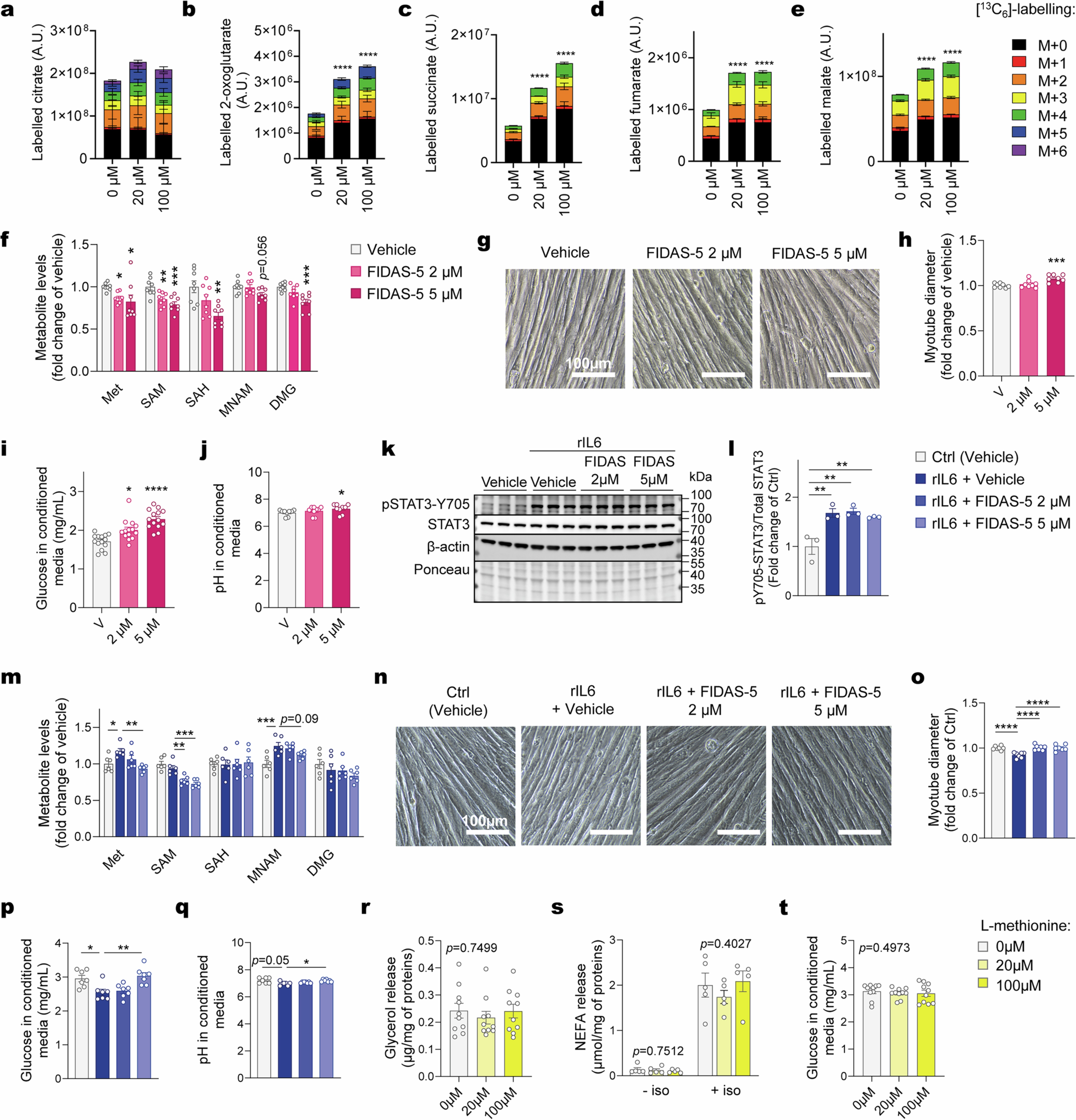
Extended Data Fig. 6: Atrophy and metabolic dysfunction in myotubes.

(a-e) C2C12 myotubes were treated with different doses of L-methionine (0 µM, 20 µM, 100 µM) for 48 h. See also Fig. 5. (a-e) Incorporation of labelled carbons from [13C6]-glucose into metabolites of the TCA cycle (n = 3 replicates per group). Unlabelled metabolites are referred as M + 0, isotopically-labelled metabolites as M + X. Data are presented as MS signal intensities (arbitrary units A.U.). (f-j) C2C12 myotubes were treated with different doses of FIDAS-5 (methionine adenosyltransferase inhibitor) for 48 h. (f) Relative levels of substrates and products of one-carbon metabolism, presented as fold change of vehicle condition (n = 8 replicates per group). (g-h) Representative images (g) and quantification of myotube diameters (h) (n = 8 replicates per group). (i-j) Glucose levels (n = 14 replicates per group) (i) and pH of culture media (j) (n = 9 replicates per group). (k-q) C2C12 myotubes were treated with 100 ng/mL of recombinant IL6 and different doses of FIDAS-5 for 48 h. (k-l) Validation of the activation of rIL6 signalling cascade via pY705-STAT3 protein levels (n = 3 replicates per group, representative experiment out of 3 independent experiments). (m) Relative levels of substrates and products of one-carbon metabolism, presented as fold change of vehicle condition (n = 6 replicates per group). (n-o) Representative images (n) and quantification of myotube diameters (o) (n = 7 replicates per group). (p-q) Glucose levels (i) and pH of culture media (j) (n = 7 replicates per group). (r-t) 3T3-L1 adipocytes were treated with different doses of L-methionine (0 µM, 20 µM, 100 µM) for 24-48 h. (r-s) Glycerol (n = 10 replicates per group) (s) and NEFA (t) release after 24 h incubation with L-methionine (readouts for lipolytic activity). NEFA release was measured in the presence or absence of isoproterenol to assess stimulated and basal lipolysis, respectively (n = 5 replicates per group). (t) Glucose levels of culture media after 48 h of incubation (n = 10 replicates per group). Data are mean ± s.e.m. Statistical analysis: unpaired two-way ANOVA with Dunnett’s post-hoc tests (a-e, vs. 0 µM), unpaired one-way ANOVA with Dunnett’s post-hoc tests or Kruskal-Wallis with Dunn’s post-hoc tests (f-j, vs. 0 µM; l, vs. Ctrl vehicle; m-q, vs. rIL6 vehicle). *p < 0.05, **p < 0.01, ***p < 0.001, ****p < 0.0001 vs. 0 µM or vehicle (a-j, r-t), Ctrl + vehicle (l) or vs. rIL6 + vehicle (m-q).