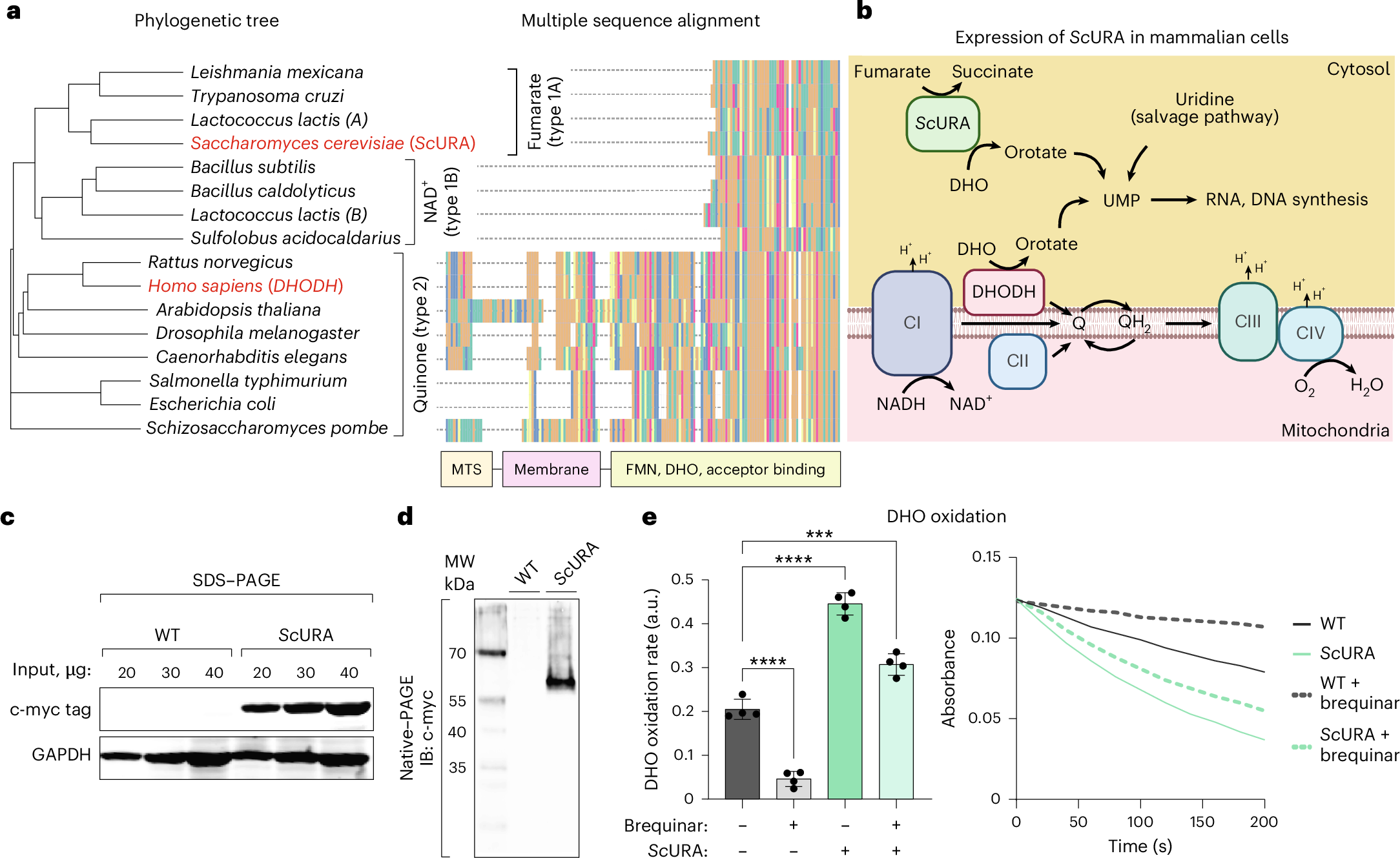
Fig. 1: ScURA expression provides an alternative pathway for DHO oxidation.

a, Phylogenetic tree (left) and corresponding sequence alignment (right) built from the amino acid sequences of DHODH isoforms from various phyla. H. sapiens and S. cerevisiae are highlighted in red. The functional domains are shown at the bottom of the multiple sequence alignment, highlighting the lack of the MTS and of the transmembrane domain in type 1A and type 1B DHODHs. In the sequence alignment, only the first 200 amino acids are shown. FMN, flavin mononucleotide. b, Scheme showing the uridine monophosphate (UMP) production pathways by either mitochondrial DHODH, cytosolic ScURA or exogenous uridine. c, Immunoblot showing the expression of the myc-tagged ScURA protein in ScURA-expressing 143B cells. d, The same sample as in c was run in native conditions, without SDS. The resulting immunoblot shows the myc-tagged ScURA dimer. Data in c and d are representative of two independent experiments each. e, DHODH-dependent DHO oxidation rate, measured as the reduction of DCPIP, of cell homogenates from ScURA-expressing or control 143B cells. The DCPIP reduction rates per minute (left; Methods) and linear slopes of light absorbance at 600 nm from the first 200 s (right panel) are shown. a.u., arbitrary units. n = 4 independent biological replicates. Data are represented as means; error bars, s.d. Ordinary one-way ANOVA, Šidák’s multiple comparison test (WT versus WT + brequinar and WT versus ScURA, P < 0.0001; WT versus ScURA + brequinar, P = 0.0001). ****P < 0.0001; ***P < 0.001. Panel b created in BioRender; Enriquez, J. https://biorender.com/l7jbv83 (2026).