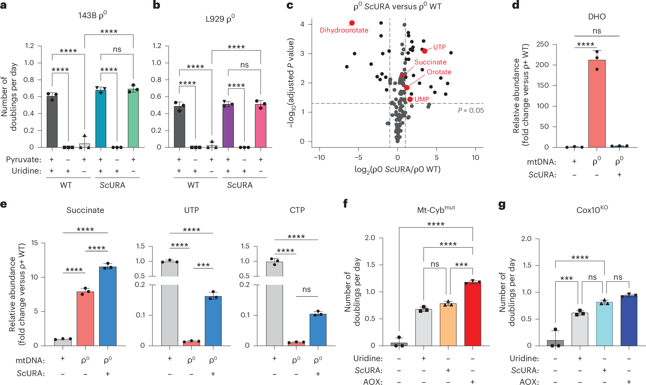
Fig. 5: ScURA alleviates cell proliferation defects caused by mitochondrial dysfunction in mitochondrial disease models.

a, Cell doublings of ScURA-expressing and control 143B ρ0 cells. Exogenous uridine and/or pyruvate were added to the growth media as indicated. b, Same experiment as in a, but with ScURA-expressing and control mouse L929 ρ0 cells. c, Volcano plot showing differential metabolite abundance in 143B ρ0 cells expressing either ScURA or an empty construct. Adjusted P values were calculated using two-sided Student’s t-test. d, Normalized intensity values of dihydroorotate relative to 143B WT mtDNA-positive cells (P < 0.0001). e, Normalized intensity values of metabolites relative to 143B WT mtDNA-positive cells (UTP: ρ0 versus ρ0 + ScURA, P = 0.0006; all other significant comparisons, P < 0.0001). f, Cell doublings of ScURA-expressing, AOX-expressing and control Mt-Cybmut cells (+ScURA versus +AOX, P = 0.0001; all other significant comparisons, P < 0.0001). g, Cell doublings of ScURA-expressing, AOX-expressing and control Cox10KO cells (−uridine versus +uridine, P = 0.0007; −uridine versus +ScURA, P < 0.0001). Panels a, b and d are all significant comparisons (P < 0.0001). Ordinary one-way ANOVA, Tukey’s multiple comparison test. Data are presented as means of n = 3 independent biological replicates; error bars, s.d. ****P < 0.0001; ***P < 0.001.