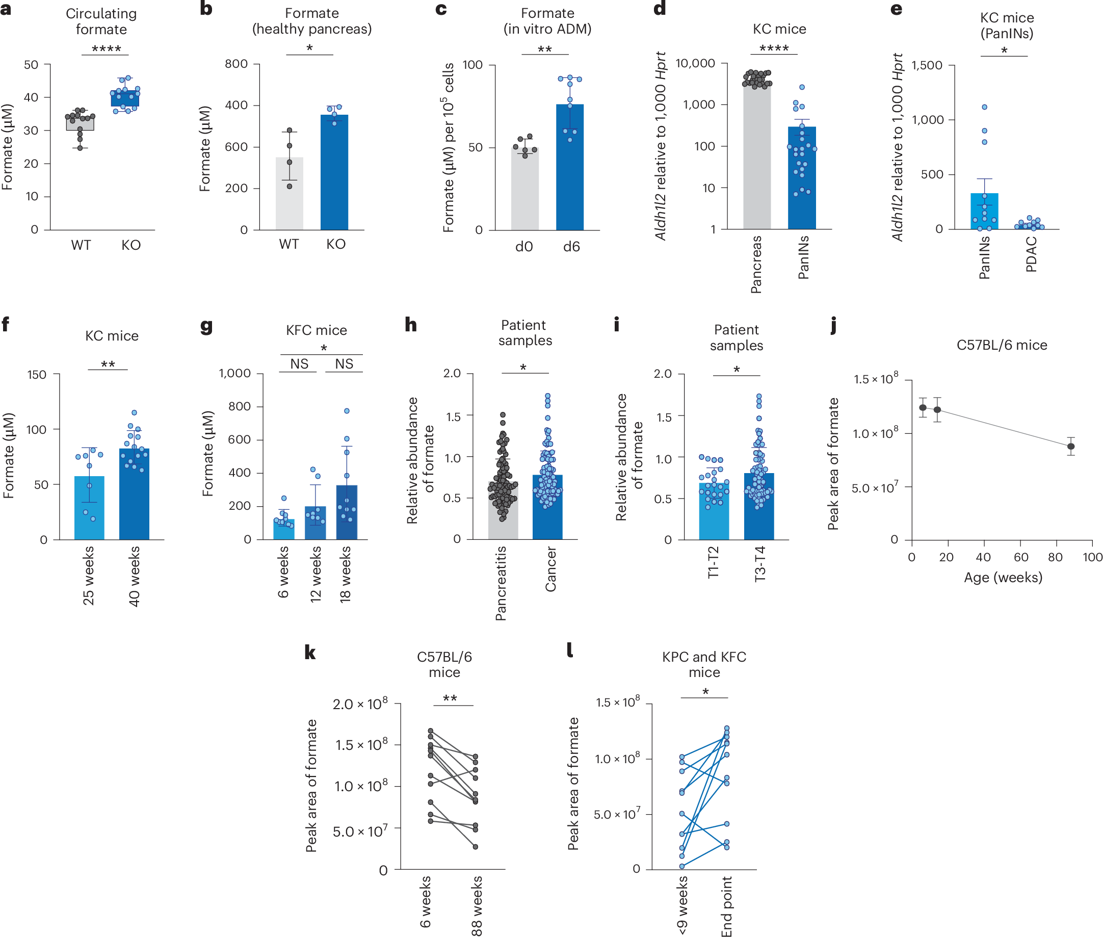
Fig. 4: Circulating formate levels as a biomarker for pancreatic cancer detection.
From: ALDH1L2 regulates reactive oxygen species and acinar-to-ductal metaplasia in the pancreas

a, Quantification of formate by NMR in the blood of Aldh1l2 WT (n = 13) or KO (n = 13) mice. Data represented the mean ± s.d. Unpaired t-test, ****P < 0.0001. b, Quantification of formate by NMR in the interstitial fluid of healthy pancreas from Aldh1l2 WT (n = 4) or KO (n = 4) mice. Data represent the mean ± s.d. (range (min–max): WT (0.025–0.036), KO (0.036–0.046); range percentile (25–75%): WT (0.03–0.035), KO (0.037–0.042)). Unpaired t-test, *P = 0.0147. c, Quantification of formate in the supernatants of acinar cells undergoing ADM by NMR normalized per cell number. Data represent the mean ± s.d. of samples pooled from three independent experiments. Unpaired t-test, **P = 0.0015. d, mRNA expression of Aldh1l2 measured by RT–qPCR of normal pancreas tissue (n = 26) or PanIN tissue (n = 22) from KC mice. Data represent the mean ± s.e.m. Unpaired t-test, ****P < 0.0001. e, Subclassification of the samples from tissues used in panel (d) by age of the KC mice, between 25 and 35 weeks old (PanIN; n = 11) and between 45 and 60 weeks old (PDAC; n = 10). Welsh t-test, *P = 0.0344. f, Quantification of formate by NMR in the plasma of 25-week-old (n = 8) and 40-week-old (n = 15) KC mice. Data represent the mean ± s.d. Unpaired t-test, **P = 0.0064. g, Quantification of formate by NMR in the plasma of 6-week-old (n = 9), 12-week-old (n = 8) and 18-week-old (n = 10) KFC mice. One-way ANOVA with multiple comparisons, *P = 0.0248. h, Normalized relative abundance of formate in the plasma of patients with pancreatitis (n = 97) and pancreatic cancer (n = 98), measured by LC–MS. Data represent the mean ± s.d. Unpaired t-test, *P = 0.0499. i, Normalized relative abundance of formate in the plasma of patients with pancreatic cancer stratified by tumour size, T1–T2 (n = 23) and T3–T4 (n = 75), measured by LC–MS. Data represent the mean ± s.d. Welch’s t-test, *P = 0.0289. j, Formate levels measured by LC–MS in the plasma of healthy C57BL/6 mice over time. Data represent the mean ± s.d. of n = 11 mice sequentially sampled at 6, 14 and 88 weeks of age. k, Formate levels, measured by LC–MS, in the plasma of healthy C57Bl/6 mice sampled at 6 weeks (n = 11) and 88 weeks (n = 11). Paired t-test, **P = 0.0014. l, Levels of formate in plasma of KPC and KFC mice (n = 11) sampled before 9 weeks of age and at a humane end point measured by LC–MS. Paired t-test, P = 0.0272.