Extended Data Fig. 3: Deletion of Aldh1l2 in mouse models of pancreatic cancer.
From: ALDH1L2 regulates reactive oxygen species and acinar-to-ductal metaplasia in the pancreas

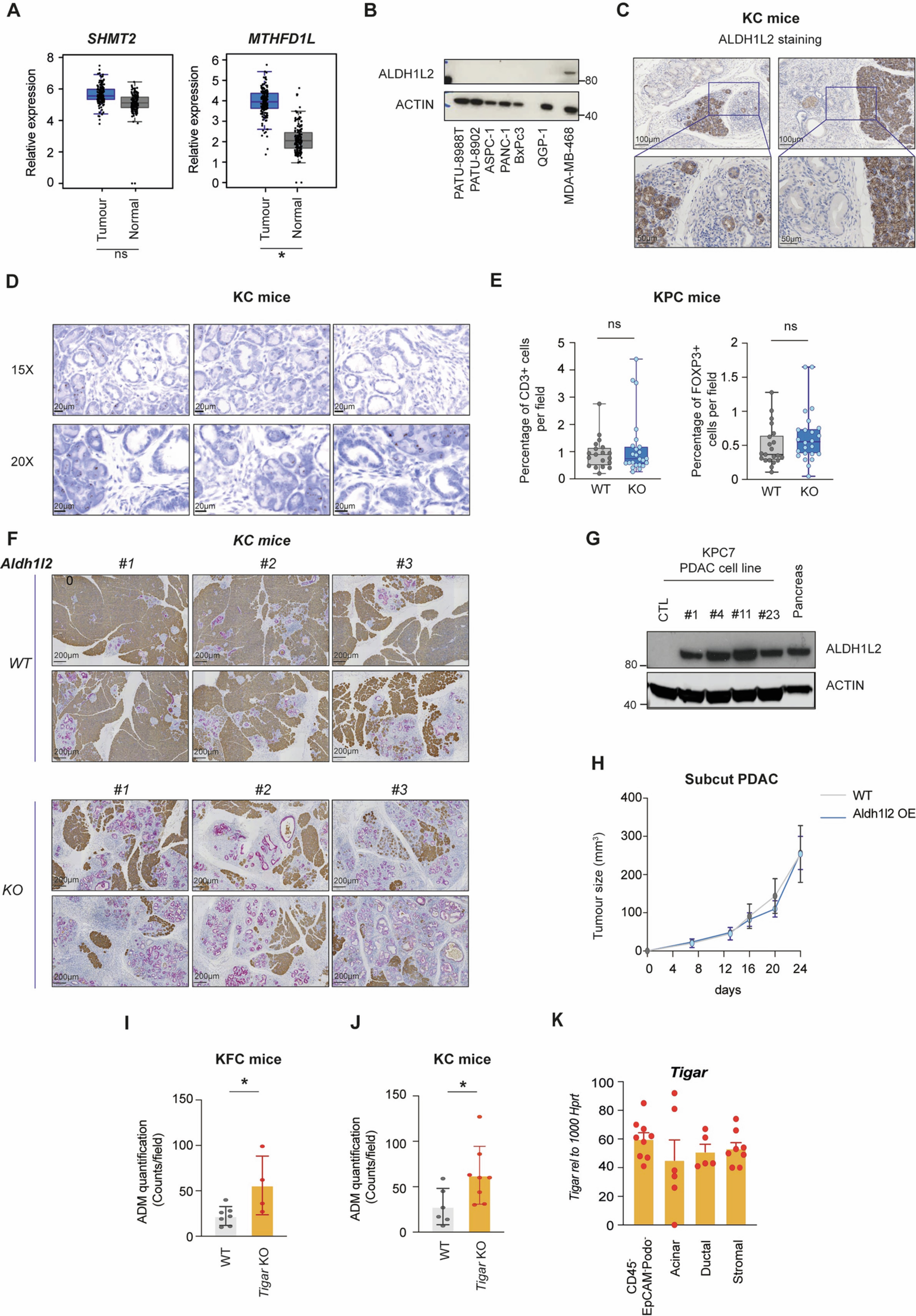
A) SHMT2 and MTHFD1L mRNA expression in pancreatic cancer patients from the PAAD TCGA data set (n = 179) compared to normal tissue expression from GTEx data (n = 171). Data represented as mean ± SD and obtained from GEPIA61 B) ALDH1L2 protein expression in 6 human pancreatic cancer cell lines and one ALDH1L2-positive breast cancer cell line (MDA-MB-468). C) ALDH1L2 immunohistochemistry staining of pancreas tissue of 25-week-old KC mice. D) Aldh1l2 mRNA staining by RNAscope of pancreas tissue from 15-week-old KC mice. E) Percentage of CD3+ (left panel) and FOXP3+ (right panel) cells in the pancreatic tumour tissue of 9 week old KPC mice as quantified by immunochemistry staining. Data represented as mean ± SD (range [min-max] for left panel: WT group [0.19-2.75] Aldh1l2 KO group [0.26-4.39], right panel: WT group [0.11-1.28] KO group [0.05-1.66]) of n = 19 WT and n = 24 KO field of view taken on 7 mice from each background. Unpaired t test with welch correction for left panel and unpaired t test for right panel. F) Amylase (brown) and CK19 (pink) immunohistochemistry double staining in pancreatic tissue of 15-week-old WT and Aldh1l2 KO mice. Representative of n = 10 per genotype. G) Ectopic over-expression of ALDH1L2 in clones following transfection of the pancreatic cancer cell line, KPC-7, as measured by western blot. H) Growth curve of pancreatic cancer cell line overexpressing ALDH1L2 (ALDH1L2-OE KPC-7, clone #23) or not after subcutaneous injection in syngeneic C57bl/6 mice. Data represented as ± SEM of n = 6 WT and n = 6 ALDH1L2 overexpressing tumours. Representative of 2 independent experiments. Two-way anova. I) ADM quantification in pancreatic tissue of 25-week-old WT (Pdx1Cre;KrasLSL-G12D/+;Trp53LSL-R172H/+;Tigar+/+, n = 6) and Tigar KO (n = 8) KC mice. Data is represented as mean ± SD. Unpaired t-test. *p-value = 0.0392. J) ADM quantification in pancreatic tissue of 6-week-old WT (Pdx1Cre;KrasG12D/+;Trp53fl/fl;Tigar+/+, n = 7) and Tigar KO (n = 4) KFC mice. Data is represented as mean ± SD. Unpaired t-test, *p-value = 0.0275. K) Tigar mRNA expression measured by RT-qPCR in subpopulation of healthy female mouse pancreas isolated by flow cytometry. Data represented as the mean ± SEM of individual mice pooled from 2 independent experiments. CD45−EpCAM−Pdpn− (n = 10), acinar (n = 6), ductal (n = 5), stromal (n = 8).