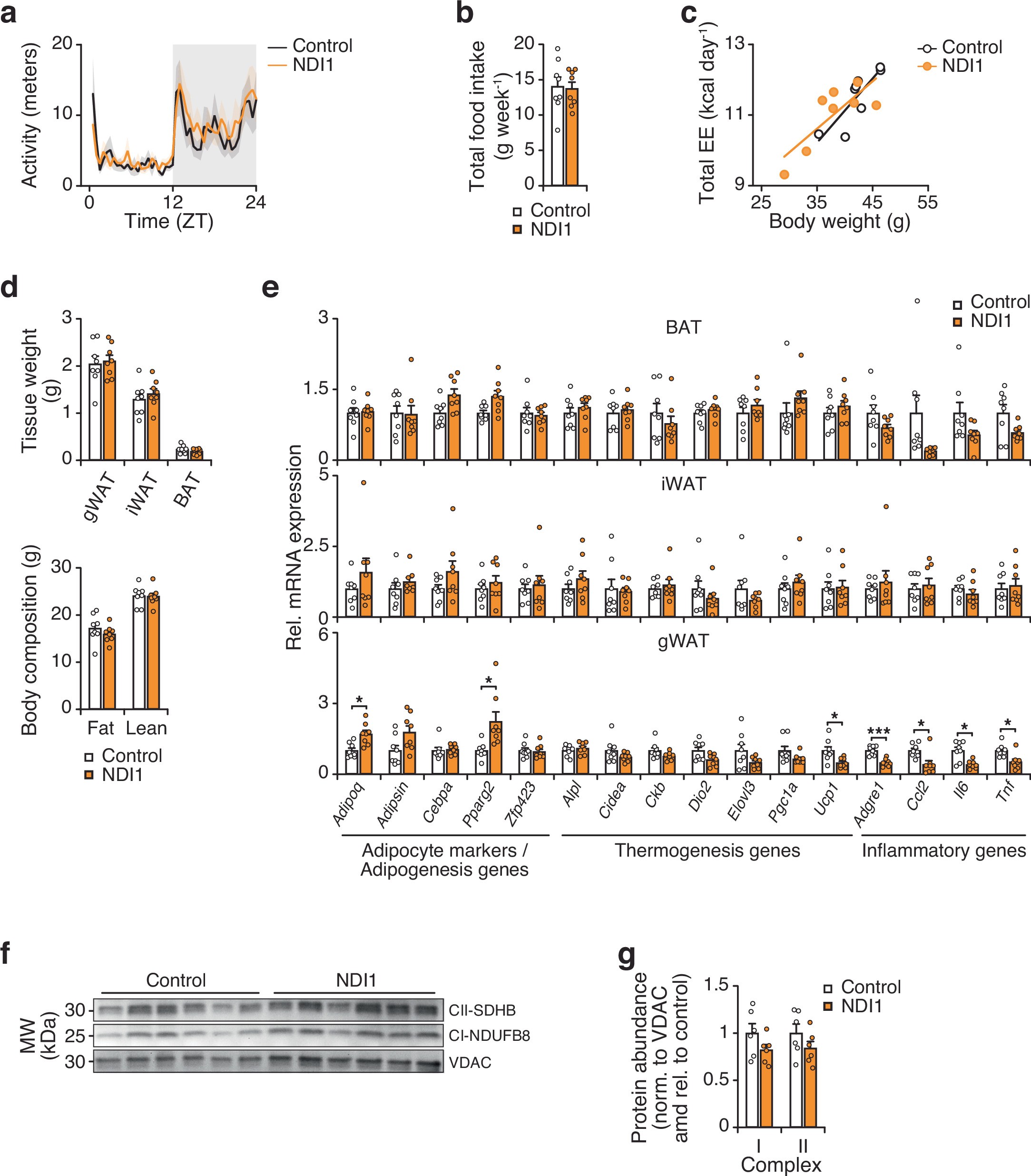
Extended Data Fig. 6: Expression of NDI1 does not affect activity, food intake, or energy expenditure during high fat diet feeding, related to Fig. 2.
From: Adipocyte NADH dehydrogenase reverses circadian and diet-induced metabolic syndrome

a, Daily activity rhythms of Control and NDI1 mice after 10 weeks of HFD feeding (n = 8). b, Total daily food intake in Control and NDI1 mice after 10 weeks of HFD feeding (n = 8). c, Total energy expenditure over 24 hours versus body weight after 10 weeks of HFD feeding (n = 8). d, Fat pad weights and body composition of Control and NDI1 mice after 12 weeks of HFD feeding (n = 8). e, Gene expression of indicated genes involved in thermogenesis in BAT, inguinal WAT, and gWAT from Control and NDI1 mice after 12 weeks of HFD feeding (n = 8). f, SDS-PAGE immunoblot of complex I and II subunits in isolated gWAT mitochondria from Control and NDI1 mice after 10 weeks of HFD feeding (n = 6). g Mitochondria/nuclear DNA ratio in gWAT from control and NDI1 mice after 10 weeks of HFD feeding (n = 6). Data are represented as mean ± SEM. Statistical significance was calculated by two-way ANOVA followed by multiple comparisons in a, d, e, and g, unpaired two-sided t-test in b and ANCOVA in c. *p < 0.05, ***p < 0.001.