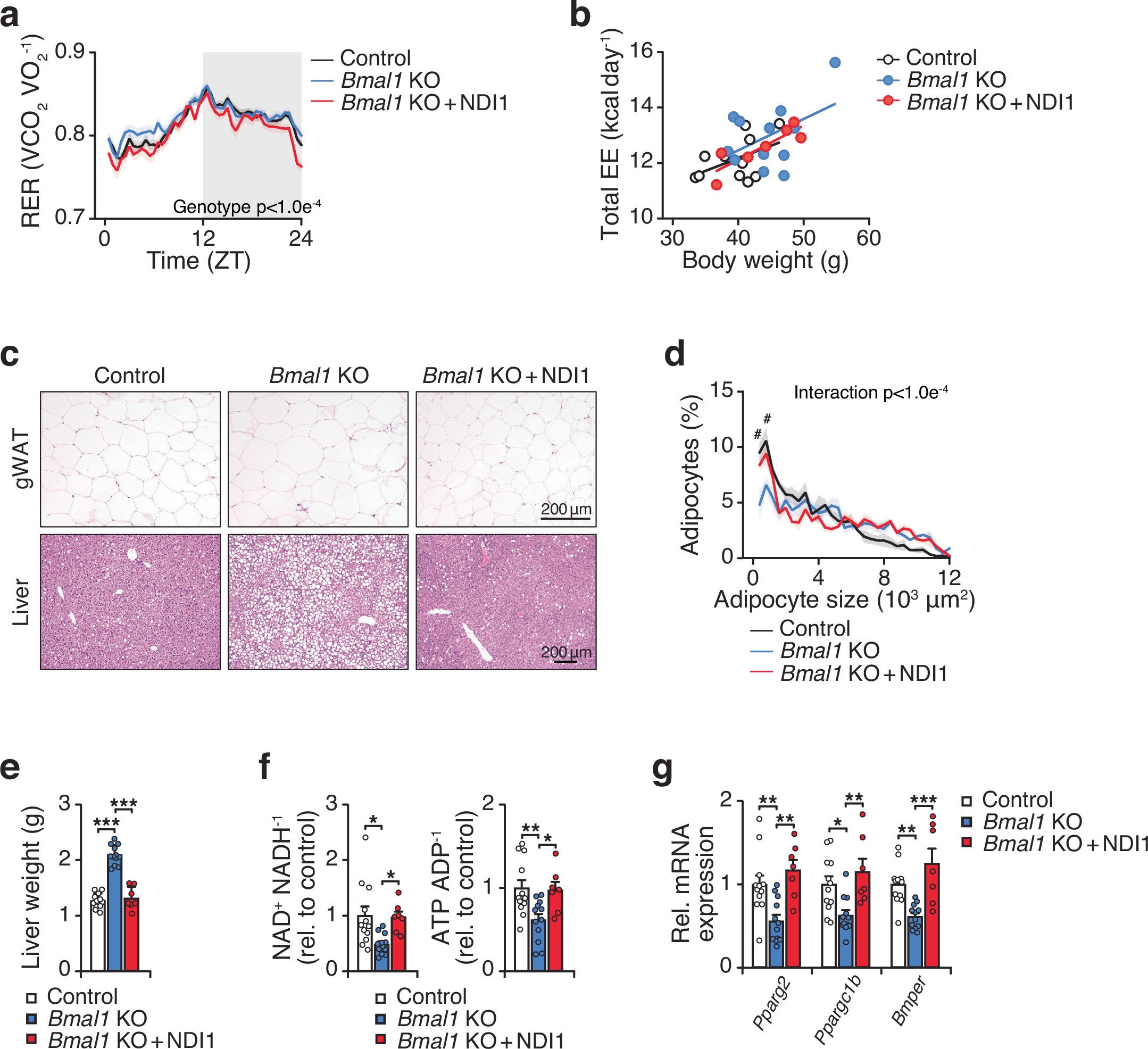
Extended Data Fig. 10: Preserving complex I activity with NDI1 mitigates metabolic and adipose dysfunction in Bmal1-KO mice, related to Fig. 4.
From: Adipocyte NADH dehydrogenase reverses circadian and diet-induced metabolic syndrome

a, RER over 24 hours after 10 weeks of HFD feeding (Control n = 12, Bmal1-KO n = 12, Bmal1-KO + NDI1 n = 7). b, Total energy expenditure over 24 hours versus body weight after 10 weeks of HFD feeding (Control n = 12, Bmal1-KO n = 12, Bmal1-KO + NDI1 n = 7). c, Representative images of hematoxylin and eosin staining of gWAT and liver after 12 weeks of HFD feeding (10x magnification, scale bars 200 μm). d, Distribution in gWAT adipocyte size after 12 weeks of HFD feeding (n = 5). e, Liver weights after 12 weeks of HFD feeding (Control n = 12, Bmal1-KO n = 12, Bmal1-KO + NDI1 n = 7). f, The NAD + /NADH and ATP/ADP ratios in WAT after 12 weeks of HFD feeding at ZT14 (Control n = 12, Bmal1-KO n = 12, Bmal1-KO + NDI1 n = 7). g, qPCR analysis of indicated genes in gWAT from Control, Bmal1-KO, and Bmal1-KO + NDI1 mice (Control n = 12, Bmal1-KO n = 12, Bmal1-KO + NDI1 n = 7). Data are represented as mean ± SEM. Statistical significance was calculated by two-way ANOVA followed by Dunnett’s multiple comparisons test with Bmal1-KO set as the reference group in a (right panel), and a and d, and ANCOVA in b, and one-way ANOVA followed by multiple comparisons in e-g. The # symbol denotes statistical significance between Bmal1-KO and indicated groups. *p < 0.05, **p < 0.01, ***p < 0.001.