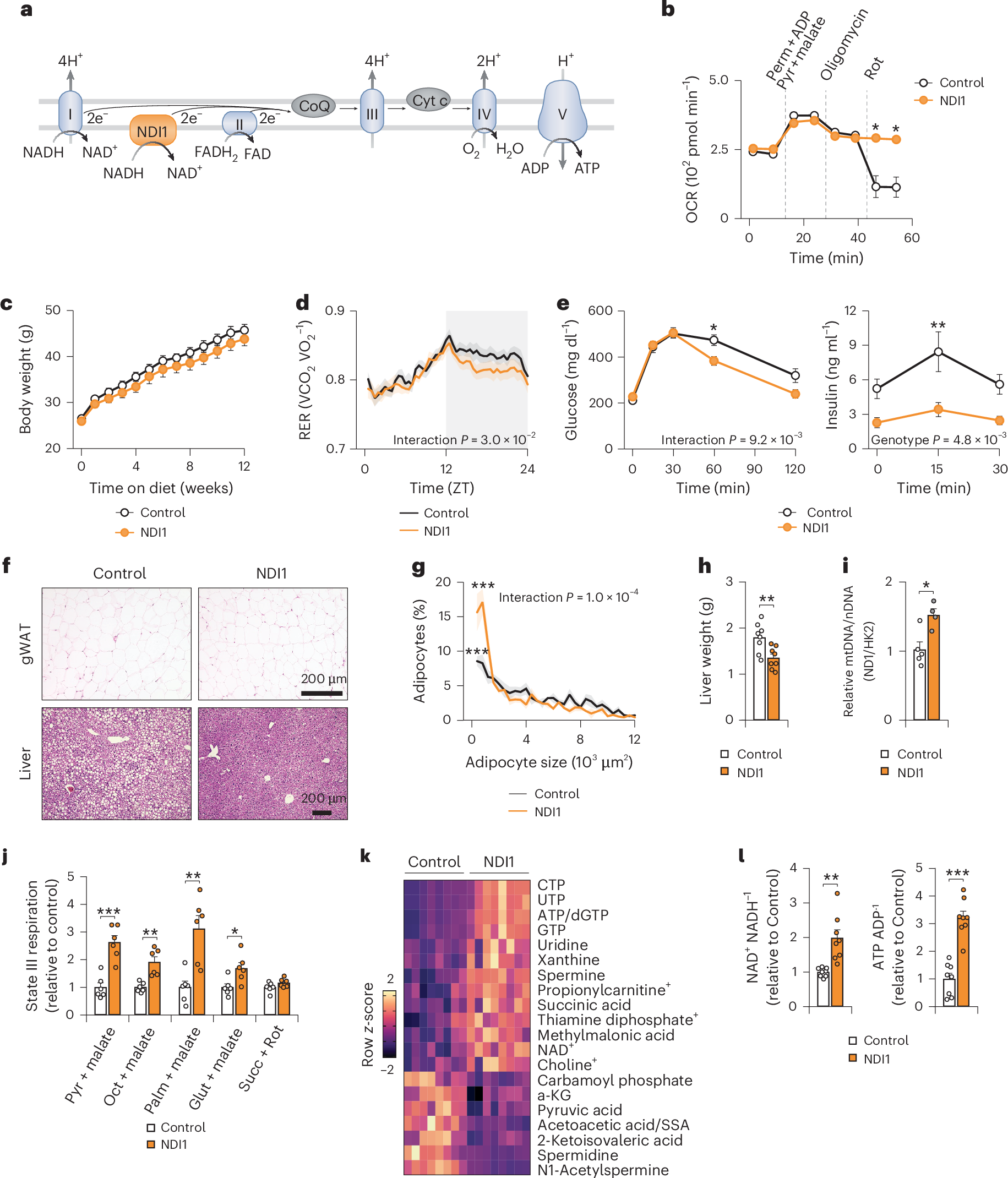
Fig. 2: Expression of the yeast NDI1, an alternative NADH dehydrogenase, in adipocytes improves metabolic health during HFD feeding.
From: Adipocyte NADH dehydrogenase reverses circadian and diet-induced metabolic syndrome

a, Schematic of the mitochondrial ETC with ectopic yeast NDI1. NDI1 transfers electrons to ubiquinone and regenerates NAD+. b, OCR of adipocytes differentiated from control (NDI1LSL) and NDI1 (Adipoq-cre; NDI1LSL) mice in the presence of the indicated substrates and inhibitors (n = 6 control and n = 5 NDI1). c, Body weight during HFD feeding for 12 weeks in control and NDI1 mice (n = 8). d, RER over 24 h after 10 weeks of HFD feeding (n = 8). e, GTT and insulin during the GTT at 12 weeks of HFD feeding (n = 8 mice per group). f, Representative images of haematoxylin and eosin (H&E) staining of gWAT and liver after 12 weeks of HFD feeding (×20 and ×10 magnification, respectively). g, Distribution in gWAT adipocyte size after 12 weeks of HFD feeding (n = 5). h, Liver weight after 12 weeks of HFD feeding (n = 8). i, Mitochondrial-to-nuclear DNA ratio in gWAT after 12 weeks of HFD feeding (n = 5 control and n = 4 NDI1). j, State III respiration in gWAT mitochondria in response to CI-linked and CII-linked substrates after 12 weeks of HFD feeding (n = 6). k, Heatmap of differentially abundant metabolites (P < 0.05 and false discovery rate (FDR) < 0.10, calculated using the two-step Benjamini, Krieger and Yekutieli multiple comparison adjustment approach) in gWAT from control and NDI1 mice after 12 weeks of HFD feeding at ZT14 (n = 8). l, The NAD+-to-NADH and ATP-to-ADP ratios in WAT from control and NDI1 mice after 12 weeks of HFD feeding at ZT14 (n = 8). Data are presented as the mean ± s.e.m. b–f,g,j, Statistical significance was calculated using a two-way ANOVA followed by multiple comparisons. h,i,l, An unpaired two-sided t-test was used. *P < 0.05, **P < 0.01, ***P < 0.001.