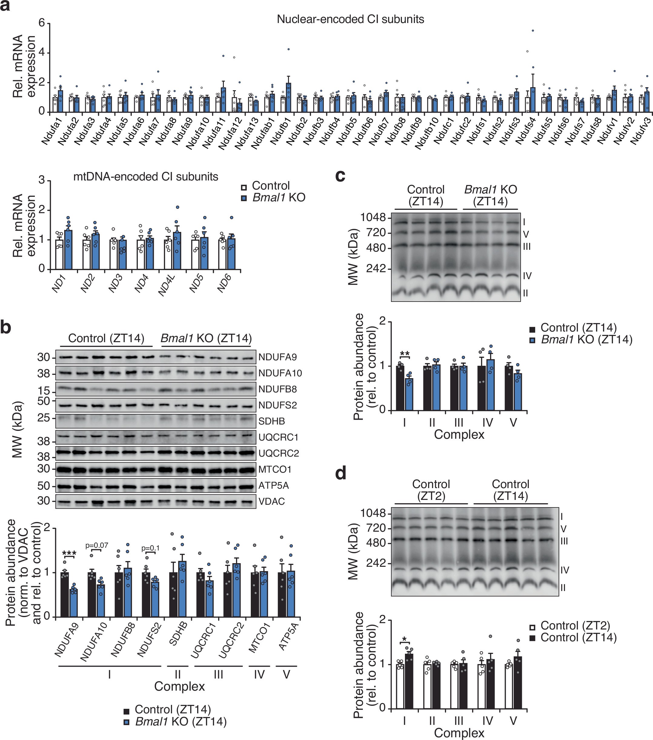
Extended Data Fig. 2: The circadian clock regulates the abundance of mitochondrial complex I, related to Fig. 1.
From: Adipocyte NADH dehydrogenase reverses circadian and diet-induced metabolic syndrome

a, mRNA abundance of complex I subunits in adipocytes from the gWAT depot of Control (Bmal1fx/fx) and Bmal1-KO (Adiponectin-Cre; Bmal1fx/fx) mice (n = 6). b, SDS-PAGE immunoblot of electron transport chain proteins in isolated WAT mitochondria from Control and Bmal1-KO mice harvested at the indicated timepoints (n = 6). c, BN-PAGE immunoblot on isolated WAT mitochondria from Control and Bmal1-KO mice at ZT14 using an antibody mix against OXPHOS complex subunits (n = 4). d, BN-PAGE immunoblot on isolated WAT mitochondria from Control mice at ZT2 and ZT14 using an antibody mix against OXPHOS complex subunits (n = 5). Data are represented as mean ± SEM. Statistical significance was calculated by two-way ANOVA followed by multiple comparisons in a-d.