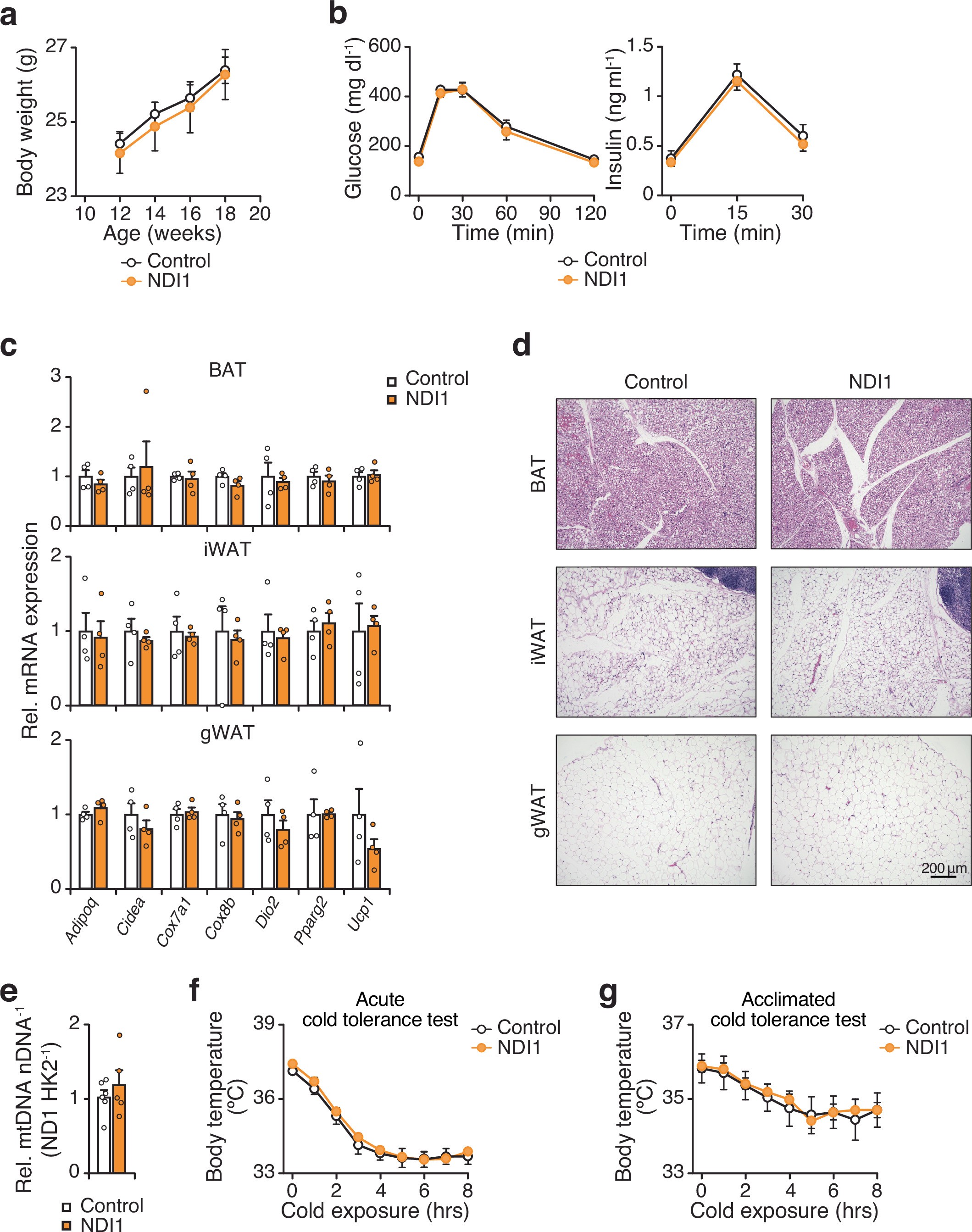
Extended Data Fig. 5: NDI1 expression does not affect adipocyte physiology or glucose homeostasis in chow-fed mice, related to Fig. 2.
From: Adipocyte NADH dehydrogenase reverses circadian and diet-induced metabolic syndrome

a, Body weight of Control (NDI1LSL) and NDI1 (Adiponectin-Cre; NDI1LSL) mice at their indicated age on a chow diet (n = 6 Control and 5 NDI1). b, Glucose tolerance test (GTT) and insulin during the GTT at 3 months of age (n = 6 Control and 5 NDI1). c, Gene expression of indicated genes involved in thermogenesis in brown adipose tissue (BAT), inguinal white adipose tissue (iWAT), and gonadal white adipose tissue (gWAT) of Control and NDI1 mice at 3 months of age (n = 4). d, Representative images of hematoxylin and eosin staining of indicated adipose tissue depots in Control and NDI1 mice at 3 months of age (10x magnification, scale bars 200 μm). e, Mitochondria/nuclear DNA ratio in gWAT from control and NDI1 mice at 3 months of age (n = 6 Control and 5 NDI1). f, Body temperature at indicated time points following transfer of mice from room temperature to cold (6 °C) (n = 5 Control and n = 6 NDI1). g, Body temperature at indicated time points during a cold tolerance test after 4 weeks of acclimation to cold (6 °C) (n = 5 Control and n = 6 NDI1). Data are represented as mean ± SEM. Statistical significance was calculated by two-way ANOVA followed by multiple comparisons in a-c, f, and g and unpaired two-sided t-test in e.