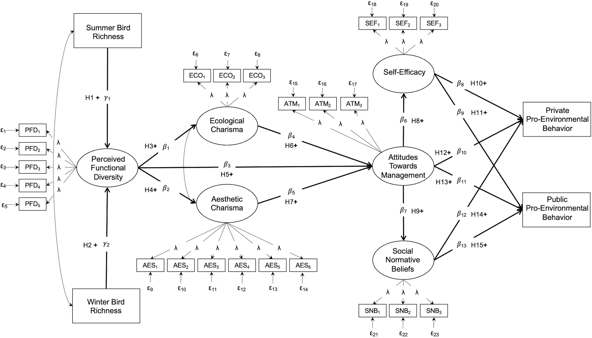
Fig. 1: Hypothesized model of the theoretical relationships among factors expected to predict private and public pro-environmental behaviors beneficial to bird communities.
From: Fostering bird friendly cities: multispecies justice through pro-environmental behaviors

Latent variables are depicted in ovals, and single-item indicators are in rectangles, including survey items with abbreviations described in Table 3. All hypotheses (H1–H15) are shown beside arrows and expected to be positive (denoted as +).