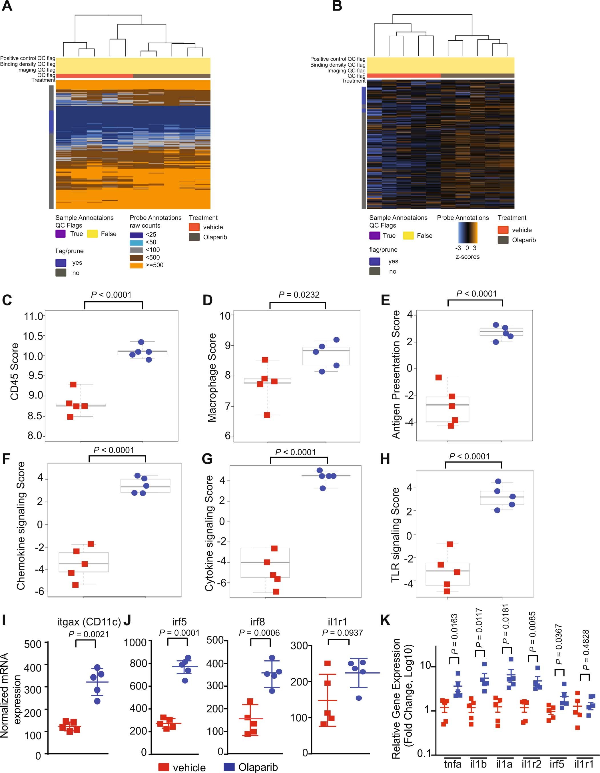
Extended Data Fig. 3: PARP inhibition modulates the tumor microenvironment and increases intratumoral macrophages in BRCA1-deficient TNBC.

Mice bearing BRCA-deficient TNBC tumors were treated with either vehicle or 50 mg kg−1 of Olaparib for 5 days and tumors were harvested and RNA was isolated for gene expression analysis using NanoString. a-b, Heatmap of the raw counts (a) and heatmap of the normalized data (b) scaled to give all genes equal variance, generated via unsupervised clustering using the NanoString advance analysis tools. Orange indicates high expression; blue indicates low expression. c-h, Box plots represent cell type scores (the minimum, the maximum, the sample median are shown) for CD45 (c) and macrophages (d) as well as pathway analysis for antigen presentation (e), chemokine signaling (f), cytokine signaling (g) and TLR signaling (h). i-j, Plots represent the normalized mRNA expression of genes associated with itgax (CD11c; (i)) and interferon signaling (irf5, irf8), and il1r1 (j). k, Gene expression measured by qPCR. Error bars represent standard error of mean (±SEM) with n = 5 mice per group. Statistical analyses were performed using two-tailed t-test. Exact p values indicated in each panel for each comparison.