Abstract
Despite objective responses to poly(ADP-ribose) polymerase (PARP) inhibition and improvements in progression-free survival (PFS) compared to standard chemotherapy in patients with BRCA-associated triple-negative breast cancer (TNBC), benefits are transitory. Using high-dimensional single-cell profiling of human TNBC, here we demonstrate that macrophages are the predominant infiltrating immune cell type in breast cancer susceptibility (BRCA)-associated TNBC. Through multi-omics profiling, we show that PARP inhibitors enhance both anti- and pro-tumor features of macrophages through glucose and lipid metabolic reprogramming, driven by the sterol regulatory element-binding protein 1 (SREBF1, SREBP1) pathway. Combining PARP inhibitor therapy with colony-stimulating factor 1 receptor (CSF1R)-blocking antibodies significantly enhanced innate and adaptive antitumor immunity and extended survival in mice with BRCA-deficient tumors in vivo, and this was mediated by CD8+ T cells. Collectively, our results uncover macrophage-mediated immune suppression as a liability of PARP inhibitor treatment and demonstrate that combined PARP inhibition and macrophage-targeting therapy induces a durable reprogramming of the tumor microenvironment (TME), thus constituting a promising therapeutic strategy for TNBC.
Similar content being viewed by others
Main
Several mutations have been identified that are associated with an increased risk of TNBC, including those that are deleterious in the BRCA gene1. BRCA1 and BRCA2 are tumor-suppressor genes involved in the maintenance of genome integrity through homologous recombination, a major DNA damage-repair pathway2. Mutations in BRCA genes render cells susceptible to chromosomal instability through defective DNA strand break repair, leading to increased risk of breast cancer3. PARP inhibitors are FDA-approved for the treatment of BRCA-associated HER2-negative metastatic breast cancer, based on rates of response and PFS that were superior to standard chemotherapy4,5. Nonetheless, responses to PARP inhibitors were not durable4,5,6,7, indicating that strategies to prolong PFS and overcome resistance are of high priority, including combinations with agents that activate the immune response.
Targeting T cells with immune checkpoint blockade (ICB), in combination with chemotherapy, was recently shown to prolong PFS in a subset of patients with metastatic TNBC, leading to the approval of combined atezolizumab-mediated programmed cell death-ligand 1 (PD-L1) blockade and nab-paclitaxel8. ICB is nonetheless associated with modest rates of response and clinical benefit in TNBC8,9, possibly due to the presence of immune-suppressive cells in the TME10. Tumor macrophages comprise one of the primary populations of tumor-infiltrating leukocytes in breast tumors11,12,13, induce a highly suppressive TME14 and are associated with poor clinical outcome15,16. Macrophages are a heterogeneous population of cells that have previously been classified in a dichotomous manner as either M2-like (pro-tumor phenotype) or M1-like (antitumor phenotype)17. Extensive characterization of murine tumor macrophages has revealed that they generally promote tumorigenesis and metastasis by secreting cytokines and growth factors that enhance tumor cell proliferation, angiogenesis and dissemination18,19,20,21.
A substantial effort has focused on targeting macrophages for anticancer therapy, including depleting, inhibiting or reprogramming immune-suppressive M2-like macrophages22,23,24. One of the best-described strategies involves blocking colony-stimulating factor 1 (CSF1) or its receptor, CSF1R, to deplete and/or inhibit pro-tumor macrophages12,22. CSF1 is released from tumor cells, and cytotoxic therapies were shown to induce CSF1 expression in mammary epithelial cells, which results in CSF1R-dependent macrophage infiltration, thereby promoting an immune-suppressive TME12. In mice that lack CSF1, tumor growth and metastasis are significantly reduced25,26,27. Early clinical trial results indicate that CSF1 and CSF1R inhibitors are generally well tolerated and have modest efficacy28,29,30. To maximize therapeutic potential, better understanding of the context and tumor types in which blocking CSF1 or CSF1R is most effective is required.
Here, we mechanistically dissected the TME of human BRCA-associated TNBC using high-dimensional single-cell profiling to reveal that BRCA-associated TNBC has significantly more macrophages than BRCA-proficient TNBC. We characterized the effects of PARP inhibition on macrophages in a preclinical model of BRCA1-deficient TNBC, as well as on human macrophages cultured ex vivo. We provide evidence that PARP inhibition can modulate macrophage state, phenotype, function and metabolism. In addition, we show that PARP inhibition increases the expression of CSF1R in differentiating macrophages, providing a rationale for the combination of anti-CSF1R and PARP inhibitor therapy to reduce pro-tumor macrophages, resulting in activation of antitumor macrophages and CD8+ T cells and induction of long-term antitumor immunity to overcome PARP inhibitor resistance.
Results
BRCA1-associated TNBC is highly infiltrated by T cells and macrophages
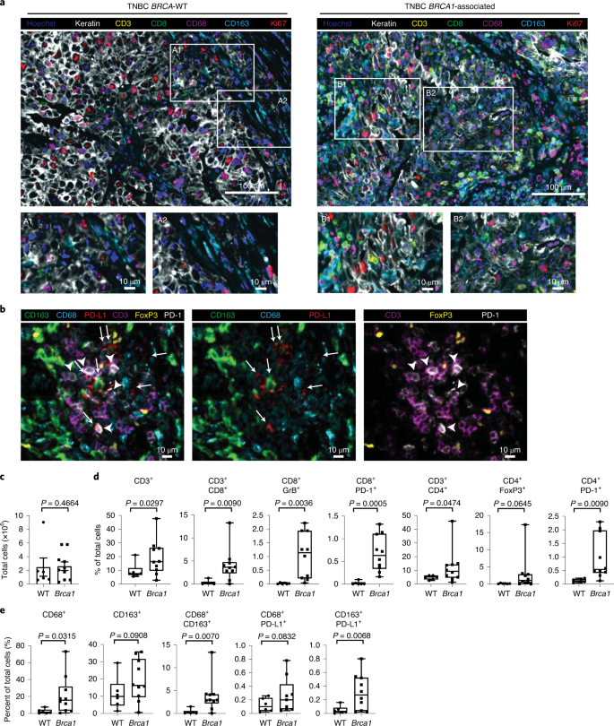
We profiled both T cell and macrophage populations in tissue resection specimens from untreated patients with either BRCA-wild-type (WT; n = 6) or BRCA1-associated (n = 10) TNBC. Profiling was performed using tissue cyclic immunofluorescence (CyCIF) imaging, a recently developed method for highly multiplexed imaging of tissue sections at subcellular resolution31,32,33 (Fig. 1a,b, Extended Data Fig. 1a–e and Supplementary Table 1). Approximately 200,000 cells were segmented and profiled per specimen (Fig. 1c), and, as previously reported34, T cells were abundant in BRCA1-associated TNBC; both CD3+CD8+ and CD3+CD4+ cells were significantly enriched compared to those in BRCA-WT TNBC (Fig. 1a,d and Extended Data Fig. 1f–h). We observed significant increases in the percentage of cytotoxic T lymphocytes (CTLs; CD8+ granzyme B (GrB)+) and an increase in regulatory T cells (Treg; CD4+ forkhead box P3 (FoxP3)+; Fig. 1b,d and Extended Data Fig. 1g,h). There were also more T cells that expressed programmed cell death protein 1 (PD-1) (CD8+PD-1+; CD4+PD-1+) in BRCA1-associated compared to BRCA-WT TNBC tumors (Fig. 1d).
CyCIF was performed on BRCA-WT (n = 6) and BRCA1-associated (n = 10) TNBC tumors from consenting patients. a, Nuclei were stained with 4′,6-diamidino-2-phenylindole (DAPI; blue), and tumor cells were identified using an anti-keratin antibody (white). The T cell compartment was identified using anti-CD3 (yellow) and -CD8 (green) antibodies. Macrophages were identified by anti-CD68 (magenta) and -CD163 (cyan) antibodies. Proliferating cells are shown by Ki67 (red). Images were taken at 20× magnification, and representative images from all patients are shown. Scale bars are shown at either 100 or 10 μm. Insets A1 and A2 show BRCA-WT tumors with few immune cells. Insets B1 and B2 show BRCA1-associated TNBC tumors with abundant immune cells, representing both macrophages and T cells. b, BRCA1-associated TNBC tumor showing PD-L1+ macrophages (white arrow) and PD-1+ T cells (white arrowhead) adjacent to each other. There were no keratin-positive tumor cells in this field (data not shown). c–e, Quantitation was performed, and graphs indicate the minimum, maximum and sample median. c, Total number of cells analyzed per tumor section. d, Respective cell populations as a percent of total cells in the tumor are shown. Significant increases in CD3+, CD3+CD8+, CD8+GrB+, CD8+PD-1+, CD3+CD4+ and CD4+PD-1+ populations in BRCA1-associated compared to BRCA-WT tumors were observed. e, Significant increases in CD68+, CD68+CD163+ and CD163+PD-L1+ macrophages were observed in BRCA1-associated compared to BRCA-WT tumors. Statistical analyses were performed using Welch’s unpaired one-way t-test. Exact P values are indicated in each panel for each comparison. Error bars represent ±s.e.m.
In BRCA1-associated TNBC, macrophages were strikingly the most abundant immune cell population in the tumor, as demonstrated by a significant enrichment of CD68+ and CD163+ cells. There were significantly more macrophages in BRCA1-associated compared to BRCA-WT TNBC tumors (Fig. 1a,e). CD68 and CD163 were previously used to discriminate between M1 and M2-like macrophages, respectively, but literature suggests that neither marker is sufficient to establish phenotype35. We measured the expression of the immune-suppressive co-inhibitory molecule PD-L1 on CD68+ and CD163+ macrophages. Levels of both CD68+PD-L1+ and CD163+PD-L1+ macrophages were increased in BRCA1-associated TNBC (Fig. 1b,e and Extended Data Fig. 1i), suggestive of an immune-suppressive function within the TME. These data indicate that BRCA1-associated TNBC has significantly more T cells and macrophages than BRCA-WT TNBC, and that T cells and macrophages from the former are immune-suppressive.
PARP inhibition modulates the TME in BRCA1-deficient TNBC and results in increased levels of intratumoral macrophages
To study macrophage phenotype and biology in the context of BRCA1-associated TNBC, we used the K14-Cre;Brca1f/f;p53f/f murine model of TNBC36,37. We recently showed that the PARP inhibitor olaparib induces an influx of white blood cells, including CD8+ T cells, into these tumors38. This influx is mediated by activation of the STING pathway in BRCA-deficient breast tumor cells and contributes substantially to the efficacy of PARP inhibition in mice38. Here we showed that after 5 d of treatment, olaparib treatment resulted in a modest reduction in tumor burden (Fig. 2a and Extended Data Fig. 2a), as well as a significant increase in levels of CD45+ leukocytes, as measured by flow cytometry (Fig. 2b, Extended Data Fig. 2b and Supplementary Table 2). This was largely attributable to an increase in myeloid cell levels, as shown by a twofold increase in the frequency of cells positive for CD11b and F4/80 (mature macrophages; Fig. 2b) and confirmed using immunohistochemistry (IHC; Fig. 2c and Extended Data Fig. 2c). As we previously reported, Olaparib also induced a modest, yet significant increase in the number of CD3+ and CD8+ T cells (Fig. 2b)38. Importantly, similar to human BRCA1-associated TNBC tumors (Fig. 1), we found that macrophages were the dominant immune population in the TME of this BRCA1-deficient mouse model.
Mice bearing BRCA-deficient TNBC tumors were treated with either vehicle or 50 mg per kg olaparib. a, Olaparib significantly decreased the total tumor burden after 5 d of treatment. Statistical analysis was performed using two-way ANOVA with multiple comparisons, and error bars represent ±s.e.m. with n = 5 mice per group. b, Olaparib significantly increased the proportions of total live cells of leukocytes (CD45+), myeloid cells (CD11b+), macrophages (F4/80+), T cells (CD3+CD11b−) and CD8+ T cells. Statistical analyses were performed using one-tailed unpaired t-tests, and error bars represent ±s.e.m. with n = 5 mice per group. c, IHC for myeloid cells (CD11b+). Images were taken at 20×, and representative images of n = 6 mice are shown. Statistical analysis was performed using a one-tailed unpaired t-test, and error bars represent ±s.e.m. with n = 6 mice per group. d–f, RNA was extracted from tumors of mice treated for 5 d with vehicle or olaparib, and NanoString was performed using the myeloid panel V2. d, Pathway scores that are statistically significant (P < 0.05) are shown. ECM, extracellular matrix. e, Gene expression changes associated with olaparib treatment are shown. Significant increases in transcripts associated with myeloid cells are shown for Itgam (CD11b), Cd68 (macrophages), Csf1r, Cd274 (PD-L1) and Cd80 and Cd86 (co-stimulatory molecules). f, Olaparib treatment significantly increased gene expression of pro-inflammatory cytokines (TNF-α, IL-1β, IL-1α) and their receptors (IL-1R2) and decreased transcript levels of the anti-inflammatory cytokine IL-10. Csf1 levels were also increased following olaparib therapy. Normalized data from the NanoString advanced analysis were used, and statistical analyses were performed using unpaired two-tailed t-tests. Error bars represent ±s.e.m. with n = 5 mice per group. Exact P values are indicated in each panel for each comparison.
To investigate the broad effects of olaparib on the TME, we performed NanoString gene expression profiling (Fig. 2d–f and Extended Data Fig. 3a–j) and confirmed key findings using quantitative PCR (qPCR; Extended Data Fig. 3k and Supplementary Table 3). NanoString gene expression scores39 showed that olaparib treatment induced substantial changes in the composition of the TME and increased innate and adaptive immune cell signaling (Fig. 2d). Consistent with results from flow cytometry, CD45 levels were increased (Extended Data Fig. 3c), as were transcripts related to macrophage and myeloid biology, including Itgam (CD11b), Cd68, Csf1r, those for co-stimulatory molecules (cd80, cd86), Cd274 (PD-L1) and Itgax (dendritic cell (DC) marker CD11c) (Fig. 2e and Extended Data Fig. 3i). Genes involved in antigen presentation, chemokine- and cytokine-signaling cascades and Toll-like receptors were also induced by olaparib treatment (Extended Data Fig. 3e–h), suggesting increased myeloid function. We observed increases in transcripts among genes involved in pro-inflammatory cytokine signaling, including those coding for tumor necrosis factor (TNF)-α, interleukin (IL)-1β, IL-1α and its receptor IL-1R2 (Fig. 2f), as well as interferon (IFN)-related genes (Irf5 and Irf8; Extended Data Fig. 3j). In contrast, expression of the immune-suppressive cytokine IL-10 (Fig. 2f) decreased. Increases in Csf1 levels also occurred following olaparib exposure, consistent with previous reports that chemotherapy or irradiation can induce expression of CSF1 in tumor cells, resulting in recruitment of macrophages12, potentially explaining the increase in macrophage numbers following olaparib treatment.
PARP inhibitor therapy modulates the macrophage phenotype in BRCA1-deficient TNBC
After olaparib treatment, F4/80+CD45+ cells increased expression of the co-stimulatory molecule CD80, as well as that of the activation marker CD40, demonstrating potential induction of an antitumor phenotype and confirming gene expression data (Fig. 3a). Levels of CD206, which is associated with a pro-tumor phenotype40, did not change. Approximately 50% of F4/80+ macrophages expressed CD206 in tumors from both vehicle- and olaparib-treated mice (Fig. 3a). F4/80+ cells were then gated by CD206 expression. Both CD206− and CD206+ cells had increased levels of CD80, CD86 and CD40 following olaparib treatment, consistent with an antitumor function (Fig. 3b). Overall, the ratio of CD40+ antitumor macrophages to CD206+ pro-tumor macrophages significantly increased following olaparib exposure (Fig. 3c). In line with this, olaparib induced activation of the STING pathway effector TANK-binding kinase-1 (TBK1), as measured by phosphorylation of Ser-172 in macrophages (Fig. 3d). Following olaparib treatment, there was also a significant increase in the frequency of F4/80+PD-L1+ macrophages, as well as PD-L1+ tumor cells and other non-lymphoid cells (CD45− cells; Fig. 3e), consistent with previous reports that PD-L1 expression may be a consequence of increased IFN-γ production by abundant CD8+ T cells11 and may be upregulated by PARP inhibition of TNBC tumor cells41. In line with the gene expression analysis (Fig. 2e), there was a significant increase in the frequency of F4/80+CSF1R+ macrophages (Fig. 3f), which also expressed PD-L1 (Fig. 3g). In sum, these data reveal that olaparib treatment drives opposing phenotypes, demonstrated by increased expression of functional antitumor markers (CD80, CD86, CD40 and phosphorylated (p)TBK1), as well as immune-suppressive markers (PD-L1 and CSF1R).
a–g, Mice bearing BRCA-deficient TNBC tumors were treated with either vehicle or 50 mg per kg olaparib. Tumors were collected, and immunophenotyping was performed by flow cytometry. a, Following olaparib therapy, there was an increase in macrophages (CD45+F4/80+) that expressed co-stimulatory (CD80) and activation (CD40) markers. b, The CD80+CD86+ and CD40+ populations were significantly increased in both the CD206+ and CD206− macrophage populations. c, The antitumor to pro-tumor macrophage (antitumor mac) ratio was increased after olaparib treatment. d, pTBK1 was increased in macrophages (F4/80+) and mature macrophages (F4/80+MHCII+) in tumors of olaparib-treated mice. e, The proportion of PD-L1+ macrophages (PD-L1+F4/80+) and tumor cells (CD45−) increased following olaparib treatment, as did CSF1R expression on macrophages (F4/80+CSF1R+) (f), including an increase in the double-positive PD-L1+CSF1R+ population (g). Error bars represent ±s.e.m. Statistical analyses were performed using two-tailed t-tests with n = 5 mice per group. h–p, CD14+ cells were isolated from healthy human donors and differentiated into mature myeloid cells with either IL-4 and GM-CSF (h–n) or M-CSF (o,p) in the presence or absence of olaparib for 5 d, and analysis was performed by flow cytometry. Changes in CD14+ (h), CD163+ (i), CD80+ and CD86+ (j) cells in different myeloid populations are shown. The same flow plots were used for k and l; highlighted quadrants in each figure are plotted. m,n, Olaparib treatment resulted in increased expression of pTBK1 and PD-L1 in CD11b+ myeloid cells. o,p, M-CSF-differentiated macrophages treated with olaparib had increased expression of CSF1R and CD206. Error bars represent ±s.e.m. Statistical analyses were performed using two-tailed t-tests with n = 4 healthy human donors. Exact P values are indicated in each panel for each comparison.
PARP inhibition modulates the phenotype of differentiating human macrophages ex vivo
Given the phenotypic changes of macrophages in the TME after PARP inhibitor therapy, we next tested whether olaparib could modulate macrophages independently of the TME. To investigate this possibility, CD14+ monocytes were isolated from healthy human donors and treated ex vivo with olaparib. Both human monocytes, as well as mature macrophages, were treated to determine the effect of olaparib on the two different stages of macrophage maturation. In the first experiment, monocytes were differentiated ex vivo for 5 d using granulocyte-macrophage colony-stimulating factor (GM-CSF) and IL-4 or macrophage colony-stimulating factor (M-CSF), in the presence or absence of olaparib (Extended Data Fig. 4a). Exposure of human monocytes to GM-CSF and IL-4 induced differentiation into both macrophages (CD11b+) and DCs (CD11b−; Extended Data Fig. 4c and Supplementary Table 4)42. Exposure to M-CSF alone induced a more homogeneous differentiation into immature macrophages43. After 5 d of treatment with olaparib, there was no change in viability (Extended Data Fig. 4c). Interestingly, olaparib enhanced the differentiation of monocytes into mature myeloid cells in the presence of IL-4 and GM-CSF, as measured by a decrease in the frequency of CD14+ cells (Fig. 3h and Extended Data Fig. 4b). Olaparib treatment also reduced the frequency of CD163+ cells (Fig. 3i) and induced an increase in CD80+ expression (Fig. 3j), which also occurred in the DC population (Fig. 3k). The frequency of CD86+ macrophages, but not that of DCs, also increased (Fig. 3l). Consistent with the activation of the STING pathway in macrophages from murine tumors (Fig. 3d), olaparib induced a significant increase in pTBK1 levels in macrophages (Fig. 3m) and DCs (Extended Data Fig. 4d). Olaparib treatment also induced the expression of PD-L1 and CSF1R in M-CSF-differentiating macrophages; the CSF1R+ population also expressed CD206 (Fig. 3n–p and Extended Data Fig. 4e), mimicking the data observed in olaparib-treated murine tumors. In a second experiment, monocytes were first differentiated into mature myeloid cells using GM-CSF and IL-4 for 5 d, and, on the fifth day, vehicle or olaparib was added for an additional 4 d (Extended Data Fig. 4f). In contrast to the changes identified in differentiating myeloid cells, mature myeloid cells remained relatively unchanged in response to olaparib (Extended Data Fig. 4g). In sum, these data demonstrate that PARP inhibition results in phenotypic changes in differentiating human macrophages but not in mature macrophages. We identified two other PARP inhibitors, niraparib and talazoparib, that induced phenotypic changes similar to those induced by olaparib (Extended Data Fig. 5a–h).
The role of PARP1 in differentiating macrophages
The mechanism of PARP inhibitors was associated with their ability to trap PARP1 at sites of DNA damage44; therefore, bone marrow from WT, Parp1−/− and Parp2−/− mice was differentiated for 5 d with IL-4 and GM-CSF in the presence or absence of olaparib. We found that the increases in PD-L1 expression were independent of PARP1, because the phenotype was still present in Parp1−/− bone marrow; and thus we termed this phenotype ‘PARP1 independent’. However, PARP1 was required for changes in the expression of CSF1R and pTBK1, because these phenotypes were not observed in the absence of PARP1; therefore, we termed these phenotypes ‘PARP1 dependent’ (Extended Data Fig. 5i–o). These changes were consistent in response to talazoparib (Extended Data Fig. 6a–e) and were not dependent on PARP2 (Extended Data Fig. 6h–l). These changes may be attributed to PARP-induced PARP1 trapping, as others reported PARP inhibitor phenotypes being lost when PARP1 was absent or mutated45.
Unbiased analysis of the effects of olaparib on differentiating macrophages
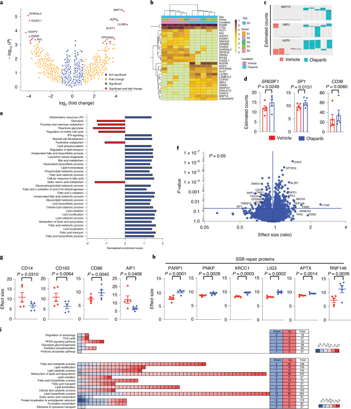
We employed both RNA-seq and multiplex quantitative tandem mass tag (TMT) proteomics as unbiased approaches to study olaparib-treated macrophages (Fig. 4a–i and Extended Data Fig. 7a,b). Consistent with results from flow cytometry and NanoString analyses, genes associated with myeloid cell development, LPS-like inflammatory responses and IFN signaling were significantly enriched following olaparib treatment (Fig. 4a–i and Extended Data Fig. 7a,b). Proteomic analysis confirmed the flow cytometry data, demonstrating significant decreases in the expression of CD14 and CD163, as well as increases in CD86 levels (Fig. 4f,g). Allograft inflammatory factor 1 (AIF1), known to be expressed by M2-like pro-tumor macrophages46, was significantly reduced following olaparib treatment (Fig. 4f,g). Proteomics also revealed that olaparib induced expression of several single-strand break (SSB) repair proteins, including PARP1, PARP1 polynucleotide kinase 3′-phosphatase (PNKP), X-ray repair cross-complementing protein 1 (XRCC1), DNA ligase 3 (LIG3), forkhead-associated domain histidine triad-like protein (APTX) and ring finger protein 146 (RNF146; Fig. 4f,h), which were shown to be activated after PARP inhibition47.
CD14+ cells from healthy human donors were isolated and differentiated into immature myeloid cells with GM-CSF and IL-4 in the presence or absence of olaparib for 5 d. a–f, RNA-seq was performed. Transcriptomic data are represented as a volcano plot showing the five most significantly upregulated and downregulated genes after olaparib treatment (a) and as a heatmap showing the most significantly upregulated (dark brown) or downregulated (light yellow) genes after olaparib treatment (b). c, Box plots represent the most significantly upregulated genes in a donor-dependent manner; all five donors are shown; the minimum, maximum and sample median are shown. Statistical analysis for transcriptomics is described in the Methods. d, Genes associated with lipid metabolism are shown. Statistical analyses were performed using one-tailed t-tests. Error bars represent ±s.e.m. with n = 5 healthy human donors per group. e, RNA-seq revealed significantly enriched gene sets in olaparib-treated donor cells. Exact P values are indicated in each panel for each comparison. f–i, Proteomics was performed, and a volcano plot is shown (f); the effect size (ratio) is on the x axis, and P values are on the y axis. The most significantly upregulated and downregulated proteins with a false discovery rate (FDR < 0.05) are shown. g,h, Olaparib-induced changes are shown. Error bars represent ±s.e.m. Statistical analyses were performed using one-tailed t-tests. Exact P values are indicated in each panel for each comparison. i, The number of genes associated with glucose and lipid metabolism are shown. TCA, tricarboxylic acid cycle.
PARP inhibition modulates macrophage metabolism
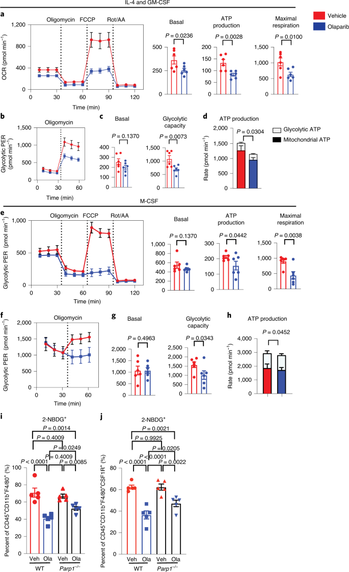
RNA-seq and proteomic analyses indicated changes in cell metabolism, specifically in lipid metabolic processes and in β-oxidation of fatty acids following olaparib treatment (Fig. 4a–i and Extended Data Fig. 7a,b), including increases in key regulatory elements involved in fatty acid metabolism (Fig. 4e). To understand olaparib-induced metabolic changes, human monocytes were differentiated, and oxidative phosphorylation and glycolysis were assayed using a mitochondrial stress test. In cells treated with olaparib, the oxygen-consumption rate (OCR) fell, demonstrating a depression in mitochondrial respiration, synonymous with reduced OCR-linked ATP generation and diminished maximal respiratory capacity (Fig. 5a–d). Basal OCRs also fell, with a concomitant decrease in oligomycin-sensitive respiration; these data were consistent with decreased mitochondrial ATP production following olaparib treatment (Fig. 5a). The maximal respiratory capacity of myeloid cells also decreased following olaparib treatment (Fig. 5a). Although the rate of glycolysis (measured by proton efflux rates (PERs) corrected for contributions by oxidative phosphorylation) was not significantly different at the baseline, glycolytic capacity was markedly decreased in olaparib-treated cells (Fig. 5b–d). We observed a similar trend in M-CSF-differentiated macrophages treated with olaparib (Fig. 5e–h). The decrease in glycolysis of olaparib-treated macrophages was further confirmed in differentiated murine macrophages by their reduced capacity to take up a fluorescent glucose analog, 2-NBDG. Importantly, WT, Parp1−/− and Parp2−/− macrophages exhibited reduced glucose uptake after olaparib treatment, indicating that the switch in metabolism was independent of PARP1 (Fig. 5i,j) and PARP2 (Extended Data Fig. 6m,n). In response to talazoparib, the WT and Parp2−/− macrophages exhibited similar responses as they did for olaparib, but the Parp1−/− macrophages resembled WT macrophages, indicating a dependence on PARP1 (Extended Data Fig. 6f,g). The redundancy between PARP1 and PARP2 could not be excluded in these experiments.
CD14+ cells from healthy human donors were isolated and differentiated into immature myeloid cells with GM-CSF and IL-4 (a–d) or M-CSF (e–h) in the presence or absence of olaparib for 5 d. Myeloid cells were collected, and extracellular flux measurements was performed by the Seahorse assay on samples from n = 6 healthy human donors. a,e, Olaparib treatment resulted in decreased OCRs in myeloid cells. Rot/AA, rotenone and antimycin A. b,f, Glycolytic PER, a proxy for the rate of lactate production measured in vehicle- and olaparib-treated human myeloid cells under basal conditions and after treatment with 1 μM oligomycin. c–d,g,h, Metabolic parameters obtained from glycolytic PER profiling. Error bars represent ±s.e.m. Statistical analyses were performed using one-tailed t-tests. Statistical analysis for transcriptomics is described in the Methods. Exact P values are indicated in each panel for each comparison. i,j, Bone marrow from WT and Parp1−/− mice was isolated and differentiated into mature myeloid cells with IL-4 and GM-CSF in the presence or absence of olaparib for 5 d. Both WT and Parp1−/− differentiated myeloid cells treated with olaparib exhibited reduced glucose uptake independently of PARP1. Statistical analysis was performed using one-way ANOVA with uncorrected Fisher’s least significant difference (LSD) test. Error bars represent ±s.e.m. with n = 5 mice per group. Exact P values are indicated in each panel for each comparison. Ola, olaparib; veh, vehicle.
Macrophages dependent on lipid metabolism contribute to an immune-suppressive TME, and fatostatin, a fatty acid synthesis (FAS) and SREBP1 inhibitor, has been shown to enhance checkpoint blockade therapy48. To determine whether the SREBP1 and/or STING pathways regulate the olaparib-induced macrophage phenotype, inhibitors for these pathways were incorporated into ex vivo human macrophage differentiation assays (Extended Data Fig. 8a–e). SREBP1 inhibition rescued the olaparib-induced expression of PD-L1 and CSF1R (Extended Data Fig. 8c,d). STING was likely not the major mediator of this phenotype, because a STING agonist increased expression of CD80, PD-L1 and pTBK1 but not that of CSF1R (Extended Data Fig. 8f), and Sting−/− macrophages behaved like WT macrophages (Extended Data Fig. 8g–l). In sum, these data suggest that the SREBP1 pathway is a major regulator of the olaparib-induced macrophage phenotype.
Anti-CSF1R therapy reduces immune-suppressive macrophages and overcomes PARP inhibitor resistance in BRCA1-deficient TNBC
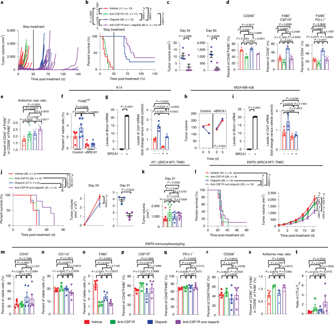
Anti-CSF1R therapy has been shown to deplete a subset of macrophages, primarily tumor-promoting macrophages12,49; therefore, we hypothesized that targeting CSF1R+ macrophages would enhance olaparib treatment. To test this hypothesis, mice bearing BRCA1-deficient TNBC tumors were treated with vehicle, anti-CSF1R antibodies, olaparib or anti-CSF1R antibodies and olaparib for 35 d. In olaparib-treated animals, tumor growth was inhibited (Fig. 6a), and the median overall survival was extended from 11 d to 63 d (Fig. 6b). The anti-CSF1R antibody was not active as a single agent; however, when anti-CSF1R antibodies were administered in combination with olaparib, overall survival was significantly extended (median overall survival of 82.5 d; Fig. 6a,b). Moreover, the combination of anti-CSF1R antibodies and olaparib induced the complete elimination of tumors by day 34 in four of five mice, and this effect lasted to day 63, when olaparib monotherapy-treated mice reached the endpoint (Fig. 6c). To characterize changes in the TME after 5 d of treatment, tumors were isolated from mice and analyzed by flow cytometry. Olaparib alone and in combination with anti-CSF1R antibodies induced a small but significant reduction in tumor burden (Extended Data Fig. 9a). As previously described12, treatment with anti-CSF1R antibodies reduced the frequency of F4/80+ macrophages and selectively depleted CD206-expressing pro-tumor macrophages (Fig. 6d). This effect was associated with an increase in the ratio of antitumor (CD40+F4/80+) to pro-tumor (CD206+F4/80+) macrophages (Fig. 6e). Importantly, anti-CSF1R therapy significantly reduced the olaparib-mediated increase in expression of CSF1R and PD-L1 in F4/80+ macrophages (Fig. 6d). While single-agent treatment with anti-CSF1R antibodies did not increase either myeloid-derived suppressor cells or neutrophils, both were significantly increased following treatment with anti-CSF1R antibodies and olaparib (Extended Data Fig. 9d).
Mice bearing BRCA-deficient TNBC tumors were treated with either vehicle, anti-CSF1R antibodies, olaparib or anti-CSF1R antibodies and olaparib for the indicated time. Mice were treated daily with olaparib (50 mg per kg, intraperitoneal (IP) and twice a week with anti-CSF1R antibodies (1.2 mg per mouse). a–c, Mice were treated for 35 d, and tumor volumes were recorded at indicated time points. The combination of anti-CSF1R antibodies and olaparib significantly increased overall survival compared to single-agent treatment. The number of mice are shown, with median survival times. Statistical analyses were performed using the Gehan–Breslow–Wilcoxon test. c, Four of five mice treated with anti-CSF1R antibodies and olaparib remained tumor-free up to day 63, whereas the olaparib-treated mice relapsed. Error bars represent ±s.e.m. Statistical analyses were performed using two-tailed t-tests with n = 5 mice per group. d,e, Mice were treated for 5 d, tumors were collected, immunophenotyping was performed by flow cytometry, and changes in macrophages are shown. Statistical analyses were performed using one-way ANOVA with n = 5 mice per group. f,g, K14-Cre;Brca1f/f;p53f/f parental and BRCA1-restored isogenic tumors were treated for 5 d with n = 5 mice per group, except for the olaparib group, for which there were n = 6 mice per group (f), n = 3 tumors per group (g, left) and n = 4 tumors per group (g, right). f, Flow cytometry revealed decreased recruitment of macrophages into BRCA1-restored tumors. g, Reverse transcription (RT)–qPCR analysis of Brca1 and Csf1 expression in murine K14-Cre;Brca1f/f;p53f/f parental and BRCA1-restored cells. K14 cells were treated with 5 μM olaparib for 72 h. h,i, Nude mice were inoculated with MDA-MB-436 parental or BRCA1-restored tumor cells, n = 5 mice per group (h), n = 3 tumors per group (i, left) and n = 4 tumors per group (i, right). h, Tumor volume. i, qRT–PCR analysis of Brca1 and Csf1. Error bars represent ±s.e.m. Statistical analyses were performed using two-way ANOVA. j, Olaparib-resistant tumors were implanted into immunocompetent animals as described, and mice were treated with vehicle, anti-CSF1R antibodies, olaparib or anti-CSF1R antibodies and olaparib for the indicated time. Statistical analysis was performed using the Gehan–Breslow–Wilcoxon test. Mice in the group treated with anti-CSF1R antibodies and olaparib exhibited decreased tumor volume at day 31. Statistical analyses were performed using unpaired two-tailed t-tests. Error bars represent ±s.e.m. with n = 4–6 mice per group, as shown. k, Mice bearing 4T1 tumors were treated as indicated, and tumors were collected and measured at day 21. Statistics were performed using two-way ANOVA with Tukey’s test with n = 7 mice in the vehicle and anti-CSF1R antibody groups and n = 8 in the olaparib and olaparib and anti-CSF1R antibody groups. l-t, Mice bearing EMT6 tumors were treated as indicated. l, Overall survival (left) and tumor burden (right) were plotted; numbers of mice per group are shown. m–t, Mice bearing EMT6 tumors were treated for 5 d, and tumors were collected for flow cytometry. Statistical analyses were performed using one-way ANOVA with uncorrected Fisher’s LSD. Error bars represent ±s.e.m. with n = 4–5 mice per group. Exact P values are indicated in each panel for each comparison.
NanoString gene expression revealed changes in IL-1 and TNF signaling following olaparib therapy, which can be secreted by antitumor macrophages. Patients with high IL-1β expression exhibit improved overall survival50. Olaparib increased the frequency of F4/80+ macrophages expressing IL-1β, and anti-CSF1R therapy increased the expression of the IL-1β receptor IL-1R2 (Extended Data Fig. 9e). CD11b+ and CD11c+ cells had similar activation of IL-1 signaling pathways (Extended Data Fig. 9g–i). Both anti-CSF1R antibodies and olaparib, alone and in combination, significantly increased the expression of TNF-α in F4/80+ macrophages, CD11b+ myeloid cells and CD11c+ DCs; however, expression of TNF receptors, CD120a (TNFRI) and CD120b (TNFRII), was unchanged (Extended Data Fig. 9f,h,j).
The efficacy of anti-CSF1R antibodies and olaparib is dependent on the BRCA status of tumor cells
To determine whether the combination of anti-CSF1R antibodies and olaparib recruits macrophages to tumors independently of the BRCA1 status of the tumor cell, K14-Cre;Brca1f/f;p53f/f tumor cells were restored with a WT copy of BRCA1. After 5 d of treatment, BRCA1-restored tumors had attenuated macrophage recruitment to tumors (Fig. 6f) and CSF1 expression after olaparib treatment compared to BRCA-deficient tumor cells (Fig. 6g). Further confirming these findings, human MDA-MB-436 tumor cells restored with BRCA1 failed to respond to single-agent olaparib treatment (Fig. 6h) and, like the K14 BRCA1-restored tumors, had attenuated induction of CSF1 in response to olaparib (Fig. 6i). To determine whether this combination could overcome acquired resistance, olaparib-resistant tumors were obtained from mice that relapsed despite daily treatment and implanted into naive mice. Olaparib-treated tumors responded to olaparib to a certain degree but were more resistant than the parental tumor, and the combination treatment overcame PARP inhibitor resistance (Fig. 6j).
We next tested the combination treatment in two BRCA-proficient TNBC murine models, 4T1 and EMT6. Single-agent efficacy was not demonstrated for either murine model, and the combination of anti-CSF1R antibodies and olaparib was not effective in the 4T1 model (Fig. 6k), yet it elicited a small reduction in tumor burden in the EMT6 model (Fig. 6l). Immunophenotyping of the EMT6 model after 5 d of treatment revealed no increase in leukocyte or myeloid recruitment (Fig. 6m–o) and no change in the expression of CSF1R, PD-L1 or CD206 (Fig. 6p–r) by macrophages after olaparib treatment. The increase in the CTL:Treg ratio in the combination treatment may have contributed to the observed efficacy (Fig. 6s,t). In sum, this indicates that the BRCA status of the tumor cell dictates outcomes in the TME related to monocyte and macrophage recruitment after olaparib treatment.
Olaparib-treated differentiating macrophages functionally suppress T cells
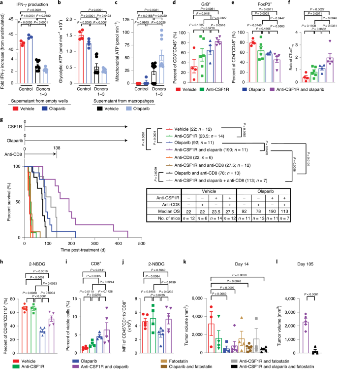
To investigate how olaparib-treated macrophages may functionally influence the TME, medium alone, medium with olaparib, or medium collected from human macrophages differentiated with vehicle or olaparib were collected. Conditioned medium from olaparib-treated macrophages induced cell death in the BRCA1-proficient human TNBC BT20 and ER+ MCF7 cell lines, whereas olaparib by itself was not able to induce cell death (Extended Data Fig. 10a,b). Similarly, T cells were cultured for 48 h in the different medium conditions to test the impact on T cell viability and function. Olaparib alone enhanced T cell viability (Extended Data Fig. 10c,d), whereas supernatant from olaparib-treated macrophages diminished T cell viability and induced apoptosis (Extended Data Fig. 10c,d). The olaparib-treated macrophage supernatants induced both tumor cell and T cell death, suggesting that this was independent of the BRCA1 status of the target cell. Additionally, IFN-γ production from T cells treated with olaparib alone was enhanced, but supernatant from olaparib-treated macrophages abolished this effect and caused further reductions in the expression of IFN-γ (Fig. 7a). To gain insight into whether olaparib-treated macrophages may shift T cell metabolism, a Seahorse ATP rate assay was used to measure glycolytic and mitochondrial-specific metabolic energy. Olaparib alone did not cause reductions in glycolytic ATP or mitochondrial ATP, but supernatants from olaparib-treated macrophages resulted in diminished glycolytic ATP and increased mitochondrial ATP (Fig. 7b,c), indicating that olaparib-treated macrophages remodel T cell metabolism away from an effector phenotype.
a–c, OT-1 T cells cultured in supernatants collected from medium with vehicle (red) or olaparib (blue), and medium collected from human macrophages treated with vehicle (black, donors 1–3) or human macrophages treated with olaparib (light blue, donors 1–3) were assessed for IFN-γ expression by flow cytometry analysis (a) and glycolytic (b) or mitochondrial (c) ATP production using Seahorse bioanalysis. Error bars represent ±s.e.m. Statistical analyses were performed using paired t-tests or one-way ANOVA as indicated on graphs. d–j, Mice bearing BRCA-deficient TNBC tumors were treated with either vehicle, anti-CSF1R antibodies, olaparib or anti-CSF1R antibodies and olaparib for the indicated time. Mice were treated daily with olaparib (50 mg per kg, IP) and twice with anti-CSF1R antibodies (1.2 mg per mouse). d–f, Mice were treated for 5 d, and tumors were collected for flow cytometry to analyze T cell populations. Error bars represent ±s.e.m. Statistical analyses were performed comparing each group using one-tailed t-tests. g, Overall survival (OS) is shown for all treatment groups indicated. The median survival is shown in brackets with n = 6–14 mice per group. Survival analysis was performed using percent survival with the Gehan–Breslow–Wilcoxon test in GraphPad Prism and P values. h–j, Mice treated for 7 d were injected IP with a fluorescent-labeled glucose analog, 2-NBDG, 30 min before tumors were collected, and glucose uptake was measured by flow cytometry. MFI, mean fluorescence intensity. k,l, Mice were treated with fatostatin to inhibit lipid metabolism. k, Tumor volumes at days 14 (k) and 105 (l) are shown. Statistical analyses were performed using one-way ANOVA with uncorrected Fisher’s LSD for h,j, and unpaired one-tailed t-tests for i,k,l. Error bars represent ±s.e.m. with n = 3–6 mice per group. Exact P values are indicated in each panel for each comparison.
CD8+ T cells are required for efficacy of anti-CSF1R and PARP inhibitor combination therapy
After 5 d of treatment, there was a significant increase in the frequency of CTLs (scored as the GrB+ population of CD8+CD45+ cells) following olaparib therapy, which was further increased when olaparib was combined with anti-CSF1R antibodies (Fig. 7d). In addition, there were significantly fewer Treg (FoxP3+CD4+ cells) following single-agent and combination therapy (Fig. 7e), which resulted in a significant increase in the ratio of CTLs to Treg (Fig. 7f). To determine whether CD8+ T cells were required for the antitumor responses observed with anti-CSF1R and olaparib therapy, CD8+ T cells were depleted in each of the treatment arms (Extended Data Fig. 10e–g). The combination of anti-CSF1R antibodies and olaparib significantly extended overall survival by approximately 100 d compared to olaparib alone and was abolished when CD8+ T cells were depleted (Fig. 7g). Thus, reductions in immune-suppressive macrophages and increases in CD8+ T cells both appear to play a role in the responses observed and in the long-term overall survival achieved in mice bearing BRCA1-deficient TNBC treated with anti-CSF1R antibodies and olaparib.
The SREBP1 pathway contributes to PARP inhibitor resistance
Informed by the olaparib-induced metabolic phenotypic changes in macrophages identified ex vivo, we next sought to identify this phenotype in vivo. Tumor-bearing K14-Cre;Brca1f/f;p53f/f mice were treated for 4–7 d, and, before collecting tumors, mice were injected with a fluorescent glucose analog, 2-NBDG, to enable measurement of glucose uptake in vivo. In line with the ex vivo analysis, olaparib treatment significantly reduced the ability of tumor macrophages to take up glucose, which was restored by treatment with anti-CSF1R antibodies (Fig. 6h and Extended Data Fig. 10h). These findings were consistent with the olaparib-induced metabolic switch from glycolysis to lipid metabolism. Interestingly, T cells in the tumor also had impaired glucose uptake following olaparib treatment, and this was also restored after treatment with anti-CSF1R antibodies (Fig. 7i,j).
To investigate how the SREBP1 pathway may contribute to olaparib resistance, K14-Cre;Brca1f/f;p53f/f tumor-bearing mice were treated with vehicle, anti-CSF1R antibodies, olaparib or anti-CSF1R antibodies and olaparib with or without fatostatin (Fig. 7k). At day 105, when most mice had reached the study endpoint, five of six mice treated with anti-CSF1R antibodies and olaparib were still viable. Interestingly, the only other group with more than 50% of mice surviving was that treated with the triple combination of anti-CSF1R antibodies, olaparib and fatostatin, which had significantly smaller tumors than those in mice treated with the double combination of anti-CSF1R antibodies and olaparib (Fig. 7l). Mice treated with olaparib and fatostatin did not display increased survival, indicating that CSF1R+ macrophages and the SREBP1 pathway are major regulators of PARP inhibitor resistance.
Discussion
This work has established that macrophages are prevalent in TNBC and that their numbers are significantly increased in BRCA1-associated TNBC. Extensive characterization of tumor macrophages in a mouse model of BRCA1-deficient TNBC revealed that macrophages numbers increase further after PARP inhibitor treatment and have both pro- and antitumor phenotypes. We found that olaparib treatment resulted in increased expression of CD80 and CD40 and activated the STING pathway of macrophages from murine tumors and human macrophages differentiated ex vivo, indicative of an antitumor phenotype. However, a concomitant increase in levels of the immune-suppressive ligands PD-L1 and CSF1R and a switch from glycolysis to lipid metabolism occurred, which would be expected to limit antitumor activity. Further, olaparib-treated macrophages functionally limited T cell proliferation and antitumor function. Based on the changes that olaparib exerted on differentiating macrophages, we combined anti-CSF1R and olaparib therapy in a BRCA1-deficient TNBC mouse model. This combination reduced the number of CD206+ and PD-L1+CSF1R+ pro-tumor macrophages and restored their glycolytic function, which translated to improved response duration and PFS compared to treatment with olaparib alone.
The therapeutic benefit of the anti-CSF1R antibodies and olaparib combination was restricted to BRCA-associated TNBC, as BRCA-WT TNBC showed a relatively limited response to olaparib or the combination. Olaparib treatment failed to recruit macrophages to BRCA1-proficient tumors and resulted in attenuated expression of CSF1 compared to the vehicle treatment. We further showed that olaparib significantly alters differentiating macrophages but has little effect on mature macrophages (Fig. 3h–p and Extended Data Fig. 4). These data suggest that changes in the macrophage component of the TME resulting from systemic olaparib treatment are dependent on BRCA-deficient tumor cell death, as well as CSF1 recruitment of CSF1R+ monocytes that differentiate into macrophages (Fig. 7).
PARP1 maintains genome stability through SSB repair, nucleotide excision repair, double-strand break repair and the stabilization of replication forks51. The role of PARP1 in multiple DNA repair pathways, as well as PARP trapping, provide explanations for the synthetic lethality of PARP inhibition in BRCA1- or BRCA2-deficient cells44,51; however, PARP inhibitors can have PARP‐independent cellular functions47. Here we provide evidence that olaparib can modulate the maturation, phenotype, function and metabolic state of macrophages through PARP1-independent and -dependent pathways, which can be reversed by inhibiting SREBP1. While the majority of PARP inhibitor activity is attributed to PARP1 (80–85%), the remaining activity (15–20%) is dependent on PARP2 (ref. 52); however, we did not find that PARP2 was involved in the regulation of macrophage phenotype in response to PARP inhibitor treatment. However, we could not exclude redundancy between PARP1 and PARP2 in these experiments.
Macrophage metabolism has been an area of intense study, and it was shown that the functionality of macrophages can be influenced by metabolic programming48,53. In olaparib-treated macrophages, we observed a significant decrease in glycolysis and a shift toward pathways associated with lipid metabolism. We reveal that both tumor macrophages and ex vivo cultured human macrophages have decreased abilities to take up glucose. We found that olaparib modulated the metabolic profile of differentiated macrophages through a PARP1-independent process, yet this was dependent on PARP1 after talazoparib treatment. Further work is required to define the mechanisms of how olaparib and talazoparib regulate the observed differences in metabolism through PARP1. This is in line with other reports in which the PARP1-p38 pathway was shown to play a central role in the glycolytic flux of cells in which either silencing PARP1 or inhibiting p38 was shown to prevent mitochondrial respiration and glycolytic activity54,55. Similarly, PARP1 expression and activity was shown to negatively regulate ATP-binding cassette transporter (ABCA1) expression and cholesterol efflux in macrophages56, and PARP2 expression negatively regulates de novo cholesterol biosynthesis through suppression of SREBP1. PARP inhibition was shown to induce SREBP1 protein expression by modulating the transcription factor specificity protein 1 (SP1), which leads to increased lipid accumulation in the liver57, consistent with our finding of increased gene expression of SREBF1 (gene encoding SREBP1) and SP1 after olaparib treatment. In sum, with recent reports demonstrating that macrophages dependent on lipid metabolism are immune-suppressive, our data suggest that the metabolic rewiring of macrophages in response to PARP inhibition may limit PARP inhibitor efficacy and contribute to resistance.
Combining PARP inhibitors with anti-CSF1R therapy represents a strategy for anticancer therapy in BRCA-associated TNBC. There is early clinical data suggesting tolerability of CSF1- and CSF1R-targeting compounds28, and PARP inhibitors were well tolerated58. Mature data on the efficacy of anti-CSF1R therapy in humans is not yet available, but compelling antitumor activity was observed in diffuse-type tenosynovial giant cell tumors (dt-GCT), a benign connective tissue disorder driven by CSF1 that involves an abnormally high density of macrophages59, for which an oral CSF1R inhibitor was approved by the FDA60. We demonstrate here that BRCA-associated TNBC cells increase CSF1 expression after exposure to olaparib, suggesting a similar macrophage recruitment mechanism in BRCA-associated TNBC as that observed in dt-GCT. Mechanisms of resistance to anti-CSF1R therapy have been identified, including AIF1+ macrophages that drive recurrent glioblastomas in a murine model following treatment with anti-CSF1R antibodies29. Interestingly, olaparib treatment resulted in decreased expression of AIF1 in ex vivo human myeloid cells (Extended Data Fig. 7e). In addition, PARP enzyme activity was shown to suppress tumor cell expression of PD-L1, where low levels of poly(ADP-ribosyl)ation (PARylation) were found in PD-L1-high tumors. PARP inhibitor therapy blocks PARP1 PARylation, which may lead to increased PD-L1 expression41, which is consistent with the increase in PD-L1 expression observed in tumor macrophages and ex vivo cultured human monocytes after olaparib treatment. Importantly, anti-CSF1R therapy reverses olaparib-induced PD-L1 expression in myeloid cells (Fig. 6d). In sum, these findings provide a rationale for the use of anti-CSF1R antibodies with PARP inhibitor therapy.
In summary, our data demonstrate the importance of detailed, mechanistic analyses of the TME before and after therapy with an emphasis on profiling the precise signaling and metabolic states of diverse immune cell populations. Mechanistic studies performed ex vivo aimed at identifying drug-induced changes in specific cell populations may also inform on how immuno-oncology agents and cytotoxic therapies can be best combined to increase the frequency and duration of antitumor responses. We have shown that olaparib induces the differentiation, maturation and antitumor activation of macrophages, which subsequently activate an immune-suppressive signaling pathway, manifested by increased PD-L1 and CSF1R expression, as well as a reliance on lipid metabolism. The observation that olaparib induces an antitumor macrophage phenotype but drives macrophages to depend on CSF1 and/or CSF1R signaling translates to an important therapeutic strategy for BRCA1-associated TNBC.
Methods
Patients and tumor samples
Tumors were obtained from untreated, de-identified and consenting patients with TNBC breast cancer from the Dana-Farber Cancer Institute (DFCI) and the Beth Israel Deaconess Medical Center (BIDMC). Formalin-fixed, paraffin-embedded tissue was sectioned at 5 μm. All analyses were approved by the institutional review boards of the DFCI or BIDMC.
Cyclic immunofluorescence in TNBC samples
CyCIF (https://www.cycif.org/) was performed as described previously31. Briefly, unstained slides were baked (30 min at 60 °C), and antigen retrieval was performed using Leica BOND RX with ER1 solution (Leica Biosystems, AR9961). The staining steps were performed at 4 °C overnight, and bleaching steps were performed with 25 mM NaOH and 4.5% H2O2 for 45 min with light exposure. All antibodies are detailed in Supplementary Table 1. The RareCyte CyteFinder (RareCyte) was used for image capturing. Ashlar (https://github.com/labsyspharm/ashlar) was used to stitch or merge up to 165 images in one round of CyCIF for a total of 990 images from six rounds of CyCIF per sample. This combined image was then viewable using Omero (https://www.openmicroscopy.org/omero/) because of the computational size of the combined image. Single-cell segmentation of the stitched image used the watershed algorithm based on nuclear staining of Hoechst 33342 to generate a nuclear mask image, which defines the single-cell regions extended by three pixels to define a cell boundary33. Within the single-cell regions of interest, gating a ‘positive’ or ‘negative’ status for each marker was conducted based on the local minimum implemented in a custom ImageJ–MATLAB script.
In vivo studies
For mouse experiments using the K14-Cre;Brca1f/f;p53f/f mouse model of TNBC, female FVB/N mice (Jackson Laboratory, 001800) were bred with 129P2/OlaHSD (Envigo) male mice, and F1 generation females (FVB/129P2) were used for experiments. Female FVB/129P2 mice that were approximately 6–8 weeks old were orthotopically implanted in the fourth mammary fat pad with tumor chunks from K14-Cre;Brca1f/f;p53f/f mice. Tumors that relapsed on olaparib treatment (olaparib-resistant tumors) were collected and frozen in Bambanker to maintain viability (Thermo Fisher Scientific, 50999554). NU/J mice (Jackson Laboratory, 002019) were inoculated with 1 × 106 MDA-MB-436 WT cells or MDA-MB-436 with reconstituted human BRCA1. BALB/c mice (Jackson Laboratory, 00651) were inoculated with 2 × 105 EMT6 cells in PBS or 5 × 104 4T1 cells in a 1:1 mixture of Matrigel and PBS in the fourth mammary fat pad. When 4T1 tumors reached a volume of 20–70 mm3, mice were randomized based on tumor volume and enrolled in experiments. For all other mouse experiments, when tumors reached a volume of 80–200 mm3 (about 3 weeks post-transplantation), mice were randomized based on tumor volume and enrolled in experiments. Caliper measurements were used to calculate the tumor volume ((length × width2)/2). Mice were weighed twice per week to monitor drug-induced toxicity.
Six-week-old 129S1/SvlmJ (Jackson Laboratory, 002448) and 129S-Parp1tm1Zqw/J (Jackson Laboratory, 002779) mice were used for the Parp1−/− bone marrow studies. Parp2−/− mice were of the C57BL/6J background (a kind gift from J. Yélamos López, Cancer Research Program, Hospital del Mar Medical Research Institute, Barcelona, Spain, as described previously61), 6 week old Sting−/− mice (025805) and C57BL/6J mice were purchased from Jackson Laboratory. All mice were maintained within the DCFI animal facility, and all experiments were conducted in accordance with DCFI policy on the welfare, care and treatment of laboratory animals and were approved by the DFCI Institutional Animal Care and Use Committee. According to the animal welfare policy at DFCI, mice are euthanized when tumors reach a size of 2 cm in any direction. Only mice meeting the endpoint criteria were included in survival graphs; mice that died for unrelated reasons were excluded.
Animal dosing and depletion experiments
Mice were treated with daily with IP injections of vehicle (DMSO) or olaparib (Selleck Chemicals, AZD2281, S1060) dissolved in DMSO at a final concentration of 50 mg per kg daily. For treatment with anti-CSF1R antibodies, mice were injected IP either with an IgG2a or IgG2b isotype control to match the CSF1R antibody used in each experiment (BioXCell, BE0089, clone 2A3; BioXCell, BE0090, clone LTF-2) or anti-CSF1R antibody (0.525 mg per mouse or 1.2 mg per mouse, BioXCell, BE0213, clone AFS98; IgG2a) or anti-CSF1R antibody (1.2 mg per mouse IP; a kind gift from Eli Lilly; IgG2b) as a monotherapy or in combination with olaparib twice per week. For CD8-depletion experiments, mice were treated twice per week either with the IgG2b isotype control (0.2 mg per mouse, BioXCell, BE0090, clone LTF-2) or anti-CD8-depletion antibodies (0.2 mg per mouse, BioXCell, BE0117, clone YTS 169.4). In the fatostatin experiment, mice were treated with anti-CSF1R antibodies at 1.2 mg per mouse twice per week for 14 weeks and then treated with 0.6 mg per mouse twice per week until the endpoint. Fatostatin (Selleck Chemicals, S8284) treatment was performed as previously described48 with the following modifications: mice were treated daily for 14 d with 15 mg per kg of fatostatin, followed by an 18-d break and then treated once per week until the mice reached the study endpoint.
Tumor isolation and digestion and flow cytometry
At the indicated time points, animals were euthanized in a CO2 chamber, and cardiac perfusion was performed with normal saline. Tumors were then collected, a small chunk was snap frozen for RNA analysis by NanoString, and another piece was fixed in 10% buffered formalin for paraffin embedding and subsequent IHC. The remaining tumor was used for flow cytometry as follows. Tumors were finely minced and digested with the MACS Miltenyi Tumor Dissociation kit for mice (Miltenyi Biotec, 130-096-730) according to the manufacturer’s instructions. Next, the dissociated tumor cells were washed with RPMI Medium 1640 (Life Technologies, 11875-093) and lysed with the RBC Lysis solution (Qiagen, 158904). Cells were counted and resuspended in FACS buffer (PBS (Life Technology) with 0.5% BSA and 2 mM EDTA from Sigma-Aldrich). For TNF-α stimulation, cells were seeded into 96-well plates (Greiner Bio-One, 650901, U-bottom, clear, non-binding), incubated with Cell Activation Cocktail (BioLegend, 426603) and maintained with GolgiStop (BD Biosciences, 554724) and GolgiPlug (BD Biosciences, 555029) for 4 h at 37 °C with 5% CO2 using the manufacturer’s recommended concentrations. For other surface markers and intracellular staining without stimulation, cells were blocked with an Fcγ receptor II/III (anti-mouse CD16/CD32) blocking antibody (Affymetrix, 14-0161-85) in combination with the Zombie Aqua Fixable Viability kit (BioLegend, 423102) for 20 min at room temperature, protected from light. Cells were then stained with primary antibodies for 1 h at 4 °C, protected from light. All antibodies are detailed in Supplementary Table 1. For intracellular staining, cells were permeabilized using the Foxp3/Transcription Factor Staining Buffer kit (Affymetrix, 00-5523-00) according to the manufacturer’s instructions. The cells were incubated with intracellular antibodies overnight at 4 °C, protected from light. After incubation overnight, cells were washed with 1× permeabilization buffer (according to the manufacturer’s instructions), resuspended in FACS buffer and analyzed using a BD LSRFortessa at the DFCI flow core. Data analysis and compensation were performed with BD FACSDiva and FlowJo software.
In vivo glucose-uptake assay
Female FVB/129P2 mice were orthotopically implanted with K14-Cre;Brca1f/f;p53f/f tumors and were treated daily with olaparib (50 mg per kg, IP) for 4–7 d and twice with anti-CSF1R antibodies (1.2 mg per mouse). Mice were injected IP with 100 µg of the fluorescent glucose analog 2-NBDG, and tumors were collected 15 min post-injection as described previously62. Tumors were digested into single cells and analyzed using the flow cytometry protocol described in this study.
Differentiation assay
Monocytes were differentiated with 40 ng ml−1 IL-4 (human, R&D Systems, 204-IL; murine, PeproTech, 214-14-50UG) and 200 ng ml−1 GM-CSF (PeproTech, 315-03-50UG) or M-CSF (30 ng ml−1) in IMDM with GlutaMAX (Gibco, 31980-030), 1 mM HEPES (Life Technologies, 15630080), 100 U ml−1 penicillin–streptomycin (Life Technologies, 15140122), 100 mM sodium pyruvate (Life Technologies, 11360070), MEM NEAA (Life Technologies, 11140050) and 10% heat-inactivated FBS (Thermo Fisher, 10438026) for 5 d. Monocytes were differentiated in the presence of 5 μM olaparib (Selleck Chemicals, AZD2281, S1060), 5 μM of the STING inhibitor (H151; Invivogen, inh-h151), 5 μM fatostatin (Selleck Chemicals, S8284), 100 nM niraparib (Selleck Chemicals, MK-4827, S7625) or 10 nM talazoparib (Selleck Chemicals, BMN 673, S7048) during the entire 5 d differentiation. The STING agonist (Chemitek, CT-ADUS100) was used at 5 µM and was added for 24 h before collecting cells. Cells were washed and collected using ice-cold dPBS with 2 mM EDTA (Ca2+ and Mg2+ free) and analyzed by flow cytometry.
Murine ex vivo glucose-uptake assay
Mice were euthanized in a CO2 chamber, and bone marrow was isolated from the hind legs. Bone marrow was differentiated for 5 d in the presence or absence of 5 µM olaparib. Cells were washed and collected using ice-cold dPBS with 2 mM EDTA (Ca2+ and Mg2+ free). Cells were resuspended in glucose-free medium (Life Technologies, 11879020) for 30 min at 37 °C and washed in medium. Cells were treated with 100 µM of the fluorescent glucose analog 2-NBDG (Fisher Scientific, NC0292035) for 1 h at 37 °C. Cells were then collected for immunophenotyping by flow cytometry.
Immunohistochemistry analysis of murine tumors
Tumors were fixed in 10% formalin overnight, embedded in paraffin and sectioned at the Rodent Pathology Core at Harvard Medical School. IHC was performed as previously described (CD11b (Abcam, ab133357, 1:50), Mac-2 (BioLegend, 125403, 1:200))63. Images were viewed with an Olympus BX43 trinocular microscope. For all IHC quantitations, ten randomly selected fields from at least four different tumors in each treatment group were used to quantitate the percentage of tissue positive for each marker using ImageJ software63. Images were converted to a grayscale red–green–blue stack. Positive staining in the ‘blue’ grayscale image was quantified at the appropriate threshold as a percentage of the total image area positive for stain.
RNA isolation and quantitative PCR
RNA was extracted with the RNeasy Mini kit (Qiagen, 74104) according to the manufacturer’s instructions, and sample concentrations were determined by NanoDrop. RNA was reverse transcribed using the High-Capacity cDNA Reverse Transcription kit (Applied Biosystems) according to the manufacturer’s instructions. qPCR was performed using the Power SYBR Green Master Mix (Applied Biosystems). All primer sequences are detailed in Supplementary Table 2.
NanoString immune gene expression analysis
RNA (150 ng) was loaded into the mouse myeloid V2 panel on the NanoString instrument at the Brigham and Women’s Hospital, Center for Advanced Molecular Diagnostics NanoString core facility. Data were analyzed using the Advanced Analysis Module of nSolver software (NanoString Technologies). The geometric mean was used to select housekeeping genes, and samples were normalized to positive controls. Raw counts below the negative controls were discarded from further analyses.
Isolation of human CD14+ cells from peripheral blood
Blood was collected from de-identified, healthy donors at the Brigham and Women’s Hospital blood bank under an IRB-approved informed consent protocol. Human monocytes (CD14+) were isolated by positive selection from buffy coat preparations using the EasySep CD14+ isolation kit according to the manufacture’s instructions (Stemcell Technologies, 18058).
Human myeloid cell RNA-sequencing and data analysis
Human myeloid cells were obtained, cultured and collected as described above. RNA extractions were performed using the Qiagen RNeasy extraction kit according to the manufacturer’s instructions. RNA was eluted in RNase-free water. Sample concentrations were determined by NanoDrop, and RNA quality was assessed on a subset of samples by Bioanalyzer (Agilent); all samples scored RIN values of >9.0. RNA-seq library preparation was performed with the High Throughput TruSeq Stranded mRNA Library Prep kit (Illumina) following the manufacturer’s protocol at half of the reaction volume. The input for each sample consisted of 500 ng RNA and 10 µl of 1:1,000 diluted ERCC Spike-In Mix 1 (Ambion). Libraries were amplified for 11 cycles during the final amplification step and quantified using the Qubit dsDNA HS assay (Thermo Fisher Scientific). Library size and quality were spot-checked for a subset of samples by Bioanalyzer (Agilent). The average size of cDNA fragments in the libraries was 350 bp. Libraries were pooled at equimolar concentrations, and then the pool was quantitated using the KAPA library quantification kit (Kapa Biosystems). Libraries were sequenced with single-end 75 bp reads using the NextSeq 500 system (Illumina) at the Bauer Core Facility (Harvard University).
RNA-seq analysis
Using the bcbio-nextgen framework (https://github.com/bcbio/bcbio-nextgen), data were analyzed using a standard RNA-seq pipeline64 with Ensembl65 version 96. Specifically, kallisto66 was used to pseudo-align and quantify with 100-fold bootstrapping and then sleuth67 was used for differential analysis using default parameters. Computational framework made use of the O2 High Performance Compute Cluster, supported by the Research Computing Group at Harvard Medical School (http://rc.hms.harvard.edu). All data supporting the findings of this study are available upon reasonable request from the corresponding author.
Gene set enrichment analysis
Data for gene set enrichment analysis were organized using X-Gene. Set enrichment was conducted using the R package fGSEA version 1.8 (ref. 68) with default parameters. The Molecular Signatures Database (MSigDB version 6.2) was used for the collection of annotated functions associated with genes. In particular, collections for hallmark, gene ontology (GO), oncogenic and immunologic gene sets were used.
Seahorse assay
Monocytes differentiated with GM-CSF and IL-4 or M-CSF were resuspended in assay medium (Seahorse XF medium without phenol red, supplemented with 10 mM glucose, 2 mM glutamine, 1 mM pyruvate and 5 mM HEPES, pH 7.4) and seeded at 100,000 or 300,000 cells per well, respectively, in Matrigel-coated V7 microplates. After basal measurements, sequential injections of oligomycin (1 μM), FCCP (1 μM) and antimycin A and rotenone (0.5 μM each; final concentrations noted) were performed. OCR was measured in pmol O2 min−1 of cells treated with the sequential administration of oligomycin, FCCP and rotenone and antimycin A. Metabolic parameters were obtained from the OCR profiling. Basal OCR is the oxygen-consumption rate in the absence of effectors, ATP production is the oligomycin-sensitive OCR, and maximal respiration is the OCR value in the presence of the electron transport chain uncoupler FCCP. Glycolytic ATP production rate is equivalent to glycolytic PER at baseline, while mitochondrial ATP production rate is calculated from the ATP production OCR. PERs were determined from the extracellular acidification rate using the buffer capacity of the medium. PERs from glycolysis were determined by subtracting the contribution of oxidative phosphorylation from the total PER using the empirically measured CO2 correction factor of 0.6. ATP from glycolysis was assumed to be equal to basal glycolytic PER. Basal glycolytic PER is the rate of glycolysis in the absence of effectors, and glycolytic capacity is the glycolytic PER value after the inhibition of mitochondrial ATP synthesis with oligomycin. ATP from oxidative phosphorylation was assumed to be 2 × 2.75 × oligomycin-sensitive OCR. Analysis was performed as previously described69.
Whole-cell proteomics, cell lysis, protein digestion and TMT-labeling mass spectrometry analysis
Cells were lysed by homogenization (QIAshredder cartridges, Qiagen) in lysis buffer (2% SDS, 150 mM NaCl, 50 mM Tris, pH 7.4). Lysates were reduced with 5 mM dithiothreitol and alkylated with 15 mM iodoacetamide for 30 min in the dark, alkylation reactions were quenched with freshly prepared dithiothreitol added to a concentration of 50 mM, and proteins were precipitated by a methanol–chloroform procedure. Digests were carried out in 1 M urea, freshly prepared in 200 mM EPPS, pH 8.5, in the presence of 2% acetonitrile (vol/vol) with LysC (Wako, 2 mg ml−1, used at 1:75 (wt/wt) protease:substrates during digest) overnight at 37 °C and, after the subsequent addition of trypsin (Promega, V5111, stock 1:100 (wt/wt) protease:substrates), overnight at 37 °C. Missed cleavage rate was assayed from a small aliquot by mass spectrometry (MS). For whole proteome analyses, digests containing approximately 60 μg peptides were directly labeled with TMT reagents (Thermo Fisher Scientific). Labeling efficiency and TMT ratios were assayed by MS, while labeling reactions were stored at −80 °C. After quenching the TMT-labeling reactions with hydroxylamine, TMT-labeling reactions were mixed, solvent-evaporated to near completion, and TMT-labeled peptides were purified and desalted by acidic reversed-phase C18 chromatography. Peptides were then fractionated by alkaline reversed-phase chromatography into 96 fractions and combined into 24 samples. For MS analysis, data collection followed a MultiNotch MS3 TMT method70 using an Orbitrap Lumos mass spectrometer coupled to a Proxeon EASY-nLC 1200 liquid chromatography (LC) system (both from Thermo Fisher Scientific). The capillary column was packed with C18 resin (length, 35 cm; inner diameter, 75 μm; matrix, 2.6 μm; Accucore (Thermo Fisher Scientific)).
Peptides from each fraction were separated for 4 h over acidic acetonitrile gradients by LC before MS analysis. The scan sequence started with an MS1 scan (Orbitrap analysis; resolution, 120,000; mass range, 400−1,400 Th). MS2 analysis followed collision-induced dissociation (CID; CE = 35%) with a maximum ion injection time of 250 ms and an isolation window of 0.4 m/z. To obtain quantitative information, MS3 precursors were fragmented by high-energy CID and analyzed in the Orbitrap at a resolution of 50,000 at 200 Th with a maximum injection time of 350 ms. Further details on LC and MS parameters and settings were described recently71. Peptides were searched with a SEQUEST (version 28, revision 12)-based software suite against a size-sorted forward and reverse database of the Homo sapiens proteome with added common contaminant proteins. Searches were performed using a mass tolerance of 20 ppm for precursors and a fragment ion tolerance of 0.9 Da. For the searches, a maximum of two missed cleavages per peptide were allowed. We searched dynamically for oxidized methionine residues (+15.9949 Da). A target decoy database strategy was applied, and an FDR of 1% was set for peptide-spectrum matches following filtering by linear discriminant analysis72. The FDR for final collapsed proteins was 1%. MS1 data were calibrated post-search, and searches were performed again. Quantitative information on peptides was derived from MS3 scans. Quantification tables were generated, requiring an MS2 isolation specificity of >70% for each peptide and a sum of TMT signal-to-noise ratio (SNR) of >200 over all channels for any given peptide, and data were exported to Excel and further processed therein. Details of the TMT intensity quantification method and further search parameters applied were described previously73.
The relative summed TMT SNR for proteins between two experimental conditions (PARPi versus DMSO) was calculated from the sum of TMT SNR for all peptides quantified from a given protein. For GO term enrichment, the BiNGO package in Cytoscape was used74. Scaled quantification data were subjected to two-way clustering (JMP software package) and fold changes were analyzed using GraphPad Prism 8 (GraphPad Software). For volcano plots, statistical significance was determined by multiple t-tests with data for each protein individually without multiple comparison correction and α = 0.05. The number of t-tests was the same as the number of quantified proteins. FDR-corrected P values were used for volcano plots with a cutoff of P < 0.05. Full GO terms were obtained using Cytoscape with the BiNGO plugin, and the 100 most highly upregulated proteins or 100 most significantly upregulated proteins with FDR < 0.05 were used.
Killing assay
Human monocytes (CD14+) were isolated by positive selection and differentiated with GM-CSF and IL-4 or M-CSF alone in the presence or absence of olaparib as described in this study. At the end of the incubation, the medium was collected, centrifuged and added directly to BT20 or MCF7 cells or to an empty well for 24 h as indicated. CellTiter-Glo (Promega) was used to measure ATP as a surrogate for cell viability.
T cell assays
Spleens of OT-1 mice were collected in a single-cell suspension, and whole splenocytes were activated and expanded with OVA peptide (1 μg ml−1) for 3 d in complete T cell medium supplemented with 200 U recombinant human (rh) IL-2. T cells were seeded for 48 h in secretions collected from human macrophages supplemented with 200 U rh IL-2. The metabolism assay was an XF96 Real-Time ATP Rate assay in Seahorse XF medium (Agilent) supplemented with 100 nM insulin, 1 mM sodium pyruvate, 5.6 mM glucose, 4 mM glutamine and 1% FCS under basal conditions and in response to 1 μM oligomycin and 2 μM rotenone with 1 μM antimycin A using the XFe96 Extracellular Flux Analyzer (Seahorse Bioscience). Cell-Tak (Corning) was used to facilitate adherence of 4 × 105 T cells per well in a 96-well plate. Flow cytometry staining was performed to detect T cell cytokines. T cells were collected and first treated with a PMA–ionomycin cocktail (eBioscience) supplemented with brefeldin A for 4–6 h. Extracellular stains were performed in FACS buffer. IFN-γ staining was performed using the Intracellular Fixation & Permeabilization Buffer Set (eBioscience). Cells were fixed and then stained with anti-IFN-γ–PE (cupk43k, Thermo Fisher) in permeabilization buffer. For Annexin staining, cells were washed and stained using the Annexin V-FITC Apoptosis Detection kit (Thermo Fisher) according to the manufacturer’s protocol. Samples were run on a BD Accuri C6 flow cytometer.
Cell lines and maintenance of cultured cells
Cells were obtained from the American Type Culture Collection (ATCC). Before use, cell line authentication was performed by either short tandem repeat profiling at the DFCI or by Fluidigm-based fingerprinting with a panel of single-nucleotide polymorphisms at the Broad Institute. Cell lines were tested for mycoplasma with the MycoAlert PLUS Mycoplasma Detection kit (Lonza, LT07) according to the manufacturer’s instructions. MDA-MB-436 cells with reconstituted human BRCA1 were previously described75. K14-Cre;Brca1f/f;p53f/f mice with restored BRCA1 were generated and maintained as previously described76. Cells were treated with DMSO or 2 or 5 µM olaparib for 72 h. EMT6 cells (ATCC, CRL-2755) and 4T1 cells (ATCC, CRL-2539) were cultured in RPMI (Life Technologies, 11875119) with 10% FBS, 1% GlutaMAX (Life Technologies, 31980030), 1% HEPES, 1% sodium pyruvate and 1% penicillin–streptomycin.
Statistical analysis
Statistical methods were used to predetermine sample size for 50% tumor growth inhibition with 90% power. Otherwise, no statistical methods were used to predetermine sample sizes. Appropriate statistical analyses were performed, depending on the comparisons made, and referenced in the text, figure legends and methods. Unless otherwise described, statistical analyses were performed using an unpaired t-test in Prism version 7 (GraphPad), all error bars represent ±s.e.m., and P values are indicated by *P < 0.05, **P < 0.01, ***P < 0.001, ****P < 0.0001.
Reporting Summary
Further information on research design is available in the Nature Research Reporting Summary linked to this article.
Data availability
The data that support the findings of this study are available upon reasonable request from the corresponding author (J.L.G.). The data are not publicly available due to IRB restrictions of data containing information that could compromise research participant privacy and/or consent. With controlled use, the MS proteomic data were deposited in the ProteomeXchange Consortium via the PRIDE partner repository under the dataset identifier PXD015804. With controlled use, the RNA-seq data were deposited in Synapse (syn23018992). All CyCIF images are available at https://www.cycif.org/data/mehta-2020/. Source data are provided with this paper.
Code availability
Static copies of analysis versions are available as follows.
For CyCIF, code repositories are available for ongoing improvements to Ashlar (https://github.com/labsyspharm/ashlar) and for segmentation and analysis (https://github.com/sorgerlab/cycif). A static copy of the analysis version can be found at https://github.com/breasttumorimmunologylab/TAM-PARP-2019. All tumors analyzed in this study may be viewed at https://www.cycif.org/data/mehta-2020/.
A static copy of the RNA-seq analysis version can be found at https://github.com/breasttumorimmunologylab/TAM-PARP-2019.
References
Robson, M. E. et al. OlympiAD final overall survival and tolerability results: olaparib versus chemotherapy treatment of physician’s choice in patients with a germline BRCA mutation and HER2-negative metastatic breast cancer. Ann. Oncol. 30, 558–566 (2019).
O’Donovan, P. J. & Livingston, D. M. BRCA1 and BRCA2: breast/ovarian cancer susceptibility gene products and participants in DNA double-strand break repair. Carcinogenesis 31, 961–967 (2010).
Tung, N. et al. Frequency of germline mutations in 25 cancer susceptibility genes in a sequential series of patients with breast cancer. J. Clin. Oncol. 34, 1460–1468 (2016).
Litton, J. K. et al. Talazoparib in patients with advanced breast cancer and a germline BRCA mutation. N. Engl. J. Med. 379, 753–763 (2018).
Robson, M. et al. Olaparib for metastatic breast cancer in patients with a germline BRCA mutation. N. Engl. J. Med. 377, 523–533 (2017).
Kaufman, B. et al. Olaparib monotherapy in patients with advanced cancer and a germline BRCA1/2 mutation. J. Clin. Oncol. 33, 244–250 (2015).
Tutt, A. et al. Oral poly(ADP-ribose) polymerase inhibitor olaparib in patients with BRCA1 or BRCA2 mutations and advanced breast cancer: a proof-of-concept trial. Lancet 376, 235–244 (2010).
Schmid, P. et al. Atezolizumab and nab-paclitaxel in advanced triple-negative breast cancer. N. Engl. J. Med. 379, 2108–2121 (2018).
Emens, L. A. et al. Abstract 2859: inhibition of PD-L1 by MPDL3280A leads to clinical activity in patients with metastatic triple-negative breast cancer (TNBC). Cancer Res. 75, 2859 (2015).
DeNardo, D. G. & Coussens, L. M. Inflammation and breast cancer. Balancing immune response: crosstalk between adaptive and innate immune cells during breast cancer progression. Breast Cancer Res. 9, 212 (2007).
Gil Del Alcazar, C. R. et al. Immune escape in breast cancer during in situ to invasive carcinoma transition. Cancer Discov. 7, 1098–1115 (2017).
DeNardo, D. G. et al. Leukocyte complexity predicts breast cancer survival and functionally regulates response to chemotherapy. Cancer Discov. 1, 54–67 (2011).
Ruffell, B. et al. Leukocyte composition of human breast cancer. Proc. Natl Acad. Sci. USA 109, 2796–2801 (2012).
Gonda, K. et al. Myeloid-derived suppressor cells are increased and correlated with type 2 immune responses, malnutrition, inflammation, and poor prognosis in patients with breast cancer. Oncol. Lett. 14, 1766–1774 (2017).
Yuan, Z.-Y., Luo, R.-Z., Peng, R.-J., Wang, S.-S. & Xue, C. High infiltration of tumor-associated macrophages in triple-negative breast cancer is associated with a higher risk of distant metastasis. Onco. Targets Ther. 7, 1475–1480 (2014).
Tymoszuk, P. et al. High STAT1 mRNA levels but not its tyrosine phosphorylation are associated with macrophage infiltration and bad prognosis in breast cancer. BMC Cancer 14, 257 (2014).
Allavena, P., Sica, A., Solinas, G., Porta, C. & Mantovani, A. The inflammatory micro-environment in tumor progression: the role of tumor-associated macrophages. Crit. Rev. Oncol. Hematol. 66, 1–9 (2008).
Pollard, J. W. Macrophages define the invasive microenvironment in breast cancer. J. Leukoc. Biol. 84, 623–630 (2008).
Solinas, G., Germano, G., Mantovani, A. & Allavena, P. Tumor-associated macrophages (TAM) as major players of the cancer-related inflammation. J. Leukoc. Biol. 86, 1065–1073 (2009).
Qian, B. Z. & Pollard, J. W. Macrophage diversity enhances tumor progression and metastasis. Cell 141, 39–51 (2010).
Lin, E. Y. et al. Macrophages regulate the angiogenic switch in a mouse model of breast cancer. Cancer Res. 66, 11238–11246 (2006).
Guerriero, J. L. Macrophages: the road less traveled, changing anticancer therapy. Trends Mol. Med. 24, 472–489 (2018).
Engblom, C., Pfirschke, C. & Pittet, M. J. The role of myeloid cells in cancer therapies. Nat. Rev. Cancer 16, 447–462 (2016).
Yang, L. & Zhang, Y. Tumor-associated macrophages, potential targets for cancer treatment. Biomark. Res. 5, 25 (2017).
Qian, B. et al. A distinct macrophage population mediates metastatic breast cancer cell extravasation, establishment and growth. PLoS ONE 4, e6562 (2009).
Marks, S. C. Jr. & Lane, P. W. Osteopetrosis, a new recessive skeletal mutation on chromosome 12 of the mouse. J. Hered. 67, 11–18 (1976).
Wiktor-Jedrzejczak, W. W., Ahmed, A., Szczylik, C. & Skelly, R. R. Hematological characterization of congenital osteopetrosis in op/op mouse. Possible mechanism for abnormal macrophage differentiation. J. Exp. Med. 156, 1516–1527 (1982).
Wesolowski, R. et al. Phase Ib study of the combination of pexidartinib (PLX3397), a CSF-1R inhibitor, and paclitaxel in patients with advanced solid tumors. Ther. Adv. Med. Oncol. 11, 1758835919854238 (2019).
Quail, D. F. et al. The tumor microenvironment underlies acquired resistance to CSF-1R inhibition in gliomas. Science 352, aad3018 (2016).
Cannarile, M. A., Ries, C. H., Hoves, S. & Ruttinger, D. Targeting tumor-associated macrophages in cancer therapy and understanding their complexity. Oncoimmunology 3, e955356 (2014).
Lin, J. R. et al. Highly multiplexed immunofluorescence imaging of human tissues and tumors using t-CyCIF and conventional optical microscopes. eLife 7, e31657 (2018).
Lin, J. R., Fallahi-Sichani, M., Chen, J. Y. & Sorger, P. K. Cyclic immunofluorescence (CycIF), a highly multiplexed method for single-cell imaging. Curr. Protoc. Chem. Biol. 8, 251–264 (2016).
Lin, J. R., Fallahi-Sichani, M. & Sorger, P. K. Highly multiplexed imaging of single cells using a high-throughput cyclic immunofluorescence method. Nat. Commun. 6, 8390 (2015).
Nolan, E. et al. Combined immune checkpoint blockade as a therapeutic strategy for BRCA1-mutated breast cancer. Sci. Transl. Med. 9, eaal4922 (2017).
Barros, M. H., Hauck, F., Dreyer, J. H., Kempkes, B. & Niedobitek, G. Macrophage polarisation: an immunohistochemical approach for identifying M1 and M2 macrophages. PLoS ONE 8, e80908 (2013).
Liu, X. et al. Somatic loss of BRCA1 and p53 in mice induces mammary tumors with features of human BRCA1-mutated basal-like breast cancer. Proc. Natl Acad. Sci. USA 104, 12111–12116 (2007).
Rottenberg, S. et al. High sensitivity of BRCA1-deficient mammary tumors to the PARP inhibitor AZD2281 alone and in combination with platinum drugs. Proc. Natl Acad. Sci. USA 105, 17079–17084 (2008).
Pantelidou, C. et al. PARP inhibitor efficacy depends on CD8+ T cell recruitment via intratumoral STING pathway activation in BRCA-deficient models of triple-negative breast cancer. Cancer Discov. 9, 722–737 (2019).
Danaher, P. et al. Gene expression markers of tumor infiltrating leukocytes. J. Immunother. Cancer 5, 18 (2017).
Jablonski, K. A. et al. Novel markers to delineate murine M1 and M2 macrophages. PLoS ONE 10, e0145342 (2015).
Jiao, S. et al. PARP inhibitor upregulates PD-L1 expression and enhances cancer-associated immunosuppression. Clin. Cancer Res. 23, 3711–3720 (2017).
Helft, J. et al. GM-CSF mouse bone marrow cultures comprise a heterogeneous population of CD11c+MHCII+ macrophages and dendritic cells. Immunity 42, 1197–1211 (2015).
Akagawa, K. S. et al. Functional heterogeneity of colony-stimulating factor-induced human monocyte-derived macrophages. Respirology 11, S32–S36 (2006).
Murai, J. et al. Trapping of PARP1 and PARP2 by clinical PARP inhibitors. Cancer Res. 72, 5588–5599 (2012).
Pettitt, S. J. et al. Genome-wide and high-density CRISPR-Cas9 screens identify point mutations in PARP1 causing PARP inhibitor resistance. Nat. Commun. 9, 1849 (2018).
Cai, H. et al. Colony-stimulating factor-1-induced AIF1 expression in tumor-associated macrophages enhances the progression of hepatocellular carcinoma. Oncoimmunology 6, e1333213 (2017).
Berger, N. A. et al. Opportunities for the repurposing of PARP inhibitors for the therapy of non-oncological diseases. Br. J. Pharmacol. 175, 192–222 (2018).
Liu, C. et al. Treg cells promote the SREBP1-dependent metabolic fitness of tumor-promoting macrophages via repression of CD8+ T cell-derived interferon-γ. Immunity 51, 381–397 (2019).
Ries, C. H. et al. Targeting tumor-associated macrophages with anti-CSF-1R antibody reveals a strategy for cancer therapy. Cancer Cell 25, 846–859 (2014).
Castano, Z. et al. IL-1β inflammatory response driven by primary breast cancer prevents metastasis-initiating cell colonization. Nat. Cell Biol. 20, 1084–1097 (2018).
Ray Chaudhuri, A. & Nussenzweig, A. The multifaceted roles of PARP1 in DNA repair and chromatin remodelling. Nat. Rev. Mol. Cell Biol. 18, 610–621 (2017).
Ame, J. C. et al. PARP-2, a novel mammalian DNA damage-dependent poly(ADP-ribose) polymerase. J. Biol. Chem. 274, 17860–17868 (1999).
Feingold, K. R. et al. Mechanisms of triglyceride accumulation in activated macrophages. J. Leukoc. Biol. 92, 829–839 (2012).
Modis, K. et al. Cellular bioenergetics is regulated by PARP1 under resting conditions and during oxidative stress. Biochem. Pharmacol. 83, 633–643 (2012).
Ying, W., Garnier, P. & Swanson, R. A. NAD+ repletion prevents PARP-1-induced glycolytic blockade and cell death in cultured mouse astrocytes. Biochem. Biophys. Res. Commun. 308, 809–813 (2003).
Shrestha, E. et al. Poly(ADP-ribose) polymerase 1 represses liver X receptor-mediated ABCA1 expression and cholesterol efflux in macrophages. J. Biol. Chem. 291, 11172–11184 (2016).
Pang, J. et al. Inhibition of poly(ADP-ribose) polymerase increased lipid accumulation through SREBP1 modulation. Cell. Physiol. Biochem. 49, 645–652 (2018).
Poggio, F. et al. Single-agent PARP inhibitors for the treatment of patients with BRCA-mutated HER2-negative metastatic breast cancer: a systematic review and meta-analysis. ESMO Open 3, e000361 (2018).
Cassier, P. A. et al. CSF1R inhibition with emactuzumab in locally advanced diffuse-type tenosynovial giant cell tumours of the soft tissue: a dose-escalation and dose-expansion phase 1 study. Lancet Oncol. 16, 949–956 (2015).
Gelderblom, H. & van de Sande, M. Pexidartinib: first approved systemic therapy for patients with tenosynovial giant cell tumor. Future Oncol. 16, 2345–2356 (2020).
Navarro, J. et al. PARP-1/PARP-2 double deficiency in mouse T cells results in faulty immune responses and T lymphomas. Sci. Rep. 7, 41962 (2017).
Pacella, I. et al. Fatty acid metabolism complements glycolysis in the selective regulatory T cell expansion during tumor growth. Proc. Natl Acad. Sci. USA 115, E6546–E6555 (2018).
Guerriero, J. L. et al. Class IIa HDAC inhibition reduces breast tumours and metastases through anti-tumour macrophages. Nature 543, 428–432 (2017).
Conesa, A. et al. A survey of best practices for RNA-seq data analysis. Genome Biol. 17, 13 (2016).
Zerbino, D. R. et al. Ensembl 2018. Nucleic Acids Res. 46, D754–D761 (2018).
Bray, N. L., Pimentel, H., Melsted, P. & Pachter, L. Near-optimal probabilistic RNA-seq quantification. Nat. Biotechnol. 34, 525–527 (2016).
Pimentel, H., Bray, N. L., Puente, S., Melsted, P. & Pachter, L. Differential analysis of RNA-seq incorporating quantification uncertainty. Nat. Methods 14, 687–690 (2017).
Sergushichev, A. A. An algorithm for fast preranked gene set enrichment analysis using cumulative statistic calculation. Preprint at bioRxiv https://doi.org/10.1101/060012 (2016).
Mookerjee, S. A., Gerencser, A. A., Nicholls, D. G. & Brand, M. D. Quantifying intracellular rates of glycolytic and oxidative ATP production and consumption using extracellular flux measurements. J. Biol. Chem. 292, 7189–7207 (2017).
McAlister, G. C. et al. MultiNotch MS3 enables accurate, sensitive, and multiplexed detection of differential expression across cancer cell line proteomes. Anal. Chem. 86, 7150–7158 (2014).
Gygi, J. P. et al. Web-based search tool for visualizing instrument performance using the triple knockout (TKO) proteome standard. J. Proteome. Res. 18, 687–693 (2019).
Huttlin, E. L. et al. A tissue-specific atlas of mouse protein phosphorylation and expression. Cell 143, 1174–1189 (2010).
Paulo, J. A. et al. Quantitative mass spectrometry-based multiplexing compares the abundance of 5000 S. cerevisiae proteins across 10 carbon sources. J. Proteomics 148, 85–93 (2016).
Maere, S., Heymans, K. & Kuiper, M. BiNGO: a Cytoscape plugin to assess overrepresentation of gene ontology categories in biological networks. Bioinformatics 21, 3448–3449 (2005).
Johnson, N. et al. Stabilization of mutant BRCA1 protein confers PARP inhibitor and platinum resistance. Proc. Natl Acad. Sci. USA 110, 17041–17046 (2013).
Barazas, M. et al. Radiosensitivity is an acquired vulnerability of PARPi-resistant BRCA1-deficient tumors. Cancer Res. 79, 452–460 (2019).
Acknowledgements
This work was supported by the DFCI/Eli Lilly & Co. Research Collaboration (J.L.G.), the Dana-Farber/Harvard Cancer Center (DF/HCC) Specialized Program of Research Excellence (SPORE) in Breast Cancer P50 CA1685404 Career Enhancement Award (J.L.G.), the Susan G. Komen Foundation Career Catalyst Award CCR18547597 (J.L.G.), the Terri Brodeur Breast Cancer Foundation (J.L.G.), the Breast Cancer Research Foundation (N.T.), the Ludwig Center at Harvard (J.L.G., S.S., P.K.S. and G.I.S.), the Center for Cancer Systems Pharmacology NCI U54-CA225088 (J.-R.L., P.K.S., S.S., M.K., S.A.B. and J.L.G), Eli Lilly (J.L.G.) and NIH/NHLBI K08 HL128802 (W.M.O.). S.J. was the recipient of R01 CA090687 and P50 CA1685404 Diversity Supplements. E.A.M. acknowledges the Rob and Karen Hale Distinguished Chair in Surgical Oncology for support. J.Y. acknowledges funding from the Spanish Ministerio de Economia, Industria y Competitividad (grant SAF2017-83565-R) and the Fundación Cientifica de la Asociacion Española Contra el Cancer (AECC) (grant PROYEI6018YELA). We thank A. Letai for his guidance and input during early experiments and J. Agudo for support and discussions related to the preparation of this manuscript. We thank G. Wulf and J. Jonkers for providing reagents for animal experiments, S. Mei for technical assistance with CyCIF and S. Lazo for technical help in setting up flow cytometry panels. We are grateful for expertise and help from the following core facilities: the Dana-Farber Animal Research Facility, the Dana-Farber Flow Cytometry Core, Brigham and Women’s Seahorse Core, the Brigham and Women’s Center for Advanced Molecular Diagnostics Research Core Lab, the Harvard Medical School Rodent Pathology Core and the Proteomics Platform, Sequencing Platform and Multiplex Imaging Platform of the Laboratory of Systems Pharmacology (LSP) at Harvard Medical School. We thank K. Shaw for assistance in drawing summary cartoons.
Author information
Authors and Affiliations
Contributions
A.K.M., J.E.T., G.I.S. and J.L.G. conceived and designed the studies. A.K.M., E.M.C., C.A.H., C.P., M.O., J.A.C., J.-R.L., K.E.H., M.d.O.T., N.T.J., W.M.O., M.K., M.J.B., S.A.B., A.K., S.J., M.L., J.E.T. and J.L.G. performed experiments and analyzed data. W.M.O. performed Seahorse assays. M.K. and M.J.B. performed proteomic experiments and corresponding analyses. N.T.J. and S.A.B. performed RNA-seq and corresponding analyses. J.E.G. and N.T. obtained and provided clinical samples. J.Y. obtained and provided Parp2 knockout bone marrow. D.A.D. and S.R. provided pathology support. S.S., J.E.T., E.A.M., P.K.S., G.I.S. and J.L.G. provided oversight. A.K.M. and J.L.G. prepared the manuscript with input from co-authors.
Corresponding author
Ethics declarations
Competing interests
J.L.G. is a consultant for GlaxoSmithKline (GSK), Codagenix, Verseau, Kymera and Array BioPharma and receives sponsored research support from GSK, Array BioPharma and Eli Lilly. G.I.S. has served on advisory boards for Pfizer, Eli Lilly, G1 Therapeutics, Roche, Merck KGaA/EMD Serono, Sierra Oncology, Bicycle Therapeutics, Fusion Pharmaceuticals, Cybrexa Therapeutics, Astex, Almac, Ipsen, Bayer, Angiex, Daiichi Sankyo, Seattle Genetics, Boehringer Ingelheim, ImmunoMet, Asana, Artios, Atrin, Concarlo Holdings, Syros and Zentalis and has received sponsored research support from Merck, Eli Lilly, Merck/EMD Serono and Sierra Oncology. Clinical trial support from Pfizer and Array Biopharma was provided to the DFCI for the conduct of investigator-initiated studies led by G.I.S. He holds a patent entitled, ‘Dosage regimen for sapacitabine and seliciclib’, also issued to Cyclacel Pharmaceuticals and a pending patent entitled ‘Compositions and methods for predicting response and resistance to CDK4/6 inhibition’, together with L. Cornell. E.A.M. is on the scientific advisory board (SAB) for AstraZeneca/MedImmune, Celgene, Genentech, Genomic Health, Merck, Peregrine Pharmaceuticals, SELLAS Life Sciences and TapImmune and has clinical trial support for her former institution (MDACC) from AstraZeneca/MedImmune, EMD Serono, Galena Biopharma and Genentech, as well as Genentech support from an SU2C grant, as well as sponsored research support for the laboratory from GSK and Eli Lilly. S.R. receives research funding from Merck, Bristol Myers Squibb, Gilead and Affimed and is on the SAB for Immunitas. S.S. is a consultant for RareCyte, Inc. N.T. receives research support from AstraZeneca. P.K.S. serves on the SAB or board of directors of Glencoe Software, Applied BioMath and RareCyte, Inc. and has equity in these companies; he is a member of the NanoString SAB and is also a co-founder of Glencoe Software, which contributes to and supports the open-source OME/OMERO image informatics software used in this paper. D.A.D. consults for Novartis and is on the advisory board for Oncology Analytics, Inc. S.J. receives consulting fees from Venn Therapeutics.
Additional information
Publisher’s note Springer Nature remains neutral with regard to jurisdictional claims in published maps and institutional affiliations.
Extended data
Extended Data Fig. 1 BRCA1-associated TNBC are highly infiltrated with T-cells and macrophages.
CyCIF was performed on BRCA-WT (n = 6) and BRCA1-associated (n = 10) triple negative breast cancer tumors from consented patients. a, Antibody panel for CyCIF shows the staining strategy for each cycle of CyCIF. b, Representative images for each cycle are shown. c, Representative images of merged antibodies for each cycle. d-f, The overview of image processing and data analysis workflow. d, The multiplexed images were segmented, and single-cell data were collected via customized ImageJ scripts. Digital representation of Keratin staining is shown. e, An example of gating for positive cells for CD163 are shown. Note that the distribution is similar for Keratin and CD163, but number/level is different due to different background subtraction methods. The CD163 distribution is continuous whereas the Keratin distribution is more bi-modal. f, Individual antibodies corresponding to Fig. 1a. g, T-regulatory cells were identified using FoxP3 positivity of CD3+CD4+ cells. h, Cytotoxic T-cells were identified using Granzyme B positivity of CD3+CD8+ cells. i, Macrophages were identified by CD68 and CD163.
Extended Data Fig. 2 PARP inhibition modulates the tumor microenvironment and increases intratumoral macrophages in BRCA1-deficient TNBC.
Mice bearing BRCA-deficient TNBC tumors were treated with either vehicle or 50 mg kg−1 of Olaparib for 5 days. a, Mice maintained their body weight during the treatment. b, Gating strategy for flow cytometry used throughout manuscript. c, Representative images of MAC2 immunohistochemistry, percentage of positive cells were assessed using ImageJ quantification (n = 6 mice). Representative images are shown at 20x magnification and are representative of the 6 mice. Error bars represent standard error of mean (±SEM). Statistical analyses were performed using one-tailed t-test. Exact p values indicated in each panel for each comparison.
Extended Data Fig. 3 PARP inhibition modulates the tumor microenvironment and increases intratumoral macrophages in BRCA1-deficient TNBC.
Mice bearing BRCA-deficient TNBC tumors were treated with either vehicle or 50 mg kg−1 of Olaparib for 5 days and tumors were harvested and RNA was isolated for gene expression analysis using NanoString. a-b, Heatmap of the raw counts (a) and heatmap of the normalized data (b) scaled to give all genes equal variance, generated via unsupervised clustering using the NanoString advance analysis tools. Orange indicates high expression; blue indicates low expression. c-h, Box plots represent cell type scores (the minimum, the maximum, the sample median are shown) for CD45 (c) and macrophages (d) as well as pathway analysis for antigen presentation (e), chemokine signaling (f), cytokine signaling (g) and TLR signaling (h). i-j, Plots represent the normalized mRNA expression of genes associated with itgax (CD11c; (i)) and interferon signaling (irf5, irf8), and il1r1 (j). k, Gene expression measured by qPCR. Error bars represent standard error of mean (±SEM) with n = 5 mice per group. Statistical analyses were performed using two-tailed t-test. Exact p values indicated in each panel for each comparison.
Extended Data Fig. 4 PARP inhibition modulates the phenotype of differentiating macrophages.
a, Schematic representation of ex vivo differentiation of CD14+ human monocytes. b, Gating strategy used in flow cytometric analysis of ex vivo differentiated human monocytes. c-e, GM-CSF plus IL-4 differentiation of ex vivo cultured macrophages treated with vehicle or Olaparib. c, There was no change in proportion of CD45+ cells, CD11b+ cells or DCs (CD11b(neg)). d, Olaparib significantly increased CD11b(neg) (dendritic cell) expression of pTBK1. e, M-CSF differentiation of ex vivo cultured macrophages treated with vehicle or Olaparib. Olaparib did not change the proportion of macrophages (CD11b+) or dendritic cells (CD11b(neg)). The frequency of cells expressing CSF-1R increased after Olaparib treatment. Data represent n = 5 human donors. Error bars represent standard error of mean (±SEM). Statistical analyses were performed using two-tailed t-test. f-g, CD14+ cells from healthy human donors were isolated and differentiated to mature myeloid cells with IL-4 and GM-CSF for 5 days at which point Olaparib was added for 4 additional days. Cells were then collected for immunophenotyping by flow cytometry f, Schematic representation of ex vivo differentiation of CD14+ human monocytes to mature macrophages. g, Olaparib did not affect the viability of mature macrophages in ex vivo cultures as shown by total viable cells. No significant changes were observed in the phenotypic markers after Olaparib was added on the differentiated macrophages. Statistical analysis was performed using unpaired one-tailed t-. Error bars represent standard error of the mean (±SEM) with n = 5 healthy human donors. Exact p values indicated in each panel for each comparison.
Extended Data Fig. 5 Role of PARP1 in differentiating macrophages.
a-h, CD14+ cells from healthy human donors were isolated and differentiated to mature myeloid cells for 5 days with IL-4 and GM-CSF in presence or absence of the PARP inhibitors: Olaparib, Niraparib, and Talazoparib, and then collected for immunophenotyping by flow cytometry. a,b, PARP inhibitor treatment did not affect the viability (a) or proportion of CD45+ cells (b). PARP inhibitors decreased the proportion of CD14+ (c) and CD163+ (d) cells and increased the proportion of CD80+ (e), pTBK1+ (f), PD-L1+ (g) and CSF-1R+ (h) macrophages. Statistical analyses were performed using unpaired one-tailed t-test: Error bars represent standard error of mean (±SEM) with n = 5 healthy human donors per group. Exact p values indicated in each panel for each comparison. i-o, Bone marrow from wild-type (wt) and parp1-/- mice was isolated and differentiated to mature myeloid cells for 5 days with IL-4 plus GM-CSF in the presence or absence of Olaparib, then collected for immunophenotyping by flow cytometry. i, Olaparib did not affect the viability of differentiated macrophages. Olaparib increased the differentiation to mature myeloid cells (j), and macrophages (k), and increased PD-L1 expression on macrophages (l), independent of PARP1 status. However, Olaparib-induced expression of CSF-1R on macrophages (m) and increased expression of pTBK1 on myeloid cells (n) and macrophages (o) was PARP1-dependent. Statistical analyses were performed using one-way ANOVA with uncorrected Fisher’s LSD. Error bars represent standard error of the mean (±SEM) with n = 5 mice per group. Exact p values indicated in each panel for each comparison.
Extended Data Fig. 6 The role of PARP1 and PARP2 in PARP inhibitor treated differentiating macrophages.
a-g, Bone marrow cells from wild-type (wt) and parp1-/- mice was isolated and differentiated to mature myeloid cells for 5 days with IL-4 plus GM-CSF in the presence or absence of talazoparib, and immunophenotyping was performed by flow cytometry. h-n, Bone marrow cells from wild-type (wt) and parp2-/- mice was isolated and differentiated to mature myeloid cells as described above in presence or absence of either Olaparib or talazoparib and immunophenotyping was performed. Statistical analyses were performed using one-way ANOVA with Uncorrected Fisher’s LSD. a-n Statistical analyses were performed using one-way ANOVA with uncorrected Fisher’s LSD. Error bars represent standard error of the mean (±SEM) with n = 5 mice per group. Exact p values indicated in each panel for each comparison.
Extended Data Fig. 7 PARP inhibition modulates the metabolic phenotype of differentiating macrophages.
CD14+ cells from healthy human donors were isolated and differentiated to mature myeloid cells with IL-4 plus GM-CSF in presence or absence of Olaparib for 5 days (n = 5 donors). Proteomics was performed and the 100 most significantly upregulated proteins (FDR < 0.05) and the 100 most highly upregulated proteins were used to identify GO terms associated with Olaparib treatment (a) and proteins that are associated with the GO-terms shown in (b) are highlighted in the same color.
Extended Data Fig. 8 Role of the STING and SREBP1 pathways on the Olaparib-induced macrophage phenotype.
CD14+ cells from healthy human donors were isolated and differentiated to mature myeloid cells with IL-4 and GM-CSF for 5 days in the presence or absence of Olaparib and then collected for immunophenotyping by flow cytometry. a-e, A STING inhibitor or a SREBP1 inhibitor (fatostatin) was added to the ex vivo macrophage differentiation assay for 5 days, cells were collected and then analyzed by flow cytometry. f, A STING agonist was added to differentiating myeloid cells 24 hours before flow cytometry analysis. The STING agonist did not affect the viability or proportion of CD45+, CD14+, CD163+, or CSF-1R+ cells of the differentiated myeloid cells but did increase CD80+, PD-L1+ and pTBK1 expression on CD11b+ cells. Statistical analysis was performed using unpaired one-tailed t-test for subfigure f and One-way ANOVA with Uncorrected Fisher’s LSD for subfigure a-e. Error bars represent standard error of the mean (±SEM) with 3-7 healthy human donors per group, as shown. Exact p values indicated in each panel for each comparison. g-l, Bone marrow cells from wild-type and sting-/- mice was isolated and differentiated to mature myeloid cells as described above in presence or absence of Olaparib and immunophenotyping by flow cytometry was performed. Olaparib-induced phenotypes were independent of STING. Statistical analysis was performed using One-way ANOVA with uncorrected Fisher’s LSD. Error bars represent standard error of the mean (±SEM) with n = 5 mice per group. Exact p values indicated in each panel for each comparison.
Extended Data Fig. 9 Nanostring validation by flow cytometry.
K14-Cre Brca1f/fTrp53f/f tumor bearing mice were treated for 5 days (n = 6 mice/group). a, Tumor volume after 5 days of treatment. b, Therapy was well tolerated. Statistical analysis was performed using a 2-way ANOVA with Turkey test *P < 0.05. c-j, Tumors were collected and immunophenotyped by flow cytometry. c, Olaparib and the combination of anti-CSF-1R plus Olaparib significantly increased total leukocyte infiltration (CD45+). Anti-CSF-1R significantly decreased the macrophage population as indicated by F480+ cells. d, The proportion of neutrophils (Gr1+) and myeloid derived suppressor cells (CD11b+Gr1+) are shown. e, Anti-CSF-1R plus Olaparib increased the number of macrophages (CD45+F480+) that expressed the pro-inflammatory cytokines IL-1α and its receptors (IL-1R1+, IL-1R2+) whereas Olaparib treatment increased macrophages expressing IL-1β. f, Olaparib, anti-CSF-1R and the combination of anti-CSF-1R plus Olaparib increased the frequency of macrophages (CD45+F480+) expressing TNFα, yet induced variable expression of its receptors CD120a and CD120b. The frequency of myeloid cells CD11b+ (g) and dendritic cells (i) expressing the pro-inflammatory cytokines IL-1β and IL-1α and their receptors (IL-1R1 and IL-1R2) increased after Olaparib treatment and further increased with anti-CSF-1R plus Olaparib treatment. h,j, Similar changes were seen for TNFα and its receptors CD120a and CD120b. Error bars represent standard error of mean (±SEM). Statistical analyses were performed using two-way ANOVA with uncorrected Fisher’s LSD. Exact p values indicated in each panel for each comparison.
Extended Data Fig. 10 Olaparib-treated macrophages suppress T-cell function, which is overcome with anti-CSF-1R therapy in BRCA-deficient TNBC.
a, BT20 or MCF7 human breast tumor cells were treated with conditioned media from IL-4 plus GM-CSF differentiated myeloid cells in the presence or absence of Olaparib. b, Control media was generated similar to conditioned media but was not incubated with monocytes; it did not induce tumor cell killing. Error bars represent standard error of mean (±SEM). Statistical analyses were performed using one-tailed t-test. Only one replicate for data in B. c,d, OT-1 T cells cultured in supernatants collected from media with vehicle (red), media with Olaparib (blue), human macrophages treated with vehicle (black, donors 1-3), or human macrophages treated with Olaparib (light blue, donors 1-3) were assessed for (c) live cell number and (d) AnnexinV (n = 3 human donors). Error bars represent standard error of mean (±SEM). Statistical analyses were performed using paired t-test or one-way ANOVA as indicated on graphs. e-g, CD8 T-cells are effectively depleted with anti-CD8 antibodies, corresponding to Fig. 6d (n = 5 mice/group). Frequency of CD8+T-cells in tumors (e) and (f) are shown. Gating strategy to gate CD8+T-cells is shown (g). Error bars represent standard error of mean (±SEM). Statistical analyses were performed using one-tailed t-test. h, Flow plots corresponding to Fig. 6h-j. Exact p values indicated in each panel for each comparison.
Supplementary information
Supplementary Tables
Supplementary Tables 1 and 2
Source data
Source Data Fig. 1
Statistical source data.
Source Data Fig. 2
Statistical source data.
Source Data Fig. 3
Statistical source data.
Source Data Fig. 4
Statistical source data.
Source Data Fig. 5
Statistical source data.
Source Data Fig. 6
Statistical source data.
Source Data Fig. 7
Statistical source data.
Source Data Extended Data Fig. 2
Statistical source data.
Source Data Extended Data Fig. 3
Statistical source data.
Source Data Extended Data Fig. 4
Statistical source data.
Source Data Extended Data Fig. 5
Statistical source data.
Source Data Extended Data Fig. 6
Statistical source data.
Source Data Extended Data Fig. 7
Statistical source data.
Source Data Extended Data Fig. 8
Statistical source data.
Source Data Extended Data Fig. 9
Statistical source data.
Source Data Extended Data Fig. 10
Statistical source data.
Rights and permissions
About this article
Cite this article
Mehta, A.K., Cheney, E.M., Hartl, C.A. et al. Targeting immunosuppressive macrophages overcomes PARP inhibitor resistance in BRCA1-associated triple-negative breast cancer. Nat Cancer 2, 66–82 (2021). https://doi.org/10.1038/s43018-020-00148-7
Received:
Accepted:
Published:
Version of record:
Issue date:
DOI: https://doi.org/10.1038/s43018-020-00148-7
This article is cited by
-
Sequential platinum and PARP Inhibition enhances PD1 immunotherapy efficacy in murine Brca2 mutated pancreatic cancer
Scientific Reports (2026)
-
PARP inhibition generates enhanced CD8+ central memory T cells by transcriptional and metabolic reprogramming
Nature Immunology (2026)
-
LncRNA PVT1 drives macrophage polarization and triple-negative breast cancer progression via PPARγ-mediated transcriptional activation
Apoptosis (2026)
-
Anti-CSF-1R therapy with combined immuno-chemotherapy coordinate an adaptive immune response to eliminate macrophage enriched triple negative breast cancers
Nature Communications (2026)
-
Epigenetic modification of cuproptosis by non-coding RNAs in cancer drug resistance
Molecular Cancer (2025)









