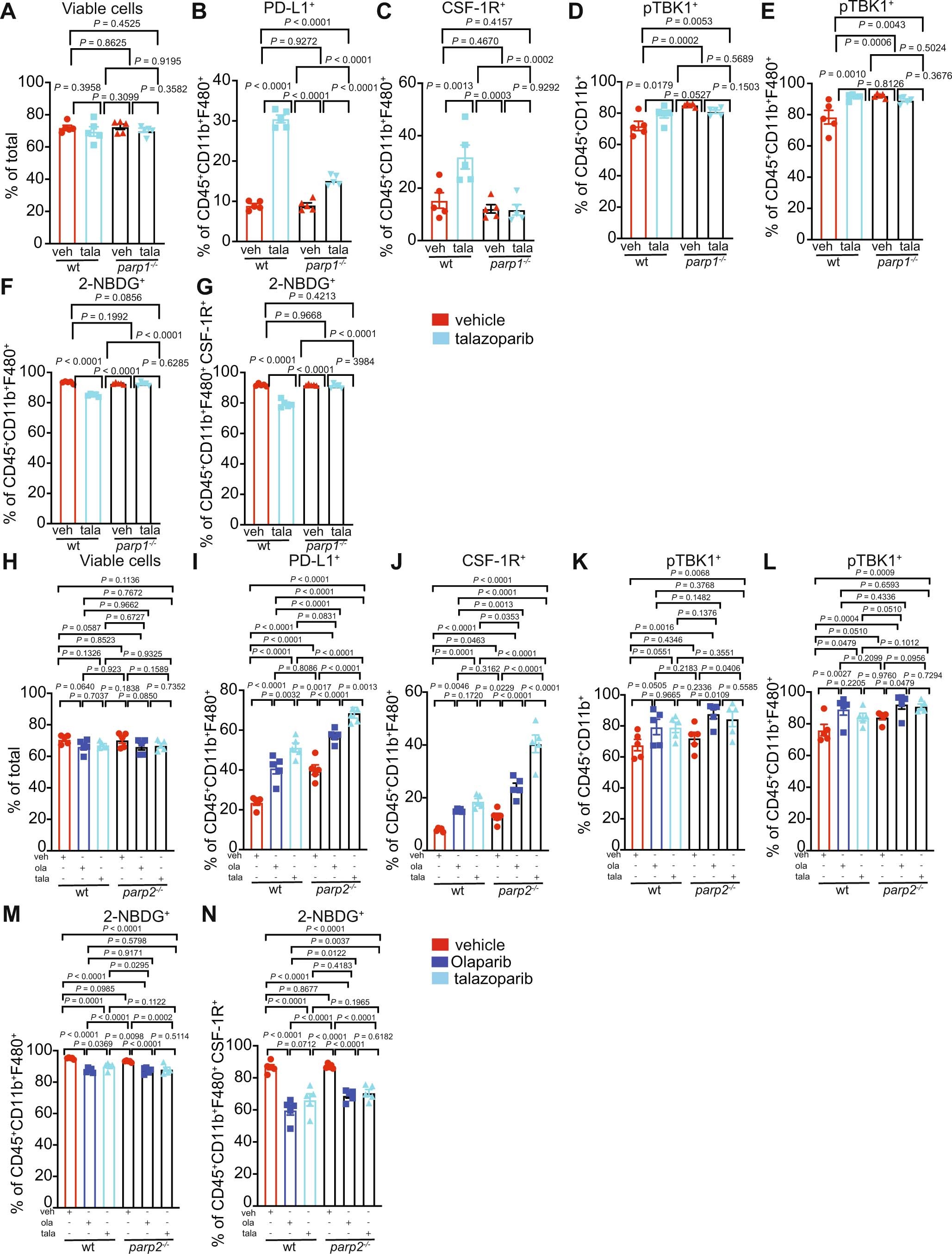
Extended Data Fig. 6: The role of PARP1 and PARP2 in PARP inhibitor treated differentiating macrophages.

a-g, Bone marrow cells from wild-type (wt) and parp1-/- mice was isolated and differentiated to mature myeloid cells for 5 days with IL-4 plus GM-CSF in the presence or absence of talazoparib, and immunophenotyping was performed by flow cytometry. h-n, Bone marrow cells from wild-type (wt) and parp2-/- mice was isolated and differentiated to mature myeloid cells as described above in presence or absence of either Olaparib or talazoparib and immunophenotyping was performed. Statistical analyses were performed using one-way ANOVA with Uncorrected Fisher’s LSD. a-n Statistical analyses were performed using one-way ANOVA with uncorrected Fisher’s LSD. Error bars represent standard error of the mean (±SEM) with n = 5 mice per group. Exact p values indicated in each panel for each comparison.