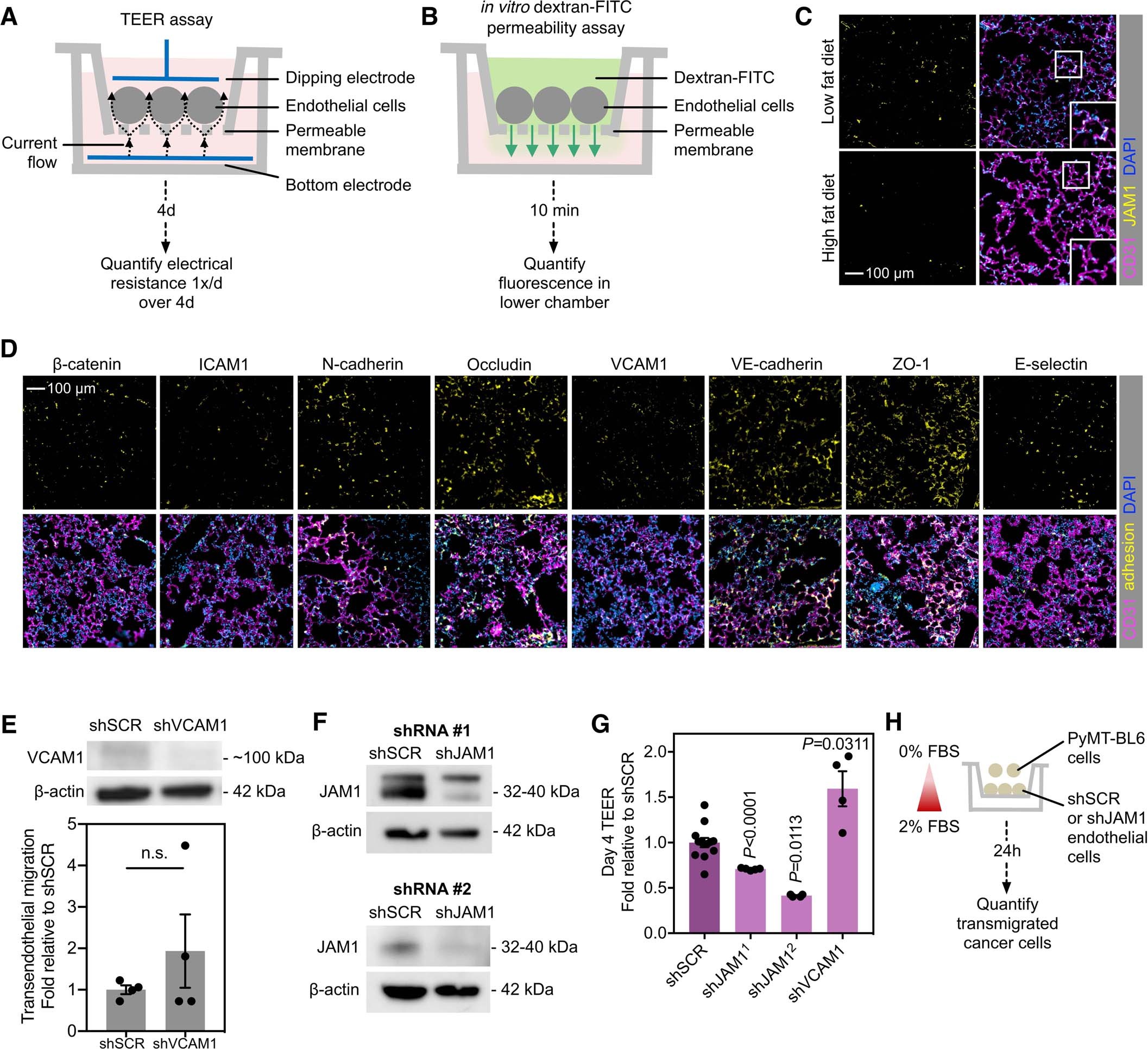
Extended Data Fig. 2: JAM1 is sufficient to regulate vascular permeability.

a, Schematic illustration of the in vitro TransEndothelial Electrical Resistance (TEER) assay. b, Schematic illustration of the in vitro dextran–FITC permeability assay. c, Representative immunofluorescence image for Fig. 2l, showing JAM1+ CD31+ cells in LF (n = n = 4 mice) and HF (n = 7 mice) lung tissue. d, Representative immunofluorescence images for Fig. 2l showing adhesion protein staining in CD31+ cells in LF (n = 4 mice) and HF lung tissue (N-cadherin, n = 4 mice; all others, n = 5 mice). e, Top: Western blot analysis confirming knockdown of VCAM1 protein in HMEC endothelial cells via infection with shRNA targeting VCAM1. Knockdown was confirmed in 2 independent blots. Bottom: TEM quantification in which monolayers were formed with either shSCR or shVCAM1 HMEC endothelial cells prior to assessing Py230 breast cancer transmigration. n = 4 Transwells per group representing individual experimental replicates; mean ± SEM; two-tailed Student’s t-test. f, Representative western blot confirming knockdown of JAM1 protein in HMEC endothelial cells after infection with 2 shRNA constructs. Knockdown was confirmed in 2 independent blots. g, Quantification of TEER across HMEC monolayers genetically modified to express either a JAM1 shRNA (shJAM11, n = 5 Transwells; shJAM12, n = 4 Transwells), a VCAM1 shRNA (shVCAM1; n = 4 Transwells) or a scramble control shRNA (shSCR). Mean ± SEM; two-tailed Student’s t-test. Transwells represent individual experimental replicates with similar results. h, Schematic illustration of the in vitro TEM assay corresponding to Fig. 2o, in which HMEC monolayers genetically modified to express a JAM1 shRNA (shJAM11) or a scramble control shRNA (shSCR) were formed prior to assessing Py230 breast cancer transmigration.