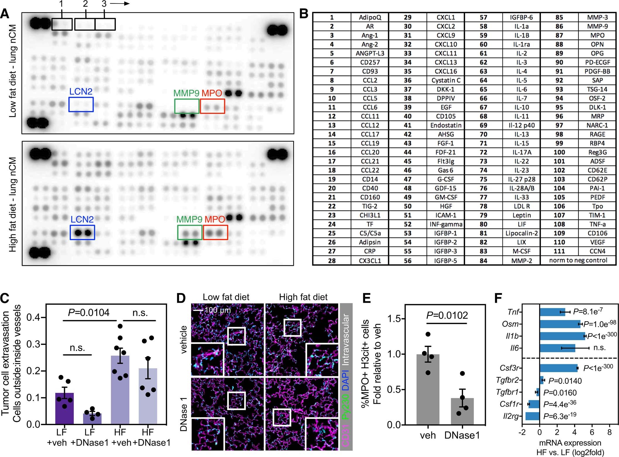
Extended Data Fig. 6: Obesity increases MMP9 from neutrophils.

a, Cytokine array from lung neutrophil conditioned media (nCM) obtained from LF or HF mice. MMP9 and LCN2 were the top two differences observed. b, Outline of 111 cytokine array membrane targets, corresponding to a. c, Immunofluorescence quantification of Py230 cancer cell extravasation in lung tissue from LF or HF mice treated with DNase1 or vehicle. LF + veh, n = 5 mice; LF + DNase1, n = n = 4 mice; HF + veh, n = 7 mice; HF + DNase1, n = 6 mice; mean ± SEM; One-way ANOVA with Bonferroni multiple comparisons test. d, Representative immunofluorescence image for data shown in c. e, Immunofluorescence quantification of MPO and H3cit in lung tissue from obese (HF) mice treated with DNase1 or vehicle. n = 4 mice per group; mean ± SEM; two-tailed Student’s t-test. f, RNA-seq differentially expressed genes in HF (n = 4 mice) relative to LF (n = 3 mice) lung neutrophils, showing representative genes relevant to cell cycle progression during metastasis. Data are displayed as log2fold HF vs LF with standard error.