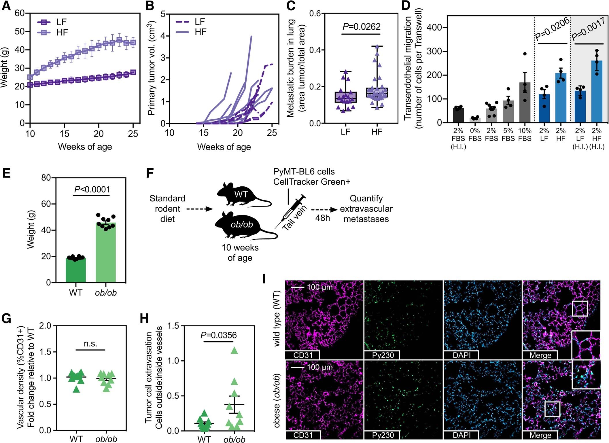
Extended Data Fig. 1: Obesity is associated with enhanced lung metastasis in multiple genetic models.

a, Weight curves for C57BL6 MMTV-PyMT mice enrolled on LF or HF diet from 5-25 weeks of age. LF, n = 7 mice; HF, n = 9 mice; mean ± SEM. b, Spider-plot showing primary tumor growth for trial shown in a, measured by digital caliper. c, Quantification of metastatic burden in lung from MMTV-PyMT mice at end point. LF, n = 18 lung sections; HF, n = 31 lung sections; Box = median ± interquartile range, whiskers = min-max, all datapoints shown; two-tailed Mann–Whitney test. d, Control conditions for TEM assays using serum gradients. Upper chamber of the Transwell contains 0% serum in all cases. Bottom conditions include: 2% heat-inactivated (H.I.) FBS (n = 4 Transwells), a dose-response from 0%-10% FBS (2%, n = 8 Transwells, 0,5,10%, n = 4 Transwells), 2% serum isolated from LF or HF mice (n = 4 Transwells), and 2% serum isolated from LF or HF and subject to H.I. (n = 4 Transwells); mean ± SEM; two-tailed Student’s t-test. Transwells represent individual experimental replicates with similar results; mouse serum was obtained from different mice. e, Average weight of the leptin-deficient model of genetic-induced obesity (GIO). Wild type (WT) or B6.Cg-Lepob (ob/ob) mice on a C57BL6 background were raised on a standard rodent diet until 10 weeks of age. WT, n = 10 mice; ob/ob, n = 9 mice; mean ± SEM; two-tailed Student’s t-test. f, Schematic illustration of the in vivo extravasation assay corresponding to g-i. WT or ob/ob mice were injected via tail vein with syngeneic breast cancer cells labelled with a green fluorescent CellTracker, and extravasation was quantified in lung after 48h via fluorescence microscopy. g, Quantification of lung vascular density in the in vivo extravasation assay. Vascular density is quantified as CD31+ cells as a percentage of total DAPI+ cells. WT, n = 10 mice; ob/ob, n = 9 mice; mean ± SEM; two-tailed Student’s t-test. h, Fluorescence quantification of Py230 cancer cell extravasation in lung tissue. Extravasation is quantified as the ratio of cancer cells outside the vessels (CellTracker+ CD31-) versus inside the vessels (CellTracker+ CD31+). WT, n = 10 mice; ob/ob, n = 9 mice; mean ± SEM; two-tailed Student’s t-test. i, Representative immunofluorescence image for data in h.