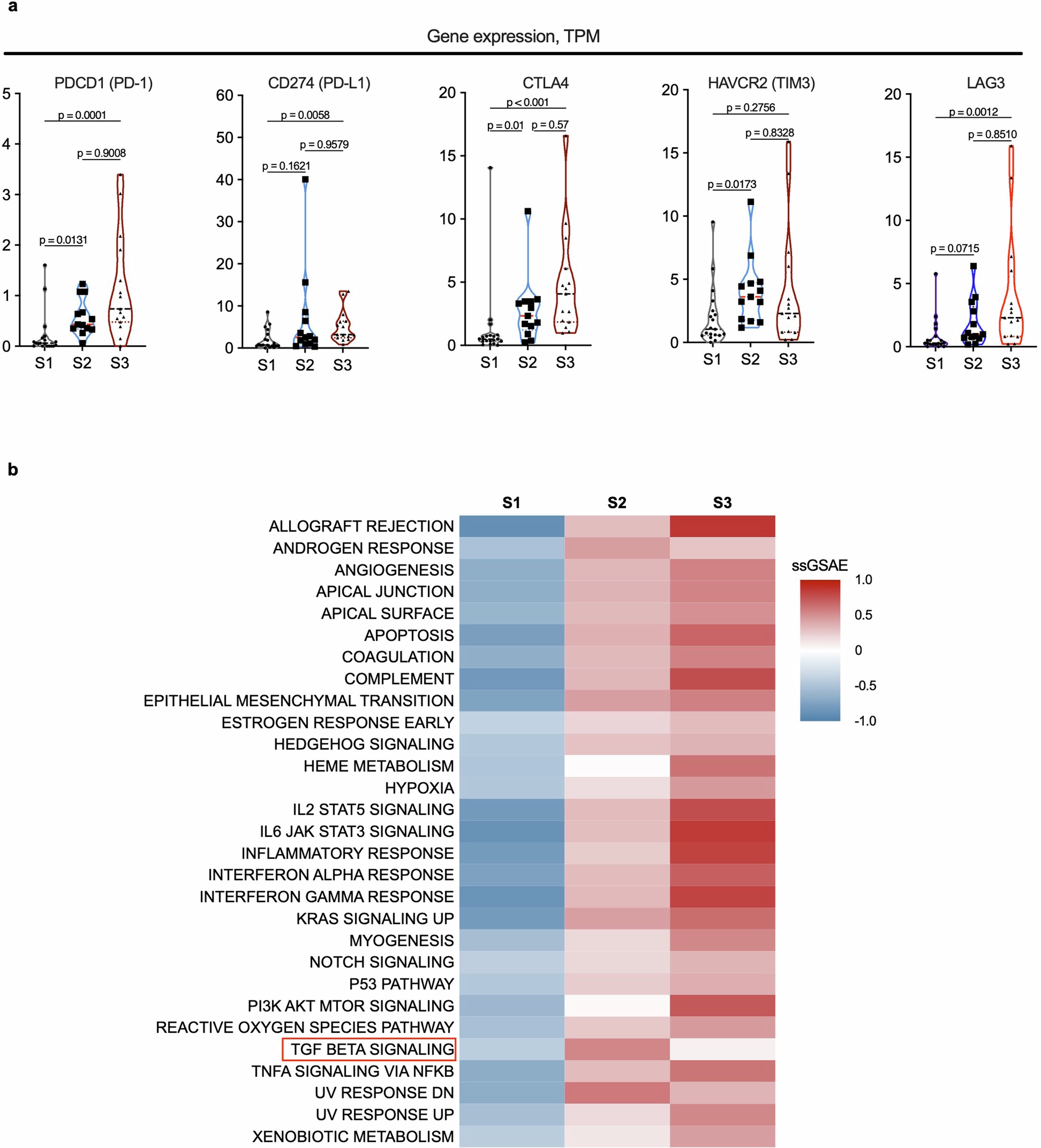
Extended Data Fig. 6: Immune checkpoint gene expression and hallmark pathways in three subtypes.

a, Expression level of PDCD1, CD274, CTLA4, TIM3, and LAG3 gene; and b, Single-sample Gene set enrichment analysis showing pathways (based on the MSigDB v6.2 Hallmarks gene sets) with significant differences among three subtypes (subtype [S]1 [n = 19], S2 [n = 13] and S3 [n = 15]). Two-side Kruskal-Wallis test was used.