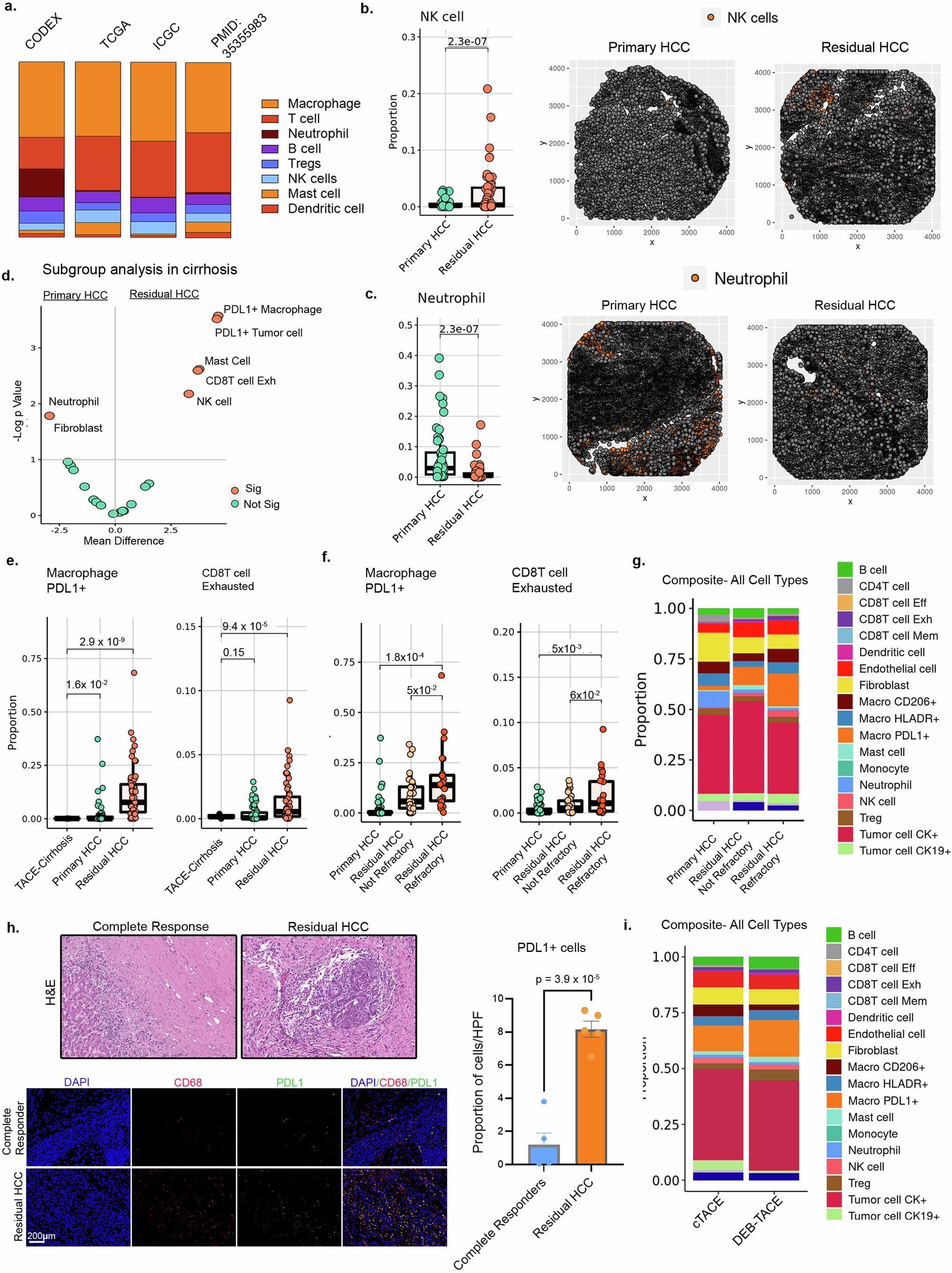
Extended Data Fig. 2: Comparison of immune cell distribution in residual HCC.

a. Stacked Bar graph containing relatively similar proportions of immune cell populations in HCC as reported by CODEX analysis in this study, the Cancer Genome Atlas Project, the ICGC project and a single cell RNA sequencing research study PMID 35355983. b. Boxplot comparisons and Voronoi plot of representative cores of NK cell proportions in primary (n=53 patients) vs residual HCCs (n=55 patients). Box: 25–75 percentile, whiskers: 5–95 percentile, line: median. Two-tailed unpaired t-test was used to compare the groups. c. Boxplot comparisons and Voronoi plot of representative cores of neutrophil proportions in primary (n=53 patients) vs residual HCCs (n=55 patients). Box: 25–75 percentile, whiskers: 5–95 percentile, line: median. Two-tailed unpaired t-test was used to compare the groups. d. Volcano plot showing key tumor and immune cell populations (with statistical significance) in primary vs residual HCCs in the subgroup of HCCs arising in the cirrhotic liver (n=96 patients). Two-tailed unpaired t-test was used to compare the groups. e. Boxplot comparisons of PDL1+ macrophages and exhausted CD8 T cells between peritumoral TACE-exposed cirrhotic livers (n=3 patients), primary (n=53 patients) vs residual HCCs (n=55 patients). Box: 25–75 percentile, whiskers: 5–95 percentile, line: median. Two-tailed unpaired t-test was used to compare the groups. f. Boxplot comparisons of PDL1+ macrophages and exhausted CD8 T cells between primary (n=53 patients), residual HCC- not refractory to TACE (n=21 patients) vs residual HCC refractory to TACE (n=24 patients). Box: 25–75 percentile, whiskers: 5–95 percentile, line: median. Two-tailed unpaired t-test was used to compare the groups. g. Stacked bar chart comparing relative proportions of all 20 immune and tumor cell subtypes identified by CODEX between primary (n=53 patients), residual HCC- not refractory to TACE (n=21 patients) vs residual HCC refractory to TACE (n=24 patients). h. H&E and Immunofluorescence for PDL1+ macrophages in hepatic tissue with complete response to TACE (n=5 patients) compared to residual HCC (n=5 patients). Bar plots compare the proportion of PDL1+ cells between the two groups. Data are presented as mean values +/− SEM. Two-tailed unpaired t-test was used to compare the groups. i. Stacked bar chart comparing relative proportions of all 20 immune and tumor cell subtypes identified by CODEX between conventional TACE (cTACE, n=6 patients) and doxorubicin-eluting beads TACE (DEB-TACE, n=49 patients). Abbreviations: HCC- hepatocellular carcinoma, CODEX- co-detection by indexing, RNA-Ribonucleic acid, NK- natural killer, CD- cluster of differentiation, PDL1- programmed cell death ligand 1, TACE-transarterial chemoembolization, H&E-hematoxylin and eosin, cTACE- conventional transarterial chemoembolization, DEB-TACE- doxorubicin-eluting beads transarterial chemoembolization.