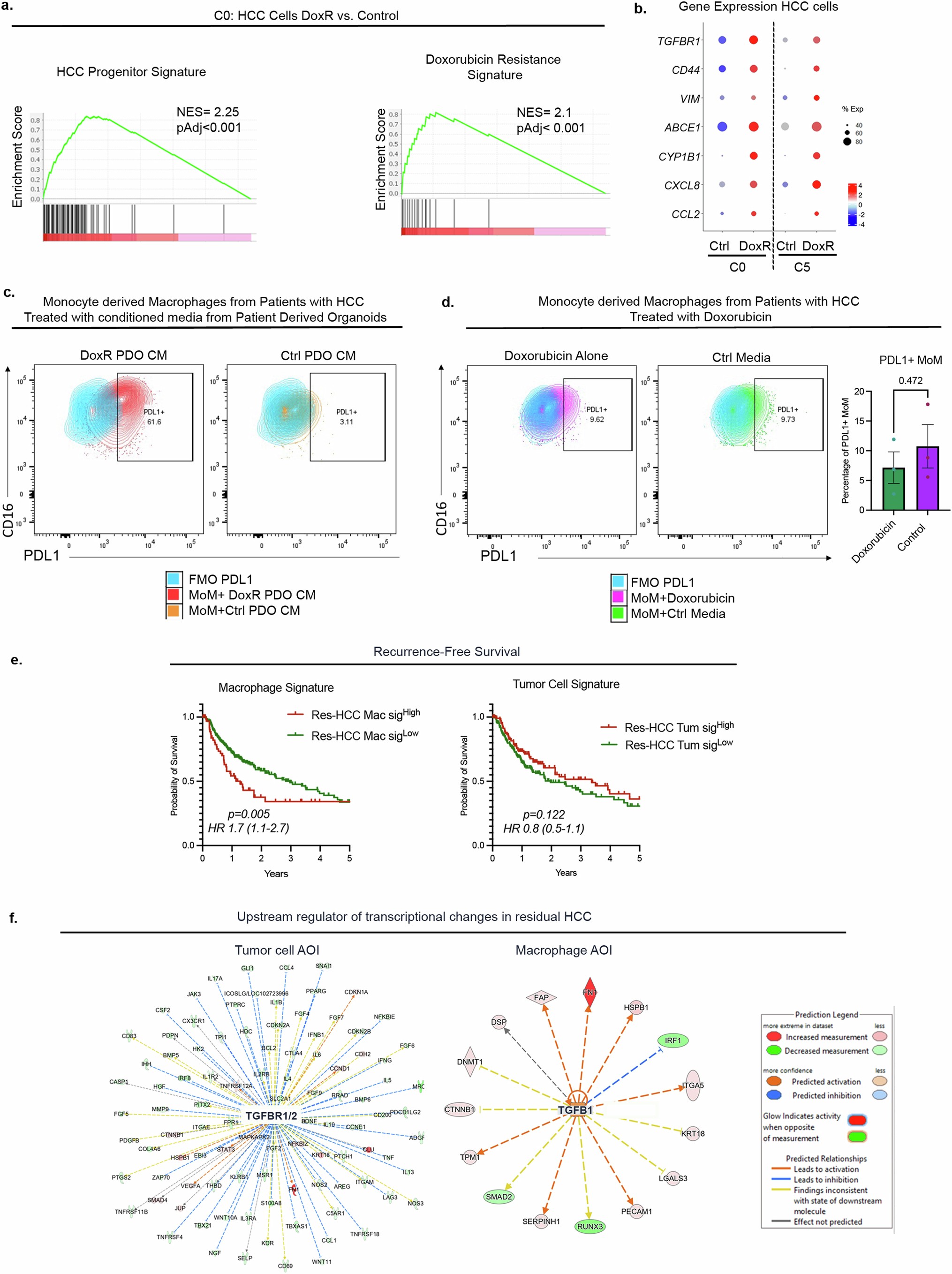
Extended Data Fig. 5: Pathway analysis of Residual tumor cells and Macrophages.

a. Characterizing the HCC cancer cell clusters C0 cluster between doxorubicin-resistant (DoxR) (n=4320 cells) and control samples (n=3627 cells). Gene set expression analysis shows enrichment of HCC progenitor signature and doxorubicin resistance signature in the cancer cells of the DoxR samples. b. Dot plot shows mean expression of key differentially expressed genes in C0 and C5 clusters between control (C0 n=3627 cells; C5 n=161 cells) and DoxR (C0 n=4320 cells; C5 n=57 cells) samples. c. Flow cytometry of monocyte-derived macrophages (MoM) from HCC peripheral blood mononuclear cells (PBMCs) were cultured for 48 hours with conditioned media from patient-derived organoid (PDO) which were either treated with doxorubicin (MoM+ DoxoR PDO CM; n=11,753 cells) or control (MoM+ ctrl PDO CM; n=2089 cells), d. Flow cytometry of monocyte-derived macrophages (MoM) from HCC peripheral blood mononuclear cells (PBMCs) were treated with doxorubicin-containing media (MoM+Doxorubicin, n=7559 cells) or doxorubicin-free control media (MoM+ctrl media, n=15,546 cells). This experiment was repeated using MoM from patients with HCC which were then treated with doxorubicin (n=3 patients) or control (n=3 patients). Two-tailed unpaired t-test used to compare the proportion of PDL1+ MoM on flow cytometry. e. Recurrence-free survival predicted by the macrophage and tumor cell signatures derived from the spatial transcriptomic analysis. Kaplan Meir analysis with log rank test was performed (n=372 patients, unique biological samples). f. TGFBR1/2 pathway displayed as an upstream regulator of the network of transcriptional changes in the tumor cell AOI and the corresponding ligand TGFB1 in the macrophage AOI of residual HCC. Upstream analysis in Ingenuity Pathway Analysis was performed using a two-tailed Fisher’s Exact Test to identify likely upstream regulators based on differential gene expression data. Abbreviations: HCC- hepatocellular carcinoma; DoxR- Doxorubicin-Resistant; PDO- Patient-derived organoid; CM- Conditioned media; Ctrl- Control; MoM- Monocyte-derived macrophage; PBMCs- Peripheral blood mononuclear cells, PDL1- programmed cell death ligand 1, TGFB1 transforming growth factor beta 1; Res- Residual; Tum- Tumor; HR- hazard ratio. AOI- Area of interest.