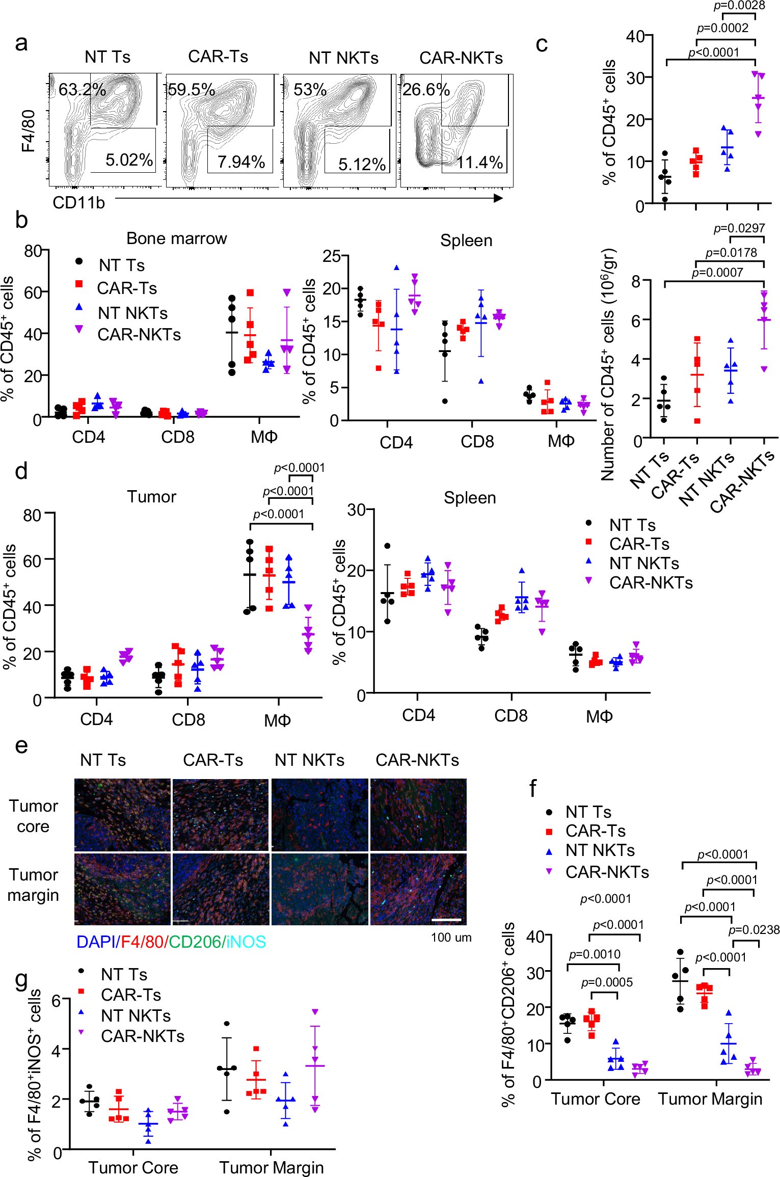
Extended Data Fig. 5: CAR-NKT cells decrease tumor-associate macrophages within the tumor microenvironment.

(a) Representative flow cytometry plots showing CD11b+F4/80+ macrophages gating on the CD45+ cells in the B16-OVA-hCD19 model, n = 5 mice with similar results. (b) Summary of CD4, CD8 and macrophages in the spleen and bone marrow in the B16-OVA-hCD19 tumor bearing mice treated with either CAR-NKT or CAR-T, and control non transduced cells, n = 5 mice, p ≥ 0.05, ordinary one-way ANOVA. (c, d) CD45 immune cell percentages and numbers (c) and percentages of CD4, CD8 and macrophages in spleens and tumors (d) of the B16-OVA-hCD19 tumors collected from mice with high tumor burden and treated with either CAR-NKT or CAR-T or control cells. Data are shown as mean ± SD; n = 5 mice each group; ordinary one-way ANOVA. (e-g) Representative images (e) and quantification (f, g) of the immunofluorescence analysis to detect F4/80+CD206+ macrophages and F4/80+iNOS+ macrophages in the B16-OVA-hCD19 tumor model. Scale bars 100 μm. Each sample was evaluated based at least on 5 slices for the tumor margins or tumor cores, and each group included 5 mice. Data are shown as mean ± SD; two-way ANOVA.