Abstract
Human natural killer T (NKT) cells have been proposed as a promising cell platform for chimeric antigen receptor (CAR) therapy in solid tumors. Here we generated murine CAR-NKT cells and compared them with CAR-T cells in immune-competent mice. Both CAR-NKT cells and CAR-T cells showed similar antitumor effects in vitro, but CAR-NKT cells showed superior antitumor activity in vivo via CD1d-dependent immune responses in the tumor microenvironment. Specifically, we show that CAR-NKT cells eliminate CD1d-expressing M2-like macrophages. In addition, CAR-NKT cells promote epitope spreading and activation of endogenous T cell responses against tumor-associated neoantigens. Finally, we observed that CAR-NKT cells can co-express PD1 and TIM3 and show an exhaustion phenotype in a model of high tumor burden. PD1 blockade as well as vaccination augmented the antitumor activity of CAR-NKT cells. In summary, our results demonstrate the multimodal function of CAR-NKT cells in solid tumors, further supporting the rationale for developing CAR-NKT therapies in the clinic.
This is a preview of subscription content, access via your institution
Access options
Access Nature and 54 other Nature Portfolio journals
Get Nature+, our best-value online-access subscription
$32.99 / 30 days
cancel any time
Subscribe to this journal
Receive 12 digital issues and online access to articles
$119.00 per year
only $9.92 per issue
Buy this article
- Purchase on SpringerLink
- Instant access to the full article PDF.
USD 39.95
Prices may be subject to local taxes which are calculated during checkout







Similar content being viewed by others
Data availability
scRNA-seq data that support the findings of this study have been deposited in the Gene Expression Omnibus (GEO) under accession codes GSE236066. Source data are provided with this paper. All other data supporting the findings of this study are available from the corresponding author upon reasonable request.
Code availability
The R scripts used to download, format and analyze the data are available on GitHub (https://github.com/IMGF-UNC/Zhou_NatCancer_2024).
References
Czapiewski, P. et al. BCL3 expression is strongly associated with the occurrence of breast cancer relapse under tamoxifen treatment in a retrospective cohort study. Virchows Arch. 480, 529–541 (2022).
Fuca, G., Reppel, L., Landoni, E., Savoldo, B. & Dotti, G. Enhancing chimeric antigen receptor T cell efficacy in solid tumors. Clin. Cancer Res. 26, 2444–2451 (2020).
Flugel, C. L. et al. Overcoming on-target, off-tumour toxicity of CAR T cell therapy for solid tumours. Nat. Rev. Clin. Oncol. 20, 49–62 (2023).
Milone, M. C. et al. Engineering enhanced CAR T-cells for improved cancer therapy. Nat. Cancer 2, 780–793 (2021).
Rafiq, S., Hackett, C. S. & Brentjens, R. J. Engineering strategies to overcome the current roadblocks in CAR T cell therapy. Nat. Rev. Clin. Oncol. 17, 147–167 (2020).
Liu, E. et al. Use of CAR-transduced natural killer cells in CD19-positive lymphoid tumors. New Engl. J. Med. 382, 545–553 (2020).
Rischer, M. et al. Human gammadelta T cells as mediators of chimaeric-receptor redirected anti-tumour immunity. Br. J. Haematol. 126, 583–592 (2004).
Heczey, A. et al. Anti-GD2 CAR-NKT cells in relapsed or refractory neuroblastoma: updated phase 1 trial interim results. Nat. Med. 29, 1379–1388 (2023).
Courtney, A. N., Tian, G. & Metelitsa, L. S. Natural killer T cells and other innate-like T lymphocytes as emerging platforms for allogeneic cancer cell therapy. Blood 141, 869–876 (2023).
Bendelac, A., Savage, P. B. & Teyton, L. The biology of NKT cells. Annu. Rev. Immunol. 25, 297–336 (2007).
Slauenwhite, D. & Johnston, B. Regulation of NKT cell localization in homeostasis and infection. Front. Immunol. 6, 255 (2015).
Godfrey, D. I., MacDonald, H. R., Kronenberg, M., Smyth, M. J. & Van Kaer, L. NKT cells: what’s in a name? Nat. Rev. Immunol. 4, 231–237 (2004).
Brossay, L. et al. CD1d-mediated recognition of an alpha-galactosylceramide by natural killer T cells is highly conserved through mammalian evolution. J. Exp. Med. 188, 1521–1528 (1998).
Metelitsa, L. S. et al. Human NKT cells mediate antitumor cytotoxicity directly by recognizing target cell CD1d with bound ligand or indirectly by producing IL-2 to activate NK cells. J. Immunol. 167, 3114–3122 (2001).
Kinjo, Y. et al. Invariant natural killer T cells recognize glycolipids from pathogenic Gram-positive bacteria. Nat. Immunol. 12, 966–974 (2011).
Schneiders, F. L. et al. Circulating invariant natural killer T-cell numbers predict outcome in head and neck squamous cell carcinoma: updated analysis with 10-year follow-up. J. Clin. Oncol. 30, 567–570 (2012).
Metelitsa, L. S. et al. Natural killer T cells infiltrate neuroblastomas expressing the chemokine CCL2. J. Exp. Med. 199, 1213–1221 (2004).
Tachibana, T. et al. Increased intratumor Valpha24-positive natural killer T cells: a prognostic factor for primary colorectal carcinomas. Clin. Cancer Res. 11, 7322–7327 (2005).
Song, L. et al. Valpha24-invariant NKT cells mediate antitumor activity via killing of tumor-associated macrophages. J. Clin. Invest. 119, 1524–1536 (2009).
Gorini, F. et al. Invariant NKT cells contribute to chronic lymphocytic leukemia surveillance and prognosis. Blood 129, 3440–3451 (2017).
Cortesi, F. et al. Bimodal CD40/Fas-dependent crosstalk between iNKT cells and tumor-associated macrophages impairs prostate cancer progression. Cell Rep. 22, 3006–3020 (2018).
Heczey, A. et al. Anti-GD2 CAR-NKT cells in patients with relapsed or refractory neuroblastoma: an interim analysis. Nat. Med. 26, 1686–1690 (2020).
Heczey, A. et al. Invariant NKT cells with chimeric antigen receptor provide a novel platform for safe and effective cancer immunotherapy. Blood 124, 2824–2833 (2014).
Rotolo, A. et al. Enhanced Anti-lymphoma Activity of CAR19-iNKT Cells Underpinned by Dual CD19 and CD1d Targeting. Cancer Cell 34, 596–610.e11 (2018).
Simonetta, F. et al. Allogeneic CAR invariant natural killer T cells exert potent antitumor effects through host CD8 T-cell cross-priming. Clin. Cancer Res. 27, 6054–6064 (2021).
Delfanti, G. et al. TCR-engineered iNKT cells induce robust antitumor response by dual targeting cancer and suppressive myeloid cells. Sci. Immunol. 7, eabn6563 (2022).
Chen, J. et al. NR4A transcription factors limit CAR T cell function in solid tumours. Nature 567, 530–534 (2019).
Owen, K., Ghaly, R., Shohdy, K. S. & Thistlethwaite, F. Lymphodepleting chemotherapy practices and effect on safety and efficacy outcomes in patients with solid tumours undergoing T cell receptor-engineered T cell (TCR-T) therapy: a systematic review and meta-analysis. Cancer Immunol. Immunother. 72, 805–814 (2023).
Montinaro, A. & Walczak, H. Harnessing TRAIL-induced cell death for cancer therapy: a long walk with thrilling discoveries. Cell Death Diff. 30, 237–249 (2023).
Mittal, D. et al. Interleukin-12 from CD103+ Batf3-dependent dendritic cells required for NK-cell suppression of metastasis. Cancer Immunol. Res. 5, 1098–1108 (2017).
Ferlazzo, G. & Morandi, B. Cross-talks between natural killer cells and distinct subsets of dendritic cells. Front. Immunol. 5, 159 (2014).
Okada, M. et al. PD-L1 expression affects neoantigen presentation. iScience 23, 101238 (2020).
Efremova, M. et al. Targeting immune checkpoints potentiates immunoediting and changes the dynamics of tumor evolution. Nat. Commun. 9, 32 (2018).
Du, H. et al. Antitumor Responses in the Absence of Toxicity in Solid Tumors by Targeting B7-H3 via Chimeric Antigen Receptor T Cells. Cancer Cell 35, 221–237.e8 (2019).
Truong, A. S. et al. Entinostat induces antitumor immune responses through immune editing of tumor neoantigens. J. Clin. Invest. 131, e138560 (2021).
Hashimoto, M. et al. CD8 T cell exhaustion in chronic infection and cancer: opportunities for interventions. Annu. Rev. Med. 69, 301–318 (2018).
Chang, D. H. et al. Sustained expansion of NKT cells and antigen-specific T cells after injection of alpha-galactosyl-ceramide loaded mature dendritic cells in cancer patients. J. Exp. Med. 201, 1503–1517 (2005).
Noy, R. & Pollard, J. W. Tumor-associated macrophages: from mechanisms to therapy. Immunity 41, 49–61 (2014).
Pan, Y., Yu, Y., Wang, X. & Zhang, T. Tumor-associated macrophages in tumor immunity. Front. Immunol. 11, 583084 (2020).
Zhang, P. et al. Effects of CSF1R-targeted chimeric antigen receptor-modified NK92MI & T cells on tumor-associated macrophages. Immunotherapy 10, 935–949 (2018).
Morgan, P. K. et al. Macrophage polarization state affects lipid composition and the channeling of exogenous fatty acids into endogenous lipid pools. J. Biol. Chem. 297, 101341 (2021).
Wu, H. et al. Lipid droplet-dependent fatty acid metabolism controls the immune suppressive phenotype of tumor-associated macrophages. EMBO Mol. Med. 11, e10698 (2019).
Vanderlugt, C. L. & Miller, S. D. Epitope spreading in immune-mediated diseases: implications for immunotherapy. Nat. Rev. Immunol. 2, 85–95 (2002).
Carnaud, C. et al. Cutting edge: cross-talk between cells of the innate immune system: NKT cells rapidly activate NK cells. J. Immunol. 163, 4647–4650 (1999).
Krijgsman, D., Hokland, M. & Kuppen, P. J. K. The role of natural killer T cells in cancer—a phenotypical and functional approach. Front. Immunol. 9, 367 (2018).
Scholler, N. et al. Tumor immune contexture is a determinant of anti-CD19 CAR T cell efficacy in large B cell lymphoma. Nat. Med. 28, 1872–1882 (2022).
Nastoupil, L. J. et al. Standard-of-care axicabtagene ciloleucel for relapsed or refractory large B-cell lymphoma: results from the US Lymphoma CAR T Consortium. J. Clin. Oncol. 38, 3119–3128 (2020).
Jain, M. D. et al. Tumor interferon signaling and suppressive myeloid cells are associated with CAR T-cell failure in large B-cell lymphoma. Blood 137, 2621–2633 (2021).
Wang, G. et al. Fully human antibody V(H) domains to generate mono and bispecific CAR to target solid tumors. J. Immunother. Cancer 9, e002173 (2021).
Delfanti, G., Perini, A., Zappa, E. & Fedeli, M. Purification and expansion of mouse invariant natural killer T cells for in vitro and in vivo studies. J. Vis. Exp. https://doi.org/10.3791/62214 (2021).
Hirabayashi, K. et al. Dual-targeting CAR-T cells with optimal co-stimulation and metabolic fitness enhance antitumor activity and prevent escape in solid tumors. Nat. Cancer 2, 904–918 (2021).
Zhou, X. et al. YAP aggravates inflammatory bowel disease by regulating M1/M2 macrophage polarization and gut microbial homeostasis. Cell Rep. 27, 1176–1189 (2019).
Ma, X. et al. Interleukin-23 engineering improves CAR T cell function in solid tumors. Nat. Biotechnol. 38, 448–459 (2020).
Zilionis, R. et al. Single-cell transcriptomics of human and mouse lung cancers reveals conserved myeloid populations across individuals and species. Immunity 50, 1317–1334.e10 (2019).
Acknowledgements
This work was supported by NIH National Cancer Institute R01-CA243543 (G.D.), R01-CA262250 (L.S.M.), National Institute of General Medicinal Sciences R35-GM138289 (A.T.), Associazione Italiana Ricerca sul Cancro (AIRC) grant IG2017-ID.20081 (G.C.) and AIRC ‘under-5-per-Mille’ 2019-ID.22737 (P.D.). We thank Y. Xia, N. Pankow, A. Wielgus and B. Midkiff in the Pathology Services Core for expert technical assistance with Histopathology and Digital Pathology. The PSC is supported in part by an NCI Center Core Support Grant (P30CA016086). The 10x Genomics scRNA-seq library preparation and sequencing were conducted by CGIBD’s Advanced Analytics Core supported by NIH grant P30 DK034987. We thank the NIH tetramer core facility (Emory University) for providing CD1d tetramer, Ova tetramer, Adpgk tetramer, Car12 tetramer and Grin1 tetramer.
Author information
Authors and Affiliations
Contributions
X.Z., B.S., A.T., J.J.M., L.S.M. and G. Dotti conceived the study. X.Z., G. Delfanti, G.A., M.G.W., G.C., P.D., W.Y.K., J.J.M., B.S., A.T., L.S.M. and G. Dotti designed the methodology. X.Z., Y.W., Z.D., O.T., C.M.P, M.Z. and L.G. performed the investigation. X.Z., Y.W., Z.D., O.T., C.M.P. and G. Dotti analyzed and interpreted the data. X.Z., O.T. and C.M.P. conducted the statistical analysis. G. Dotti, L.S.M., A.T., G.C. and P.D. acquired funding. X.Z. and G. Dotti wrote the manuscript. All authors revised the manuscript and approved the submission. All authors had full access to all the data and the final responsibility to submit for publication.
Corresponding author
Ethics declarations
Competing interests
G. Dotti serves in the SAB of Bellicum Pharmaceutical s.p.a., Catamaran Bio, Estella and Ouspecebio. The other authors declare no competing interests.
Peer review
Peer review information
Nature Cancer thanks Luc Van Kaer and the other, anonymous, reviewer(s) for their contribution to the peer review of this work.
Additional information
Publisher’s note Springer Nature remains neutral with regard to jurisdictional claims in published maps and institutional affiliations.
Extended data
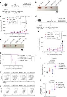
Extended Data Fig. 1 B16 tumor model in vitro and in vivo.
(a) Schematic representation of the protocol used to purify, activate, transduce, and expand murine NKTs isolated from the spleen of Vα14-Jα18 transgenic mice. (b-d) Representative flow cytometry plots showing the expression of IFN-γ and granzyme-b (b), IFN-γ and perforin (c), and TRAIL and TNF-α (d) in CAR-NKT and CAR-T when these cells were activated with the CAR.CD19 specific Ab or B16-OVA-hCD19 cells; n = 3 mice. (e) Schematic of the B16-OVA-hCD19 melanoma model in which tumor-bearing mice were lymphodepleted with cyclophosphamide (Cy) and then treated with control NT T cells or CAR.CD19 T cells intravenously (i.v.). (f) Measurement of the tumor volume over time in the model described in (e). Data are shown as mean ± SD of n = 8 mice per group, pooled from 2 independent experiments; unpaired t-test with Mann-Whitney correction. (g) Summary of the immune infiltration of the B16-OVA-hCD19 tumors at the time of euthanasia at day 32 in mice treated with either NT or CAR-T. Tumors were disaggregated to generate single cell suspension and analyzed by flow cytometry gating on CD45+ cells. PMN-MDSCs were identified as CD11b+Ly6G+Ly6Clow, M-MDSCs as CD11b+Ly6G−Ly6Chigh, and macrophages as CD11b+F4/80+ cells. Data are shown as mean ± SD; n = 7 mice in NT T cell group and n = 8 mice in CAR-T group; p ≥ 0.05; unpaired two-tailed multiple t-test. (h) Representative immunofluorescence staining of the B16-OVA-hCD19 tumor collected at day 32 showing the presence of F4/80+CD206+ macrophages at the tumor margin indicated in the box; DAPI indicates the nucleus staining; scale bars 1 mm (left) and 100 μm (right); n = 6 tumor slices from 6 mice.
Extended Data Fig. 2 CAR-NKT cells show superior antitumor effects than CAR-T cells.
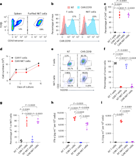
(a) Schematic of the syngeneic B16-OVA-hCD19 tumor model with high tumor burden. (b, c) Measurement of tumor volume (b) and body weight over time (c) in the tumor model described in (a). Data are shown as mean ± SD; n = 5 mice per group; two-way ANOVA. (d) Schematic of the ID8-mB7-H3 ovarian cancer model. (e) Summary of immune cells collected from the peritoneal lavage in the ID8 model at week 7 after tumor inoculation. Data are shown as mean ± SD; n = 3 mice in no tumor group and n = 5 mice in ID8 group; unpaired two-tailed multiple t-test. (f, g) Representative image (f) and tumor metastasis counts (g) in the ID8 model at week 11; n = 4 mice in the NT T cell group, n = 5 mice in the CAR-T group, and n = 3 in the CAR-NKT treatment group; ordinary one-way ANOVA. (h) Representative flow cytometry plots illustrating the purity of NKT isolated from wild-type mice, n = 5 mice with similar results. (i) Expansion of CAR-NKT from wild-type mice. Data are shown as mean ± SD; n = 3 mice. (j) Representative flow cytometry plots showing the coculture of CAR-NKT from wild-type mice or Vα14-Jα18 transgenic mice with B16-OVA-hCD19 tumor cells. T cells and NKT cells were cocultured with tumor cells at an E: T ratio of 1:1 for 5 days; n = 3 mice from similar results. (k) Survival curve of the B16-OVA-hCD19 lung metastatic model treated with CAR-T and CAR-NKT obtained from wild type mice (WT) or Vα14-Jα18 transgenic mice (Tg); n = 5 mice in CAR-T group, n = 4 mice in CAR-NKT from WT mice, and n = 5 mice in CAR-NKT from Tg mice; Kaplan-Mayer analysis with log-rank test between CAR-T and CAR-NKT WT or Tg.
Extended Data Fig. 3 Persistence and antitumor effects of CAR-NKT cells and CAR-T cells in the B16-OVA-hCD19 model.
(a) Schematic of the B16-OVA-hCD19 melanoma model: tumor-bearing mice (CD45.1 background) were lymphodepleted with cyclophosphamide (Cy) and co-injected intravenously with CAR-T (generated from CD45.1.2 mice) and CAR-NKT (generated from CD45.2 mice) at 1:1 ratio. (b) Representative flow cytometry plots showing CAR-T (CD45.1.2) and CAR-NKT (CD45.2) in tumor and tumor draining lymph nodes by gating on CD45+ cells. (c) Summary of CAR-T and NKT detected at different time points in the model described in (a). Data are shown as mean ± SD; n = 4 mice each time point except on day 24 lymph node samples which n is 3; unpaired two-tailed multiple t-test. (d, e) Two representative hematoxylin & eosin (HE) staining (d) and immunofluorescence analysis (e) to detect cleaved caspase-3 (CC3) and p-RIP3-dependent cell death in the B16-OVA-hCD19 melanoma model when mice were treated with either CAR-T or CAR-NKT, n = 5 tumor slices with similar results. (f) Summary data of (e). Data are shown as mean ± SD; n = 5 tumors from 5 different mice; ordinary one-way ANOVA.
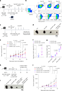
Extended Data Fig. 4 CAR-NKT cells target macrophages.
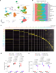
(a) B16-OVA-hCD19 tumor-bearing mice (CD45.1 background) were lymphodepleted with cyclophosphamide (Cy) and co-injected intravenously with the CAR-T (generated from CD45.1.2 mice) and CAR-NKT (generated from CD45.2 mice) at 1:1 ratio. UMAP plots represent the clustering of cells in single RNA sequence data from tumors collected from each group. The number of each group is NT T cells (2485), CAR-T (2367), NT NKT (2929), CAR-NKT (3832). (b) Schematic of the differentiation of bone marrow derived monocytes (BMDM) to M0, M1-like and M2-like macrophages. (c) Representative flow cytometry plots showing the expression of CD80 (M1-like macrophages), and CD206 (M2-like macrophages) upon specific polarization in vitro for 48 hours gating on the F4/80 positive cells; n = 3 mice with similar results. (d) Representative flow cytometry histogram showing the expression of CD1d on M0 (F4/80+CD80−CD206−), M1-like (F4/80+CD80+) and M2-like (F4/80+CD206+) macrophage; n = 3 mice with similar results. (e) Representative flow cytometry plots showing residual macrophages in coculture experiments in which CAR-NKT and CAR-T cells were cocultured with either M0, or M1-like or M2-like macrophages at an E:T ratio of 1:1 for 5 days. All macrophages were loaded with a-GalCer. At day 5, all cells were collected and analyzed by flow cytometry to quantify macrophages (F4/80+ cells), and NKT (CD1d-tetramer+ cells), respectively. Double negative cells in CAR-T cells are CD3+ cells; n = 3 mice with similar results.
Extended Data Fig. 5 CAR-NKT cells decrease tumor-associate macrophages within the tumor microenvironment.
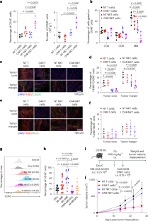
(a) Representative flow cytometry plots showing CD11b+F4/80+ macrophages gating on the CD45+ cells in the B16-OVA-hCD19 model, n = 5 mice with similar results. (b) Summary of CD4, CD8 and macrophages in the spleen and bone marrow in the B16-OVA-hCD19 tumor bearing mice treated with either CAR-NKT or CAR-T, and control non transduced cells, n = 5 mice, p ≥ 0.05, ordinary one-way ANOVA. (c, d) CD45 immune cell percentages and numbers (c) and percentages of CD4, CD8 and macrophages in spleens and tumors (d) of the B16-OVA-hCD19 tumors collected from mice with high tumor burden and treated with either CAR-NKT or CAR-T or control cells. Data are shown as mean ± SD; n = 5 mice each group; ordinary one-way ANOVA. (e-g) Representative images (e) and quantification (f, g) of the immunofluorescence analysis to detect F4/80+CD206+ macrophages and F4/80+iNOS+ macrophages in the B16-OVA-hCD19 tumor model. Scale bars 100 μm. Each sample was evaluated based at least on 5 slices for the tumor margins or tumor cores, and each group included 5 mice. Data are shown as mean ± SD; two-way ANOVA.
Extended Data Fig. 6 M2-like macrophages show higher CD1d expression in vivo and are targeted by CAR-NKT cells.
(a) Representation of the gating strategy of CD4, CD8, CD19, and CD11b-expressing cells in the B16-OVA-hCD19 tumor model. Cell subsets were identified by gating on CD45+ cells. (b, c) Representative (b) and summary (c) of CD1d MFI in cell subsets identified as described in (a). Data are shown as mean ± SD; n = 4 mice; ordinary one-way ANOVA. (d) Gating strategy of M1-like macrophages, M2-like macrophages, DCs, and MDSCs by gating on CD45+ cells in the B16-OVA-hCD19 tumor model is represented. (e) CD1d MFI in cell subsets identified as described in (d). Data are shown as mean ± SD; n = 12 mice; ordinary one-way ANOVA. (f) Representative images of tumors collected at day 35 in the B16-OVA-hCD19 melanoma model in CD1d KO mice treated with CAR-T or CAR-NKT. (g) Body weight of the mice in the tumor model illustrated in (f). Data as mean ± SD of two independent experiments; n = 8 mice per group; p ≥ 0.05; two-way ANOVA. (h, i) Percentages of F4/80+ macrophages in CD11b+ cells (h) and CD206+ macrophages in F4/80+ cells (i) in the B16-OVA-hCD19 tumor-bearing CD1d KO mice treated with either CAR-NKT or CAR-T and control cells; data as mean ± SD; n (NT T) = 6 mice, n (CAR-T) = 4 mice, n (NT NKT) = 6 mice and n (CAR-NKT) = 7 mice; p ≥ 0.05; ordinary one-way ANOVA.
Extended Data Fig. 7 CAR-NKT cells partially control the tumor growth in the B16-hCD19 tumor model.
(a) Schematic of the B16-hCD19 tumor model in which tumor-bearing mice were infused with either CAR-T or CAR-NKT cells after conditioning with cyclophosphamide (Cy). Control non-transduced T cells (NT) and NKT were used as controls. (b-d) Representative images of the tumors collected at day 24 (b), measurement of tumor volumes (c), and body weight (d) of the mice of the model described in (a). Data are shown as the mean ± SD; n = 5 mice per group; two-way ANOVA.
Extended Data Fig. 8 CAR-NKT cells promote DC activation and T cell responses.
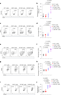
(a-d) Representative (a, c) and summary (b, d) of CD80+CD11c+ and CD103+CD11c+ cells in the lymph nodes gating on CD45+ cells on day 10 after CAR-T or CAR-NKT infusions. Data are shown as the mean ± SD; n = 5 mice; ordinary one-way ANOVA. (e, f) Representative (e) and summary (f) of OVA-specific T cells gating on tumor-infiltrated CD8 T cells in the CD1d KO model. Data are shown as the mean ± SD; n (NT T) =7 mice, n (CAR-T) = 6 mice, n (NT NKT) = 6 mice and n (CAR-NKT) = 7 mice; p ≥ 0.05, ordinary one-way ANOVA.
Extended Data Fig. 9 CAR-NKT cells target the MC38-hCD19 and MC38-mB7-H3 cell lines in vitro.
(a) Representative flow cytometry histogram showing the expression of hCD19 in MC38 cells genetically engineered to express hCD19. Pink histograms illustrate control cells. n = 4 independent experiments with similar results. (b, c) Representative flow cytometry plots (b) and summary (c) showing coculture experiments in which CAR-NKT or CAR-T cells were cultured with MC38-hCD19 tumor cells at an E:T ratio of 1:1 for 5 days. At day 5, all cells were collected and analyzed by flow cytometry to quantify tumor cells (hCD19+). Data are shown as mean ± SD; n = 3 mice; ordinary one-way ANOVA. NT NKT and T cells were used as negative controls. (d) IFN-γ was detected by ELISA in the coculture supernatant of CAR-NKT or CAR-T with MC38-hCD19 of the experiments described in (b) after 24 hrs. Data are shown as mean ± SD; n = 3 mice; ordinary one-way ANOVA. (e) Representative flow cytometry histograms showing the expression of murine B7-H3 in MC38 cells (MC38-mB7-H3) genetically engineered to express mB7-H3. Pink histograms illustrate control cells. n = 4 independent experiment with similar results. (f) Representative flow cytometry plots illustrating the expression of the CAR.B7-H3 in CAR-NKT and CAR-T cells. Pink histograms illustrate control cells; n = 4 mice. (g, h) Representative flow cytometry plots (g) and summary (h) showing coculture experiments in which CAR-NKT or CAR-T were cultured with MC38-mB7H3 tumor cells at an E:T ratio of 1:1 for 5 days. At day 5, all cells were collected and analyzed by flow cytometry to quantify tumor cells (B7-H3+). Data are shown as mean ± SD; n = 3 mice; ordinary one-way ANOVA. NT NKT and T cells were used as negative control. (i) IFN-γ was detected by ELISA in the coculture supernatant of CAR-NKT or CAR-T with MC38-mB7H3 of the experiments described in (g) after 24 hrs. Data are shown as mean ± SD; n = 3 mice; ordinary one-way ANOVA.
Extended Data Fig. 10 CAR-NKT cells promote T cell responses to neoantigens in the BBN996 bladder tumor model.
(a) Representative flow cytometry plots showing the expression of hCD19 on BBN963 cell line. Pink histogram illustrates control cells. n = 4 independent experiments with similar results. (b, c) Representative flow cytometry plots (b) and summary (c) showing coculture of CAR-NKT or CAR-T with BBN963-hCD19 tumor cells. T/NKT cells were cocultured with tumor cells at an E:T ratio of 1:1 for 5 days. On day 5, all cells were collected and analyzed by flow cytometry to quantify tumor cells (hCD19+), n = 3 mice; ordinary one-way ANOVA. (d) IFN-γ was detected by ELISA in the coculture supernatant of CAR-NKT or CAR-T cells with BBN963-hCD19 after 24 hrs. Data are shown as the mean ± SD; n = 3 mice; ordinary one-way ANOVA. (e) Schematic of the BBN963-hCD19 bladder tumor model. (f, g) Representative image of tumor (f), measurement of tumor volume (g) after tumor engraftment and CAR-T or CAR-NKT administration in the model described in (e). Data are shown as the mean ± SD; n = 5 mice per group; two-way ANOVA. (h) Survival curve of the BBN963-hCD19 model described in (e); n = 5 mice per group; Kaplan-Mayer analysis with log-rank test. (i, j) Summary of BBN963 neoantigen specific T cells (h) and NK cells (i) in the tumor model described in (e); ordinary one-way ANOVA.
Supplementary information
Source data
Source Data Fig. 1 (download XLSX )
Statistical source data.
Source Data Fig. 2 (download XLSX )
Statistical source data.
Source Data Fig. 3 (download XLSX )
Statistical source data.
Source Data Fig. 4 (download XLSX )
Statistical source data.
Source Data Fig. 5 (download XLSX )
Statistical source data.
Source Data Fig. 6 (download XLSX )
Statistical source data.
Source Data Fig. 7 (download XLSX )
Statistical source data.
Source Data Extended Data Fig. 1 (download XLSX )
Statistical source data.
Source Data Extended Data Fig. 2 (download XLSX )
Statistical source data.
Source Data Extended Data Fig. 3 (download XLSX )
Statistical source data.
Source Data Extended Data Fig. 5 (download XLSX )
Statistical source data.
Source Data Extended Data Fig. 6 (download XLSX )
Statistical source data.
Source Data Extended Data Fig. 7 (download XLSX )
Statistical source data.
Source Data Extended Data Fig. 8 (download XLSX )
Statistical source data.
Source Data Extended Data Fig. 9 (download XLSX )
Statistical source data.
Source Data Extended Data Fig. 10 (download XLSX )
Statistical source data.
Rights and permissions
Springer Nature or its licensor (e.g. a society or other partner) holds exclusive rights to this article under a publishing agreement with the author(s) or other rightsholder(s); author self-archiving of the accepted manuscript version of this article is solely governed by the terms of such publishing agreement and applicable law.
About this article
Cite this article
Zhou, X., Wang, Y., Dou, Z. et al. CAR-redirected natural killer T cells demonstrate superior antitumor activity to CAR-T cells through multimodal CD1d-dependent mechanisms. Nat Cancer 5, 1607–1621 (2024). https://doi.org/10.1038/s43018-024-00830-0
Received:
Accepted:
Published:
Version of record:
Issue date:
DOI: https://doi.org/10.1038/s43018-024-00830-0
This article is cited by
-
CAR-engineered cell therapies: current understandings and future perspectives
Molecular Biomedicine (2026)
-
Zerumbone mediated CD1d inhibition suppresses epithelial to mesenchymal transition in triple negative breast cancer
Discover Oncology (2026)
-
Loss of ARID1A expression is associated with worse survival and reduced tumor infiltrating lymphocytes in advanced clear cell renal cell carcinoma
Clinical and Translational Oncology (2026)
-
Highlighting recent achievements to advance more effective cancer immunotherapy
Journal of Experimental & Clinical Cancer Research (2025)
-
Recent advances in universal chimeric antigen receptor T cell therapy
Journal of Hematology & Oncology (2025)


