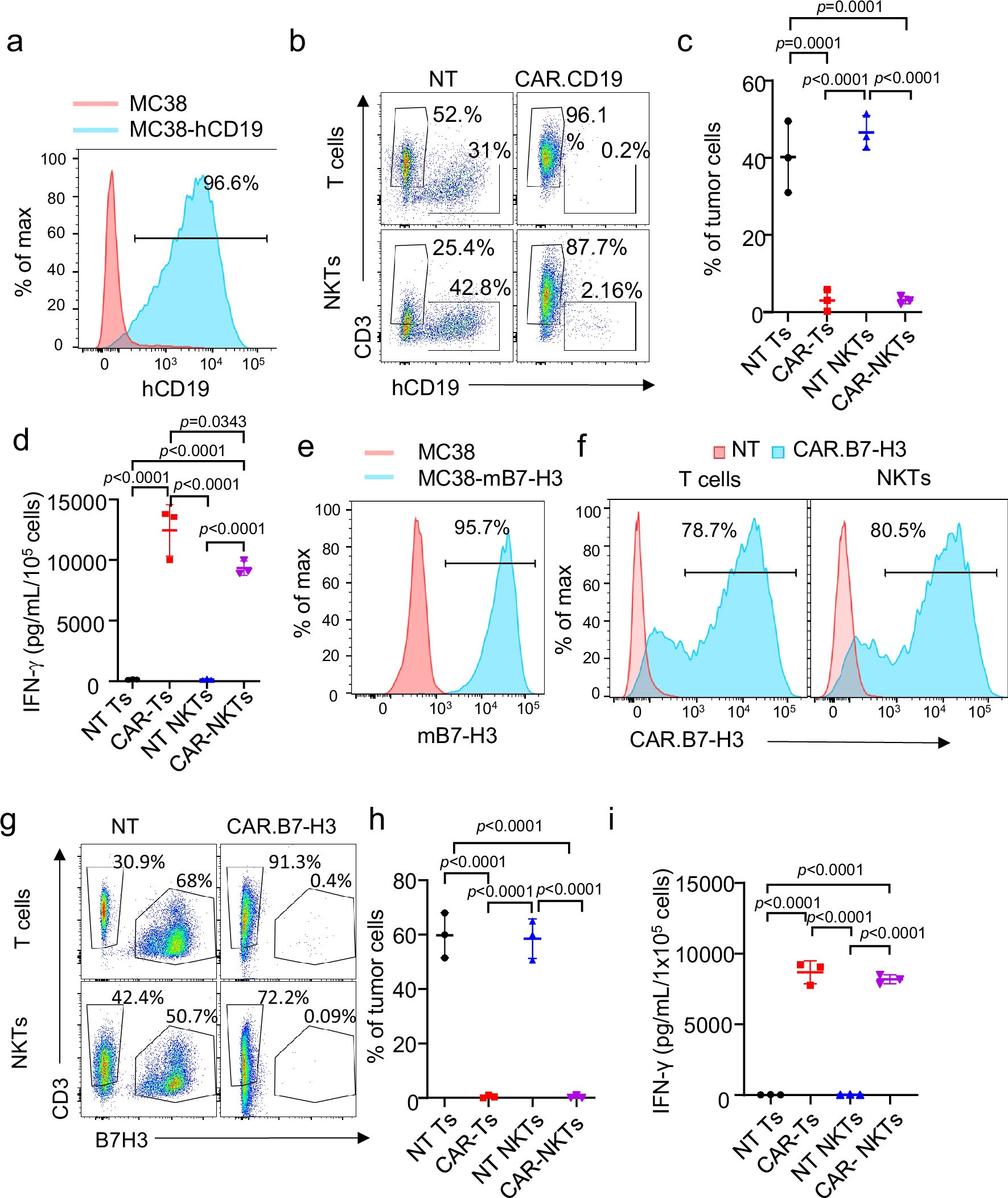
Extended Data Fig. 9: CAR-NKT cells target the MC38-hCD19 and MC38-mB7-H3 cell lines in vitro.

(a) Representative flow cytometry histogram showing the expression of hCD19 in MC38 cells genetically engineered to express hCD19. Pink histograms illustrate control cells. n = 4 independent experiments with similar results. (b, c) Representative flow cytometry plots (b) and summary (c) showing coculture experiments in which CAR-NKT or CAR-T cells were cultured with MC38-hCD19 tumor cells at an E:T ratio of 1:1 for 5 days. At day 5, all cells were collected and analyzed by flow cytometry to quantify tumor cells (hCD19+). Data are shown as mean ± SD; n = 3 mice; ordinary one-way ANOVA. NT NKT and T cells were used as negative controls. (d) IFN-γ was detected by ELISA in the coculture supernatant of CAR-NKT or CAR-T with MC38-hCD19 of the experiments described in (b) after 24 hrs. Data are shown as mean ± SD; n = 3 mice; ordinary one-way ANOVA. (e) Representative flow cytometry histograms showing the expression of murine B7-H3 in MC38 cells (MC38-mB7-H3) genetically engineered to express mB7-H3. Pink histograms illustrate control cells. n = 4 independent experiment with similar results. (f) Representative flow cytometry plots illustrating the expression of the CAR.B7-H3 in CAR-NKT and CAR-T cells. Pink histograms illustrate control cells; n = 4 mice. (g, h) Representative flow cytometry plots (g) and summary (h) showing coculture experiments in which CAR-NKT or CAR-T were cultured with MC38-mB7H3 tumor cells at an E:T ratio of 1:1 for 5 days. At day 5, all cells were collected and analyzed by flow cytometry to quantify tumor cells (B7-H3+). Data are shown as mean ± SD; n = 3 mice; ordinary one-way ANOVA. NT NKT and T cells were used as negative control. (i) IFN-γ was detected by ELISA in the coculture supernatant of CAR-NKT or CAR-T with MC38-mB7H3 of the experiments described in (g) after 24 hrs. Data are shown as mean ± SD; n = 3 mice; ordinary one-way ANOVA.