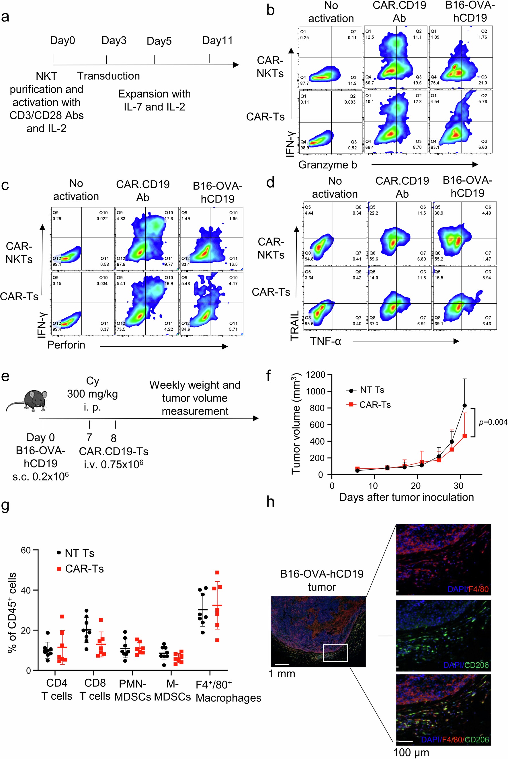
Extended Data Fig. 1: B16 tumor model in vitro and in vivo.

(a) Schematic representation of the protocol used to purify, activate, transduce, and expand murine NKTs isolated from the spleen of Vα14-Jα18 transgenic mice. (b-d) Representative flow cytometry plots showing the expression of IFN-γ and granzyme-b (b), IFN-γ and perforin (c), and TRAIL and TNF-α (d) in CAR-NKT and CAR-T when these cells were activated with the CAR.CD19 specific Ab or B16-OVA-hCD19 cells; n = 3 mice. (e) Schematic of the B16-OVA-hCD19 melanoma model in which tumor-bearing mice were lymphodepleted with cyclophosphamide (Cy) and then treated with control NT T cells or CAR.CD19 T cells intravenously (i.v.). (f) Measurement of the tumor volume over time in the model described in (e). Data are shown as mean ± SD of n = 8 mice per group, pooled from 2 independent experiments; unpaired t-test with Mann-Whitney correction. (g) Summary of the immune infiltration of the B16-OVA-hCD19 tumors at the time of euthanasia at day 32 in mice treated with either NT or CAR-T. Tumors were disaggregated to generate single cell suspension and analyzed by flow cytometry gating on CD45+ cells. PMN-MDSCs were identified as CD11b+Ly6G+Ly6Clow, M-MDSCs as CD11b+Ly6G−Ly6Chigh, and macrophages as CD11b+F4/80+ cells. Data are shown as mean ± SD; n = 7 mice in NT T cell group and n = 8 mice in CAR-T group; p ≥ 0.05; unpaired two-tailed multiple t-test. (h) Representative immunofluorescence staining of the B16-OVA-hCD19 tumor collected at day 32 showing the presence of F4/80+CD206+ macrophages at the tumor margin indicated in the box; DAPI indicates the nucleus staining; scale bars 1 mm (left) and 100 μm (right); n = 6 tumor slices from 6 mice.