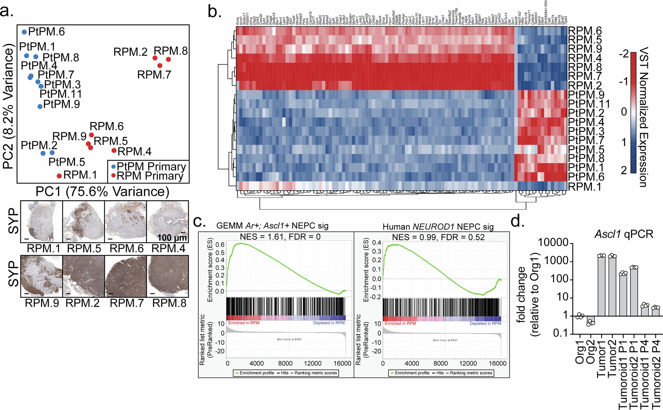
Extended Data Fig. 4: Bulk gene expression profiling of mouse tumors highlights the requirement for Rb1 loss and the TME to induce and maintain NEPC fate.
From: The neuroendocrine transition in prostate cancer is dynamic and dependent on ASCL1

a. (Top) Principal component analysis of bulk RNA-seq data isolated from RPM or PtPM OT tumors. (Bottom) SYP immunohistochemical stains from the RPM tumors ordered by increasing percentage of SYP+ cells/tumor. RPM, n = 8 and PtPM, n = 10 tumors. Data related to Fig. 2a–d. b. Unsupervised hierarchical clustering of variant stabilized transcript normalized expression of the top 100 differentially expressed genes (columns) within tumors (rows). Data related Fig. 2c. c. GSEA enrichment plots of established expression signatures of (top) a GEMM of AR and Ascl1-co-expressing NEPC harboring conditional deletion of Pten, Rb1, and Trp53 (PtRP), and (right) histologically verified human NEPC expressing NEUROD1 within RPM primary tumors. FDR and NES indicated in the figure. Analysis derived from the transcriptional profiles of RPM tumors (n = 8) relative to PtPM tumors (n = 10). Data related to samples used in Fig. 2c, d. d. Quantitative PCR of Ascl1 transcripts across n = 2 RPM organoids (org), tumors, and n = 2 tumor-derived organoids (tumoroids) at passage 1 (P1) or passage 4 (P4) post isolation. Each data point indicates technical quadruplicate values and bars represent mean and s.d. Data representative of n = 2 independent experiments with similar results.