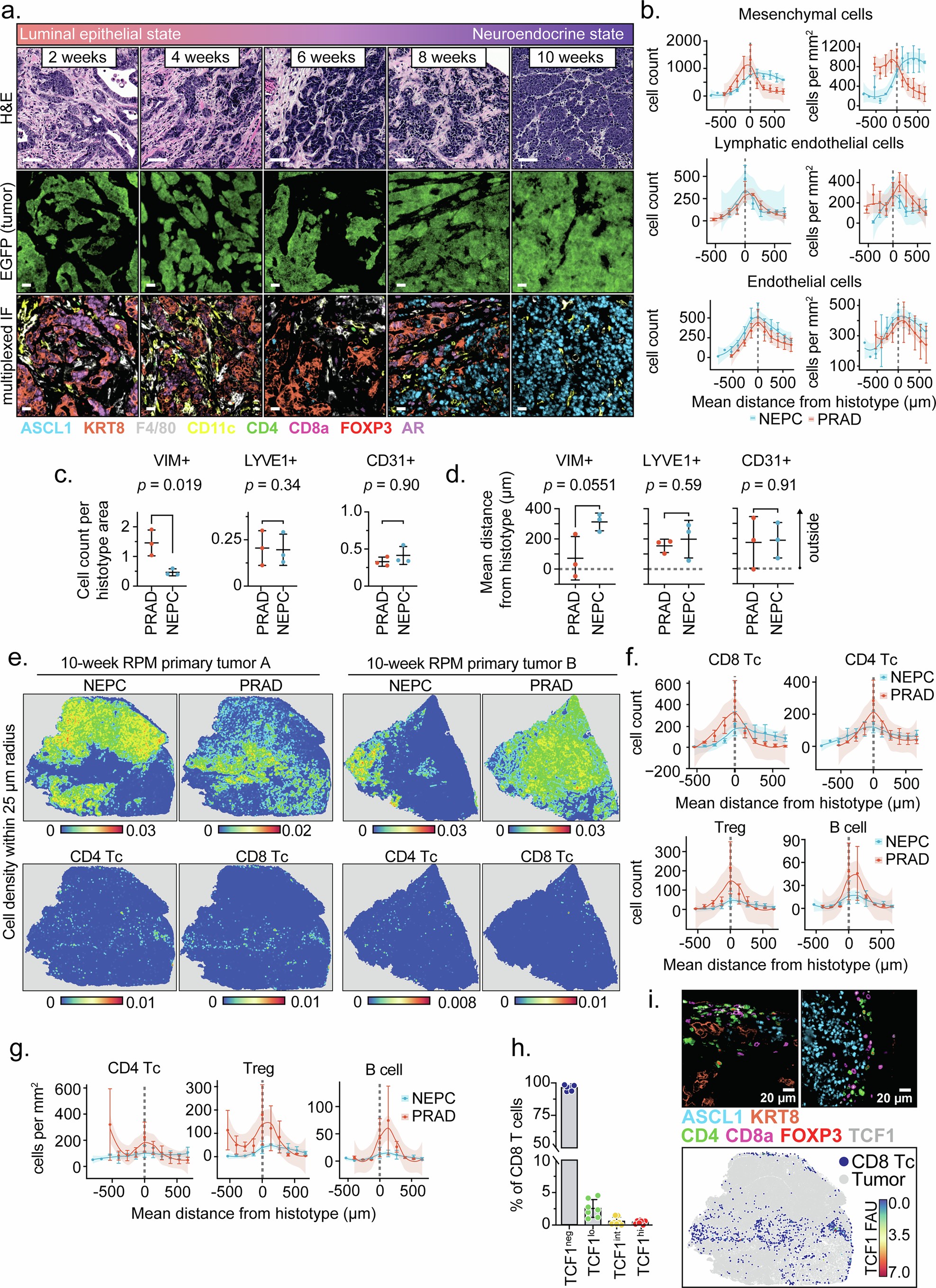
Extended Data Fig. 5: RPM tumors dynamically transition into NEPC and establish strong T cell exclusion.
From: The neuroendocrine transition in prostate cancer is dynamic and dependent on ASCL1

a. Representative (top) H&E, (middle) EGFP, and mIF (bottom) of RPM tumors isolated at the indicated time points. EGFP and mIF images are matched sections. Data representative of n = 3 tumors stained by COMET. Scale bar for all images indicates 20 μm. Pseudo-coloring listed within the figure panel. b. Cell number of each indicated stromal and vascular cell types within each binned distance outside or inside the defined interface region (NEPC or PRAD). c. Frequency distribution of each indicated stromal and vascular cell types within each binned distance outside or inside the defined interface region (NEPC or PRAD). d. Dot plot depicting mean cell density outside or inside NEPC or PRAD tumor regions for the indicated non-immune stromal cell types. VIM+, mesenchymal cells: LYVE1+, lymphatic endothelial cells; CD31+, endothelial cells. Statistics for panels c-d derived from two-sided Student's t-test. e. Spatial cell type density (cell density within 25 μm radius) for the indicated tumor cell types and lymphocytes across 10-week RPM tumors (n = 2). Data representative of n = 3 RPM tumors with similar results. Heatmap represents average cell density (cell number/μm2). f. Mean lymphocyte cell count relative to nearest PRAD or NEPC boundary. g. Data as in panel f but normalized to the binned tumor area. h. Percentage of TCF1-negative (neg), intermediate (int), or high (hi) CD8 T cells within RPM tumors. Data points represent the mean number of indicated CD8 T cells across TCF1 expression groups and error bars denote standard deviation. i. (Top) Representative mIF stains from RPM 10-week tumors of the indicated lymphocyte markers. (Bottom) Segmented FoV where each dot represents a CD8 T cell coordinates within a 10-week RPM tumor section. Each dot is color coded based on predetermined thresholds for TCF1 expression, FAU = fluorescence arbitrary units. Data related to panel h. Dotted line in panels b, d, f-g represents the boundary of the histotype to a different histotype or the edge of a tumor. Positive values indicate cells found outside the histotype boundary; negative values indicate cells found inside the histotype boundary. Data and images in panels h-i derived from n = 7 tumors. Data in panels b-d, f-g derived from n = 3 tumors. Error bars denote mean and s.e.m. in panels b, f, and g and mean and s.d. in panels c-d, h. Dotted line in panels b, d, f-g indicate the boundary of a PRAD or NEPC tumor region. Smoothened data curves in panels b, f, and g fit by Loess method.