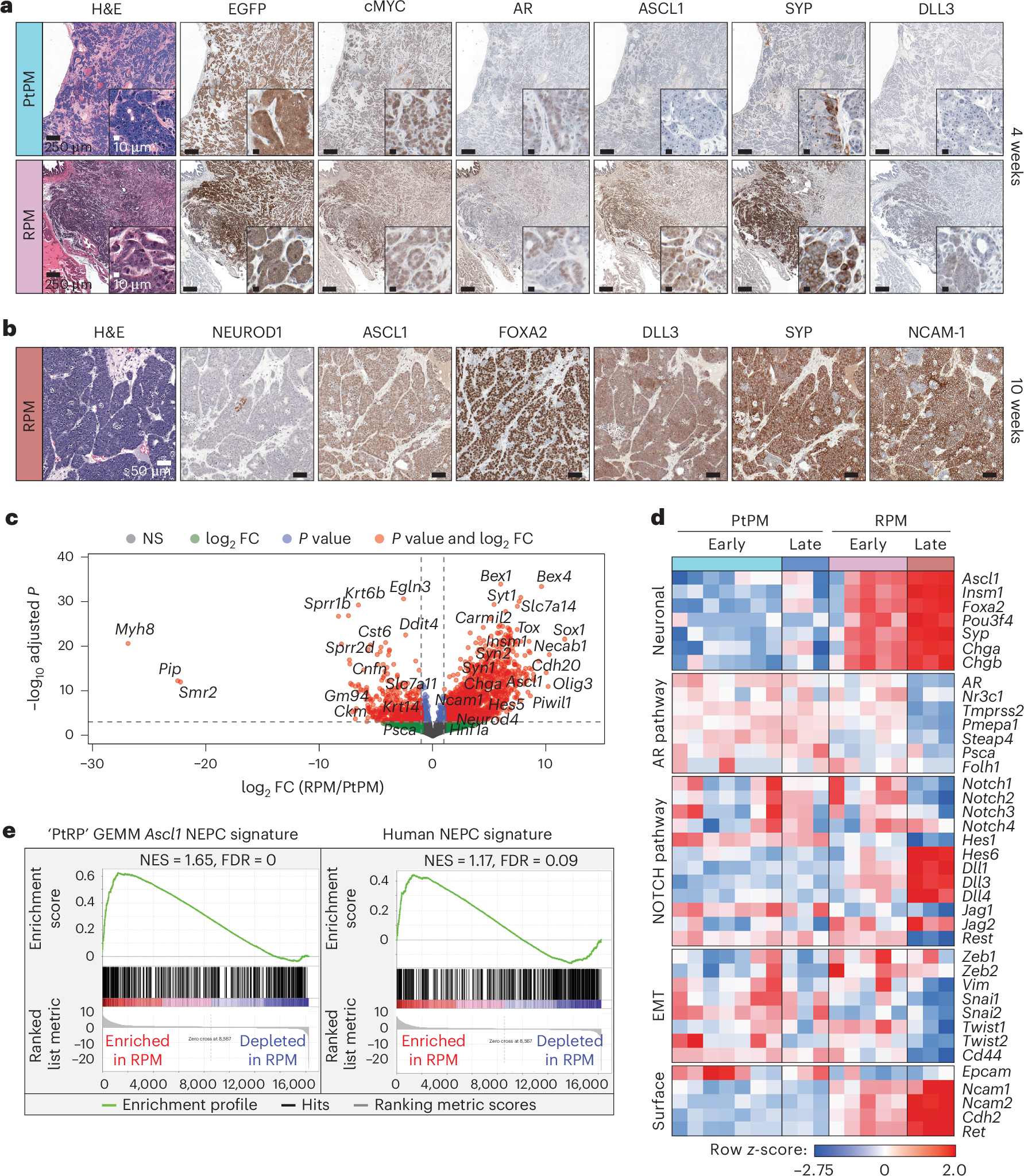
Fig. 2: Molecular characterization of PtPM and RPM primary prostate tumor transplants demonstrates emergence of neuroendocrine carcinoma marker expression.
From: The neuroendocrine transition in prostate cancer is dynamic and dependent on ASCL1

a, Representative histological analysis of PtPM (top) and RPM (bottom) tumors isolated at 4 weeks after transplantation. Serial sections depict immunohistochemical staining of the indicated markers. Data are representative of n = 22 tumors. b, Representative histological analysis of RPM tumors isolated at 10 weeks after transplantation. Serial sections depict immunohistochemical staining of the indicated markers. Data are representative of n = 25 tumors. c, Volcano plot depiction of the log2 fold change in RNA expression of primary (OT) RPM tumors relative to primary (OT) PtPM tumors. Genes that meet or surpass the indicated thresholds of significance (two-sided Wald test with Benjamini–Hochberg multiple comparisons correction) and FC in expression are color coded as depicted in the figure legend. Data are derived from the comparison of PtPM (n = 10) and RPM (n = 8) tumors. d, Heatmap depicting the z-score normalized differential expression of select genes in PtPM versus RPM tumors. Time points of isolation are color coded in the figure as they are in a. Genes are grouped by the listed class or pathway. Early PtPM, 4 weeks; early RPM, ≤6 weeks. Late PtPM, 5 weeks; late RPM, 10 weeks. Data are related to samples used in c. e, Enrichment plots (GSEA) of established expression signatures of a GEMM of NEPC harboring conditional deletion of Pten, Rb1 and Trp53 (PtRP) (left) and histologically verified human NEPC within RPM primary tumors (right). FDR and normalized enrichment score (NES) are indicated in the figure. Analysis derived from the transcriptional profiles of multiple independent RPM tumors (n = 8) relative to PtPM tumors (n = 10). Data are related to samples used in d. All scale bars are noted in each panel and are of equivalent magnification across each marker. NS, not significant; FC, fold change.