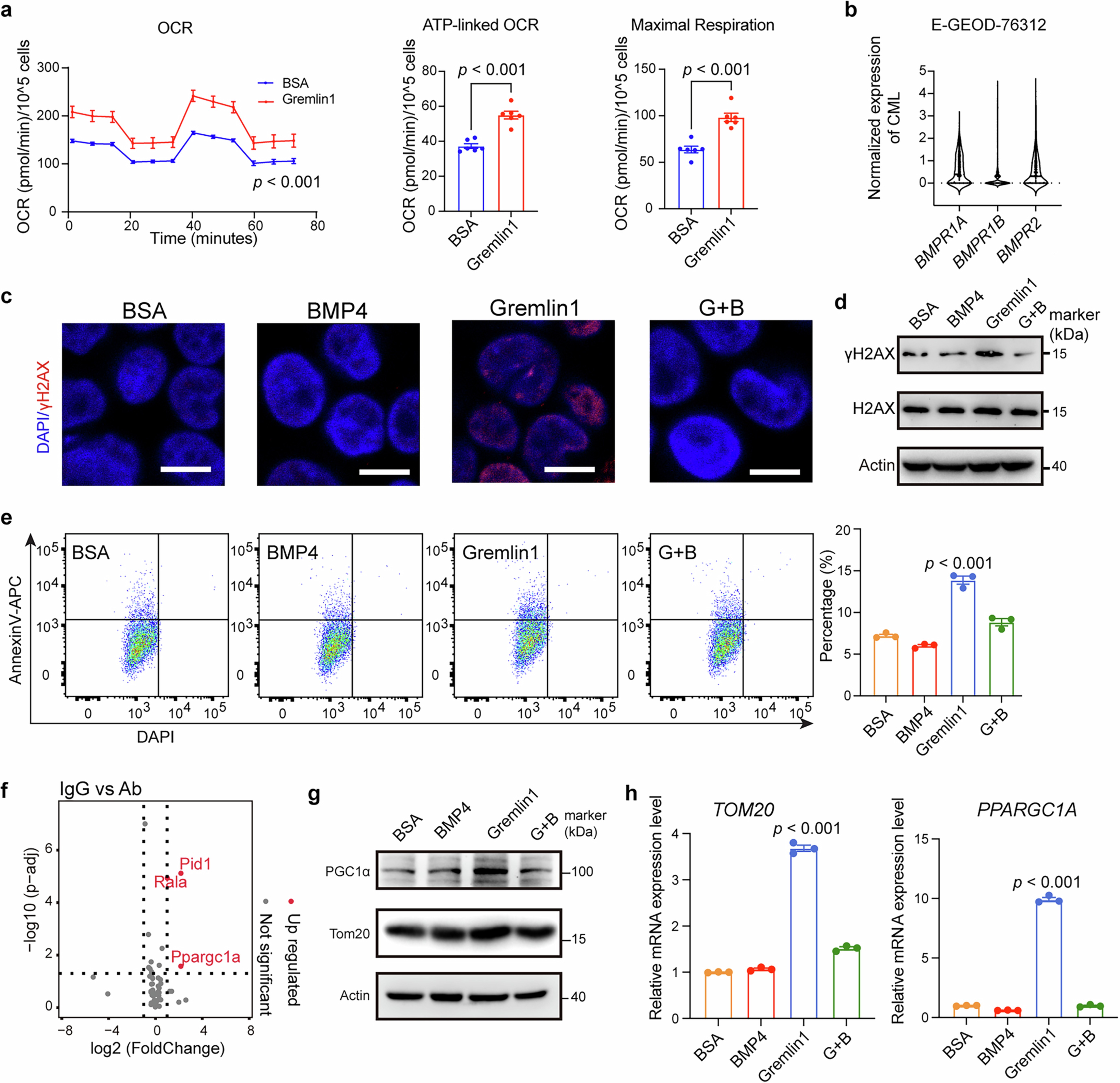
Extended Data Fig. 9: Gremlin 1 promotes apoptosis in CML cells via inhibiting the BMP signaling pathway.

a. Respirometry output in TF1-BA cell line (left). Two-sided one-way ANOVA was used for the statistical analysis. ATP-linked OCR and maximal respiration in control or Gremlin1-treated cells are presented in the right (n = 6 independently treated biological replicates). Two-sided unpaired Student’s t-test was used for the statistical analysis. b. scRNA-seq (E-GEOD-76312) suggests that BMP receptors are expressed in the CML cells. c. Immunofluorescent of γH2AX (red) in TF1-BA cells treated with BSA, BMP4, Gremlin1, or Gremlin1 + BMP4. Scale bars = 10 μm. The immunostaining experiment was repeated at least 3 times with similar results. d. Immunoblotting of H2AX and γH2AX in TF1-BA cells treated with BSA, Gremlin1, BMP4 or Gremlin1 + BMP4. e. FACS profiles of apoptosis in TF1-BA cells treated with BSA, Gremlin1, BMP4, or Gremlin1 + BMP4 (n = 3 independently treated biological replicates). f. Differential expression of mitochondrial related genes in RNA-seq of LSKs from IgG and Ab group. g,h. Immunoblotting (g) and qRT-PCR (h) (n = 3 independently treated biological replicates) of PGC1-α (PPARGC1A) and TOM20 (TOM20) in TF1-BA cells treated with BSA, Gremlin1, BMP4 or Gremlin1 + BMP4. Statistical analysis was performed using two-sided one-way ANOVA (e,h). The immunostaining experiment was repeated at least 3 times with similar results. Error bars represent mean ± s.e.m.