Abstract
The spleen plays a critical role in the pathogenesis of leukemia. However, our understanding of the splenic niche is very limited. Herein, we report that induced expression of the secreted protein Gremlin 1 in a mouse model restrains chronic myeloid leukemia (CML) progression and synergizes with tyrosine kinase inhibitor treatment, whereas blockade of Gremlin 1 promotes CML development. Intriguingly, the effect of Gremlin 1 is most evident in the spleen but not in the bone marrow. Gremlin 1 induces apoptosis of leukemic stem cells via antagonizing the BMP pathway. Single-cell RNA sequencing and experimental validation together show that Gremlin 1 marks a unique stromal cell population in the spleens of both mice and humans. Genetic ablation of Gremlin 1+ cells leads to accelerated CML progression. Collectively, Gremlin 1 and Gremlin 1+ cells are key defensive niche components in the spleen that limit CML progression, revealing an unprecedented mechanism for the body to fight off leukemia.
This is a preview of subscription content, access via your institution
Access options
Access Nature and 54 other Nature Portfolio journals
Get Nature+, our best-value online-access subscription
$32.99 / 30 days
cancel any time
Subscribe to this journal
Receive 12 digital issues and online access to articles
$119.00 per year
only $9.92 per issue
Buy this article
- Purchase on SpringerLink
- Instant access to the full article PDF.
USD 39.95
Prices may be subject to local taxes which are calculated during checkout







Similar content being viewed by others
Data availability
RNA-seq and scRNA-seq data generated in this paper have been uploaded in the National Omics Data Encyclopedia under accession number OEP003642. scRNA-seq data from mouse splenic stromal cells can be obtained from Gene Expression Omnibus under accession number GSE167002 and EMBL’s European Bioinformatics Institute (EMBL-EBI) under accession number E-MTAB-7703. scRNA-seq data from individuals with CML were acquired from EMBL-EBI under accession number E-GEOD-76312. All custom R scripts associated with this paper are deposited in a publicly available repository (https://gitee.com/ginwang/cml). Source data are provided with this paper. All other data supporting the findings of this study are available from the corresponding author on reasonable request
Code availability
The data analysis for this study was performed using published software packages. All of the data in this study are available upon reasonable request. No new code was involved in this study.
References
Sawyers, C. L. Chronic myeloid leukemia. N. Engl. J. Med. 340, 1330–1340 (1999).
Holyoake, T. L. & Vetrie, D. The chronic myeloid leukemia stem cell: stemming the tide of persistence. Blood 129, 1595–1606 (2017).
Houshmand, M. et al. Chronic myeloid leukemia stem cells. Leukemia 33, 1543–1556 (2019).
Duarte, D., Hawkins, E. D. & Lo Celso, C. The interplay of leukemia cells and the bone marrow microenvironment. Blood 131, 1507–1511 (2018).
Medyouf, Hind The microenvironment in human myeloid malignancies: emerging concepts and therapeutic implications. Blood 129, 1617–1626 (2017).
Schepers, K., Campbell, T. B. & Passegué, E. Normal and leukemic stem cell niches: insights and therapeutic opportunities. Cell Stem Cell 16, 254–267 (2015).
Zhang, B. et al. Altered microenvironmental regulation of leukemic and normal stem cells in chronic myelogenous leukemia. Cancer Cell 21, 577–592 (2012).
Agarwal, P. et al. Mesenchymal niche-specific expression of CXCL12 controls quiescence of treatment-resistant leukemia stem cells. Cell Stem Cell 24, 769–784 (2019).
Laperrousaz, B. et al. Primitive CML cell expansion relies on abnormal levels of BMPs provided by the niche and on BMPRIb overexpression. Blood 122, 3767–3777 (2013).
Zhang, B. et al. Bone marrow niche trafficking of miR-126 controls the self-renewal of leukemia stem cells in chronic myelogenous leukemia. Nat. Med. 24, 450–462 (2018).
Faderl, S. et al. The biology of chronic myeloid leukemia. N. Engl. J. Med. 341, 164–172 (1999).
McKenzie, C. V., Colonne, C. K., Yeo, J. H. & Fraser, S. T. Splenomegaly: pathophysiological bases and therapeutic options. Int. J. Biochem. Cell Biol. 94, 40–43 (2018).
Jabbour, E. & Kantarjian, H. Chronic myeloid leukemia: 2018 update on diagnosis, therapy and monitoring. Am. J. Hematol. 93, 442–459 (2018).
Mesa, R. A., Elliott, M. A. & Tefferi, A. Splenectomy in chronic myeloid leukemia and myelofibrosis with myeloid metaplasia. Blood Rev. 14, 121–129 (2000).
Schemionek, M. et al. Leukemic spleen cells are more potent than bone marrow-derived cells in a transgenic mouse model of CML. Leukemia 26, 1030–1037 (2012).
Dutta, P. et al. Macrophages retain hematopoietic stem cells in the spleen via VCAM-1. J. Exp. Med. 212, 497–512 (2015).
Inra, C. N. et al. A perisinusoidal niche for extramedullary haematopoiesis in the spleen. Nature 527, 466–471 (2015).
Khokha, M. K., Hsu, D., Brunet, L. J., Dionne, M. S. & Harland, R. M. Gremlin is the BMP antagonist required for maintenance of SHH and FGF signals during limb patterning. Nat. Genet. 34, 303–307 (2003).
Davis, H. et al. Aberrant epithelial GREM1 expression initiates colonic tumorigenesis from cells outside the stem cell niche. Nat. Med. 21, 62–70 (2015).
Yan, K. et al. Glioma cancer stem cells secrete Gremlin1 to promote their maintenance within the tumor hierarchy. Genes Dev. 28, 1085–1100 (2014).
Cheng, C. et al. Gremlin1 is a therapeutically targetable FGFR1 ligand that regulates lineage plasticity and castration resistance in prostate cancer. Nat. Cancer 3, 565–580 (2022).
Worthley, D. L. et al. Gremlin 1 identifies a skeletal stem cell with bone, cartilage, and reticular stromal potential. Cell 160, 269–284 (2015).
Kapoor, V. N. et al. Gremlin 1+ fibroblastic niche maintains dendritic cell homeostasis in lymphoid tissues. Nat. Immunol. 22, 571–585 (2021).
Koschmieder, S. et al. Inducible chronic phase of myeloid leukemia with expansion of hematopoietic stem cells in a transgenic model of BCR–ABL leukemogenesis. Blood 105, 324–334 (2005).
Ren, J. et al. Cancer-associated fibroblast-derived Gremlin 1 promotes breast cancer progression. Breast Cancer Res. 21, 109 (2019).
Chang, S. H. et al. Excessive mechanical loading promotes osteoarthritis through the Gremlin-1–NF-κB pathway. Nat. Commun. 10, 1442 (2019).
Schmidt, S. F. et al. Acute TNF-induced repression of cell identity genes is mediated by NFκB-directed redistribution of cofactors from super-enhancers. Genome Res. 25, 1281–1294 (2015).
Schemionek, M. et al. BCR–ABL enhances differentiation of long-term repopulating hematopoietic stem cells. Blood 115, 3185–3195 (2010).
Bührer, E. D. et al. Splenic red pulp macrophages provide a niche for CML stem cells and induce therapy resistance. Leukemia 36, 2634–2646 (2022).
Alexandre, Y. O. et al. A diverse fibroblastic stromal cell landscape in the spleen directs tissue homeostasis and immunity. Sci. Immunol. 7, eabj0641 (2022).
Cheng, H.-W. et al. Origin and differentiation trajectories of fibroblastic reticular cells in the splenic white pulp. Nat. Commun. 10, 1739 (2019).
Oda, A. et al. Niche-induced extramedullary hematopoiesis in the spleen is regulated by the transcription factor Tlx1. Sci Rep. 8, 8308 (2018).
Bolton-Gillespie, E. et al. Genomic instability may originate from imatinib-refractory chronic myeloid leukemia stem cells. Blood 121, 4175–4183 (2013).
Viale, A. et al. Cell-cycle restriction limits DNA damage and maintains self-renewal of leukaemia stem cells. Nature 457, 51–56 (2009).
Hsu, D. R., Economides, A. N., Wang, X., Eimon, P. M. & Harland, R. M. The Xenopus dorsalizing factor Gremlin identifies a novel family of secreted proteins that antagonize BMP activities. Mol. Cell 1, 673–683 (1998).
Giustacchini, A. et al. Single-cell transcriptomics uncovers distinct molecular signatures of stem cells in chronic myeloid leukemia. Nat. Med. 23, 692–702 (2017).
Jeanpierre, S. et al. The quiescent fraction of chronic myeloid leukemic stem cells depends on BMPR1B, STAT3 and BMP4-niche signals to persist in patients in remission. Haematologica 106, 111–122 (2020).
Grockowiak, E. et al. Immature CML cells implement a BMP autocrine loop to escape TKI treatment. Blood 130, 2860–2871 (2017).
Mallampati, S. et al. Tyrosine kinase inhibitors induce mesenchymal stem cell-mediated resistance in BCR–ABL+ acute lymphoblastic leukemia. Blood 125, 2968–2973 (2015).
Song, J. et al. Intra‐heterogeneity in transcription and chemoresistant property of leukemia‐initiating cells in murine Setd2–/– acute myeloid leukemia. Cancer Commun. 41, 867–888 (2021).
Bukh, H. & With, T. K. Splenectomy in chronic non-leukemic myeloid splenomegaly with a report of osteosclerosis. Acta Chir. Scand. 92, 507–532 (1945).
Richard, C. et al. Splenectomy for poor graft function after allogeneic bone marrow transplantation in patients with chronic myeloid leukemia. Leukemia 10, 1615–1618 (1996).
Wolf, D. J. Splenectomy in chronic myeloid leukemia. Ann. Intern. Med. 89, 684–689 (1978).
Li, M. et al. Loss of bone morphogenetic protein receptor 2 is associated with abnormal DNA repair in pulmonary arterial hypertension. Am. J. Respir. Cell Mol. Biol. 50, 1118–1128 (2014).
Soon, E. et al. Bone morphogenetic protein receptor type II deficiency and increased inflammatory cytokine production. A gateway to pulmonary arterial hypertension. Am. J. Respir. Crit. Care Med. 192, 859–872 (2015).
Lan, L. et al. GREM1 is required to maintain cellular heterogeneity in pancreatic cancer. Nature 607, 163–168 (2022).
Koppens, M. A. J. et al. Bone morphogenetic protein pathway antagonism by Grem1 regulates epithelial cell fate in intestinal regeneration. Gastroenterology 161, 239–254 (2021).
Quante, M. et al. Bone marrow-derived myofibroblasts contribute to the mesenchymal stem cell niche and promote tumor growth. Cancer Cell 19, 257–272 (2011).
Sheng, Y. et al. Downregulation of the histone methyltransferase SETD2 promotes imatinib resistance in chronic myeloid leukaemia cells. Cell Prolif. 52, e12611 (2019).
Zhu, H. H. et al. Kit–Shp2–Kit signaling acts to maintain a functional hematopoietic stem and progenitor cell pool. Blood 117, 5350–5361 (2011).
Subramanian, A. et al. Gene set enrichment analysis: a knowledge-based approach for interpreting genome-wide expression profiles. Proc. Natl Acad. Sci. USA 102, 15545–15550 (2005).
Acknowledgements
The study was supported by funds from the National Natural Science Foundation of China (U23A20454, NSFC82372873 and NSFC82200170), Shanghai Pilot Program for Basic Research-Shanghai Jiao Tong University (21TQ1400225), the Shanghai Municipal Education Commission-Gaofeng Clinical Medicine Grant Support (20181706), Shanghai Science and Technology Commission (20JC1410100), the Innovative research team of high-level local universities in Shanghai, 111 project (B21024) and Central University Outstanding Youth Team Cultivation Program. We thank the facility staff from the National Center for Protein Science Shanghai for their assistance in flow cytometry, and we are grateful to Y. Wang for FACS sorting.
Author information
Authors and Affiliations
Contributions
H.H.Z. conceived the study. J.W. and P.X. performed the experiments. C.C., Z.J., Y.L., G.D., J.M., K.Z., H.Z., D.W., Y.H., N.J., K.L., X.C., X.X., Y.S., N.W., Y.Z., L.X. and J.Y. provided support for animal experiments. S.Z., J.Z., X.G., S.F., X.W., S.D. and F.C. conducted pathological evaluations and discussion of clinical diagnosis. J.H., L.S., R.C., D.L. and M.Z. collected specimens. W.‐Q.G. and P.Z. participated in paper writing, discussion and editing. H.H.Z., J.W. and P.X. interpreted the data and wrote the paper.
Corresponding author
Ethics declarations
Competing interests
The authors declare no competing interests.
Peer review
Peer review information
Nature Cancer thanks Vignir Helgason and the other, anonymous, reviewer(s) for their contribution to the peer review of this work.
Additional information
Publisher’s note Springer Nature remains neutral with regard to jurisdictional claims in published maps and institutional affiliations.
Extended data
Extended Data Fig. 1 Grem1 is dynamically expressed in the spleen during CML progression and is positively regulated by the IL-1β/NFκB signaling pathway.
a. Schematic diagram of the experimental design. SCLtTA/BCR-ABL mice were kept with doxycycline (DOX) (20 mg ml-1) in drinking water. w, week. b. Representative image of SCLtTA/BCR-ABL mice spleen at indicated time-points. c-d. Wrights-Giemsa staining (c) and FACS profiles (d) of CML mice PB. Scale bars = 50 μm. e. qRT-PCR of Grem1 in the BM, spleen and liver from CML mice (n = 3 mice per group). Two-sided two-way ANOVA were used for the statistical analysis. f,g. Immunoblotting of CML mice Gremlin 1 in BM, spleen, liver at 2 weeks (f) and in spleen at indicated time-points (g). h. Strategy for the generation of Grem1-GFP reporter mouse strain. i. GFP reporter expression in the Grem1-GFP; SCLtTA/BCR-ABL mouse spleen (n = 3 mice). j. Median fluorescence intensity (MFI) of GFP in Lin- cells from Grem1-GFP; SCLtTA/BCR-ABL mice spleen (n = 3 mice per group). k. qRT-PCR of Grem1 on Grem1-GFP; SCLtTA/BCR-ABL mice spleen Lin-GFP+ cells (n = 3 mice per group). l. Vennplot (upper) and heatmap (lower) of differentially expressed genes in RNA-seq of CML mice spleen. m. qRT-PCR of Il1b on CML mice spleen (n = 3 mice per group). n. Analysis of ChIP-seq (GSE64233) shows an enrichment of p65 peaks in the GREM1 promoter. o-p. Immunoblotting (o) and qRT-PCR (p) of NFκB signaling and GREM1 on IL-1β stimulated primary spleen stromal cells. q. IL-1β stimulates the activity of GREM1 promoter-driven luciferase, which can be abrogated by mutations in p65-binding motif (n = 3 independently treated biological replicates). Two-sided unpaired Student’s t-test was used for the statistical analysis. Error bars represent mean ± s.e.m. The immunostaining experiment was repeated at least 3 times with similar results. Numbers in FACS plots represent the mean percentage of indicated population ± s.e.m.
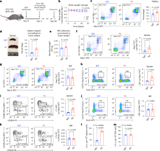
Extended Data Fig. 2 Anti-Gremlin1 antibody exerts minimal effects on CML cells in the BM of SCLtTA/BCR-ABL mice.
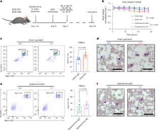
a. Schematics of the experimental design. DOX was withdrawn from the drinking water of SCLtTA/BCR-ABL mice to induce CML. Control IgG or anti-Gremlin1 antibody was intraperitoneally administered to the mice 3 days later. On day 32, BM cells from control IgG (bt-IgG) or anti-Gremlin1 antibody (bt-Ab) treated SCLtTA/BCR-ABL mice were harvested and transplanted to lethally irradiated recipient wild-type mice. The recipient mice were sacrificed 4 weeks after transplantation to evaluate CML engraftments. b. Representative image of spleen, and spleen weight to body weight ratio of bt-IgG and bt-Ab groups (n = 6 mice per group). c. BM cellularity normalized to body weight ratio of bt-IgG and bt-Ab groups (n = 6 mice per group). d. FACS profiles and quantifications of CD45.2+ (upper) and CD45.2+Mac1+ Gr1+ (lower) cell percentage in PBMCs of bt-IgG and bt-Ab groups (n = 6 mice per group). e,f. FACS profiles and quantifications of CD45.2+Mac1+Gr1+ cells (e) and CD45.2+LSK (f) cells in the spleen of bt-IgG and bt-Ab groups (n = 6 mice per group). g,h. FACS profiles and quantifications of CD45.2+Mac1+Gr1+ cells (g) and CD45.2+LSK (h) cells in the BM of bt-IgG and bt-Ab groups (n = 6 mice per group). Two-sided unpaired Student’s t-test was used for the statistical analysis. Error bars represent mean ± s.e.m. Numbers in FACS plots represent the mean percentage of indicated population ± s.e.m.
Extended Data Fig. 3 Anti-Gremlin1 antibody significantly enhances the tumorigenic activity of CML cells in the spleen of SCLtTA/BCR-ABL mice.
a. Schematics of the experimental design. DOX was withdrawn from the drinking water of SCLtTA/BCR-ABL mice to induce CML. Control IgG or anti-Gremlin1 antibody was intraperitoneally administered to the mice 3 days later. On day 32, spleen cells from control IgG (st-IgG) or anti-Gremlin1 antibody (st-Ab) treated SCLtTA/BCR-ABL mice were harvested and transplanted to lethally irradiated recipient wild-type mice. The recipient mice were sacrificed 4 weeks after transplantation to evaluate CML engraftments. b. Body weight change (normalized to day 1) of st-IgG (n = 6 mice) and st-Ab (n = 8 mice) groups. Statistical analysis was performed using two-sided two-way ANOVA. c. Representative image of spleen and spleen weight to body weight ratio of st-IgG (n = 6 mice) and st-Ab (n = 8 mice) groups. d. BM cellularity normalized to body weight ratio of st-IgG (n = 6 mice) and st-Ab (n = 8 mice) group. e. FACS profiles and quantifications of CD45.2+ (upper) and CD45.2+Mac1+Gr1+ (lower) cell percentage in PBMCs of st-IgG (n = 6 mice) and st-Ab (n = 8 mice) groups. f,g. FACS profiles and quantifications of CD45.2+Mac1+Gr1+ (f) and CD45.2+LSK (g) cells in the spleen of st-IgG (n = 6 mice) and st-Ab (n = 8 mice) groups. h,i. FACS profiles and quantifications of CD45.2+Mac1+Gr1+ (h) and CD45.2+LSK (i) cells in the BM of st-IgG (n = 6 mice) and st-Ab (n = 8 mice) groups. Two-sided unpaired Student’s t-test was used for the statistical analysis. Error bars represent mean ± s.e.m. Numbers in FACS plots represent the mean percentage indicated population ± s.e.m.
Extended Data Fig. 4 Anti-Gremlin1 antibody upregulates the leukemic activity of CML LT-LSCs in the spleen of SCLtTA/BCR-ABL mice.
a. Schematics of the experimental design. DOX was withdrawn from the drinking water of SCLtTA/BCR-ABL mice to induce CML. Control IgG or anti-Gremlin1 antibody was intraperitoneally administered to the mice 3 days later. On day 32, equal number of spleen LT-LSCs (1000) from control IgG (qst-IgG) or anti-Gremlin1 antibody (qst-Ab) treated SCLtTA/BCR-ABL mice were sorted by FACS and transplanted to lethally irradiated recipient wild-type mice. The recipient mice were sacrificed 8 weeks after transplantation to evaluate CML engraftments. b. Body weight change (normalized to day 1) of qst-IgG and qst-Ab groups (n = 7 mice per group). Statistical analysis was performed using two-sided two-way ANOVA. c. Representative image of spleen, and spleen weight to body weight ratio of qst-IgG and qst-Ab groups (n = 7 mice per group). d. BM cellularity normalized to body weight ratio of qst-IgG and qst-Ab groups (n = 7 mice per group). e. FACS profiles and quantifications of CD45.2+ (upper) and CD45.2+Mac1+ Gr1+ (lower) cell percentage in PBMCs of recipients transplanted with BM cells from qst-IgG and qst-Ab groups (n = 7 mice per group). f,g. FACS profiles and quantifications of CD45.2+Mac1+Gr1+ (f) and CD45.2+LSK (g) cells in the spleen of qst-IgG and qst-Ab groups (n = 7 mice per group). h,i. FACS profiles and quantifications of CD45.2+Mac1+Gr1+ (h) and CD45.2+LSK (i) cells in the BM of qst-IgG and qst-Ab groups (n = 7 mice per group). Two-sided unpaired Student’s t-test was used for the statistical analysis. Error bars represent mean ± s.e.m. Numbers in FACS plots represent the mean percentage of indicated population ± s.e.m.
Extended Data Fig. 5 Anti-Gremlin1 antibody promotes the progression of human leukemia xenografts in the spleen of recipient mice.
a-c. A total of 5×106 CML cell line BCR-ABL+ TF1-BA cells were injected via tail vein to sublethally irradiated C-NSG mice. Image of spleen, and spleen weight to body weight ratio of IgG and Ab groups (a). Percentage of human CD45+ cells in mouse spleen (b) or BM (c) (n = 4 mice in IgG group, n = 3 in Ab group). d-f. A total of 5×106 AML cell line mv-4-11-mCherry cells were transplanted to sublethally irradiated C-NKG mice. Image of spleen, and spleen weight to body weight ratio of IgG and Ab groups (d). Percentage of mCherry+ cells in mouse spleen (e) or BM (f) (n = 4 mice in IgG group, n = 5 in Ab group). g-i. A number of 5×106 Primary human CD34+ CML BM cells were harvested for transplanted to sublethally irradiated C-NKG mice. Image of spleen, and spleen weight to body weight ratio of IgG and Ab groups (g). Percentage of human CD45+ cells in mouse spleen (h) or BM (i) were used to assess engraftment of CML cells following the indicated treatment (n = 4 mice per group). j-l. A number of 5×106 primary human CD34+ B-ALL BM cells were transplanted to sublethally irradiated C-NKG mice. Image of spleen, and spleen weight to body weight ratio of IgG and Ab groups (j). Percentage of human CD45+ cells in mouse spleen (k) or BM (l) were quantified by flow cytometry to assess engraftment of B-ALL cells following the indicated treatment (n = 4 mice per group). Two-sided unpaired Student’s t-test was used for the statistical analysis. Error bars represent mean ± s.e.m. Numbers in FACS plots represent the mean percentage of indicated population ± s.e.m.
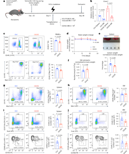
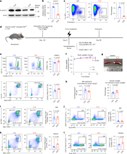
Extended Data Fig. 6 Mx1-Cre driven overexpression of Grem1 in vivo inhibits CML progression.
a. Schematic diagram of the experimental design. Control mice (Ctrl) or Mx1-Cre; Grem1LSL mice (MGOE) were injected intraperitoneally with poly(I:C) (10 mg kg-1) for 3 times every other day then lethally irradiated at 20 days after the final injection. A number of 2×105 supporting CD45.1+ BM cells were mixed with 1×106 BM cells from CML mice and transplanted into the irradiated Ctrl or MGOE mice. b. qRT-PCR of Grem1 in the BM and spleen of Ctrl and MGOE mice (n = 3 mice per group). c. FACS profiles and quantifications of CD45.2+ (upper) and CD45.2+Mac1+Gr1+ (lower) cell percentage in PBMCs from Ctrl (n = 4 mice) and MGOE (n = 3 mice) groups. d. Body weight change (normalized to day 1) of Ctrl (n = 4 mice) and MGOE (n = 3 mice) post CML transplantation. Statistical analysis was performed using two-sided two-way ANOVA. e. Representative image of spleen and spleen weight to body weight ratio in Ctrl (n = 4 mice) and MGOE (n = 3 mice) groups. f. BM cellularity normalized to body weight ratio in Ctrl (n = 4 mice) and MGOE (n = 3 mice) groups. g-j. FACS profiles and quantifications of CD45.2+Mac1+Gr1+ cells (g,h) and CD45.2+LSK cells (i,j) in spleen (g,i) and BM (h.j) from Ctrl (n = 4 mice) and MGOE (n = 3 mice) groups. k,l. FACS profiles and quantifications of CD45.2+LT-LSC cells in spleen (k) and BM (l) from Ctrl and MGOE groups (n = 7 mice per group). Two-sided unpaired Student’s t-test was used for the statistical analysis. Error bars represent mean ± s.e.m. Numbers in FACS plots represent the mean percentage of indicated population ± s.e.m.
Extended Data Fig. 7 Gremlin1 overexpression or treatment of Gremlin1 antibody does not affect CML or AML cell homing to the BM or spleen.
a-b. FACS profiles of homing of SCLtTA/BCR-ABL mouse CML cells to the BM (a) or spleen (b) of Ctrl and MGOE groups (n = 6 mice per group). c-f. FACS profiles of homing of TF1-BA CML cells (c-d) or mv-4-11 AML cells (e-f) to the BM or spleen of recipient mice treated with control IgG or Gremlin1 antibody (n = 5 mice per group). Two-sided unpaired Student’s t-test was used for the statistical analysis. Error bars represent mean ± s.e.m.
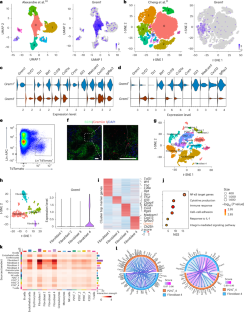
Extended Data Fig. 8 Characterization of human Gremlin1+ splenic stromal cells.
a. tSNE map of scRNA-seq from enzymatically digested human CD45-CD31-CD235a- splenic stromal cells (n = 11867 cells), colored based on the cluster types (left), feature plot (right) of GREM1, MADCAM1, and GPC3 expression and feature plot of gene expression profile of Gremlin1+ splenic fibroblasts in mouse. b. GSEA of genes specific to the Gremlin1+ fibroblast cluster (cluster1). NES, normalized enrichment score. c. Immunofluorescence imaging of human spleen sections from healthy donors. Spleen sections were stained for anti-CD19 (red, left), anti-MAdCAM-1 (red, middle), anti-GPC3 (red, right), anti-Gremlin1 (green, each) and DAPI (blue, each). Scale bars = 100 μm. d. Immunofluorescence imaging of human spleen sections from healthy donors or patients of indicated diagnosis. Spleen sections were stained for anti-MAdCAM-1 (red), anti-Gremlin1 (green) and DAPI (blue). Scale bars = 100 μm. The immunostaining experiment was repeated at least 3 times with similar results.
Extended Data Fig. 9 Gremlin 1 promotes apoptosis in CML cells via inhibiting the BMP signaling pathway.
a. Respirometry output in TF1-BA cell line (left). Two-sided one-way ANOVA was used for the statistical analysis. ATP-linked OCR and maximal respiration in control or Gremlin1-treated cells are presented in the right (n = 6 independently treated biological replicates). Two-sided unpaired Student’s t-test was used for the statistical analysis. b. scRNA-seq (E-GEOD-76312) suggests that BMP receptors are expressed in the CML cells. c. Immunofluorescent of γH2AX (red) in TF1-BA cells treated with BSA, BMP4, Gremlin1, or Gremlin1 + BMP4. Scale bars = 10 μm. The immunostaining experiment was repeated at least 3 times with similar results. d. Immunoblotting of H2AX and γH2AX in TF1-BA cells treated with BSA, Gremlin1, BMP4 or Gremlin1 + BMP4. e. FACS profiles of apoptosis in TF1-BA cells treated with BSA, Gremlin1, BMP4, or Gremlin1 + BMP4 (n = 3 independently treated biological replicates). f. Differential expression of mitochondrial related genes in RNA-seq of LSKs from IgG and Ab group. g,h. Immunoblotting (g) and qRT-PCR (h) (n = 3 independently treated biological replicates) of PGC1-α (PPARGC1A) and TOM20 (TOM20) in TF1-BA cells treated with BSA, Gremlin1, BMP4 or Gremlin1 + BMP4. Statistical analysis was performed using two-sided one-way ANOVA (e,h). The immunostaining experiment was repeated at least 3 times with similar results. Error bars represent mean ± s.e.m.
Extended Data Fig. 10 Nilotinib (NIL) treatment leads to an upregulation of BMP signaling in CML cells and spleen stromal cells.
a. Quantitative RT-PCR analysis of BMP signaling-related genes in TF1-BA cells treated with NIL (2 μM) or DMSO (n = 3 independent samples per group). b. Immunoblotting of Smad5 and p-Smad5 in TF1-BA cells treated with NIL (2 μM) or DMSO. c. Immunoblotting of Smad5, phosphor-Smad5 and Gremlin1 in primary spleen stromal cells treated with NIL (1 μM) or DMSO. d. Quantitative RT-PCR analysis of GREM1 and BMP signaling-related genes in primary spleen stromal cells treated with NIL (1 μM) or DMSO (n = 3 independent samples per group). e. The plasma concentration of Gremlin1 in heathy donors (n = 18 independent samples), CML patients without TKI treatment (n = 6 patients) and CML patients with TKI treatment (n = 8 patients). f. Graphic abstract. Gremlin1 and Gremlin1+ cells are key defensive niche components in the spleen to limit the progression of CML. Gremlin1 induces apoptosis of CML stem/progenitor cells via antagonizing the BMP pathway, and synergizes with tyrosine kinase inhibitor (TKI) treatment in restraining CML. Two-sided unpaired Student’s t-test was used for the statistical analysis. The immunostaining experiment was repeated at least 3 times with similar results. Error bars represent mean ± s.e.m.
Supplementary information
Supplementary Information (download PDF )
Supplementary Fig. 1.
Supplementary Table 1 (download XLSX )
Supplementary Table 1. Sample information. Supplementary Table 2. Antibody information. Supplementary Table 3. Primer information.
Source data
Source Data Fig. 1 (download XLSX )
Statistical source data.
Source Data Fig. 2 (download XLSX )
Statistical source data.
Source Data Fig. 3 (download XLSX )
Statistical source data.
Source Data Fig. 4 (download XLSX )
Statistical source data.
Source Data Fig. 5 (download XLSX )
Statistical source data.
Source Data Fig. 5 (download PDF )
Unprocessed western blots.
Source Data Fig. 6 (download XLSX )
Statistical source data.
Source Data Fig. 6 (download PDF )
Unprocessed western blots.
Source Data Fig. 7 (download XLSX )
Statistical source data.
Source Data Extended Data Fig. 1 (download XLSX )
Statistical source data.
Source Data Extended Data Fig. 1 (download PDF )
Unprocessed western blots.
Source Data Extended Data Fig. 2 (download XLSX )
Statistical source data.
Source Data Extended Data Fig. 3 (download XLSX )
Statistical source data.
Source Data Extended Data Fig. 4 (download XLSX )
Statistical source data.
Source Data Extended Data Fig. 5 (download XLSX )
Statistical source data.
Source Data Extended Data Fig. 6 (download XLSX )
Statistical source data.
Source Data Extended Data Fig. 7 (download XLSX )
Statistical source data.
Source Data Extended Data Fig. 8 (download XLSX )
Statistical source data.
Source Data Extended Data Fig. 9 (download XLSX )
Statistical source data.
Source Data Extended Data Fig. 9 (download PDF )
Unprocessed western blots.
Source Data Extended Data Fig. 10 (download XLSX )
Statistical source data.
Source Data Extended Data Fig. 10 (download PDF )
Unprocessed western blots.
Rights and permissions
Springer Nature or its licensor (e.g. a society or other partner) holds exclusive rights to this article under a publishing agreement with the author(s) or other rightsholder(s); author self-archiving of the accepted manuscript version of this article is solely governed by the terms of such publishing agreement and applicable law.
About this article
Cite this article
Wang, J., Xu, P., Ji, Z. et al. A Gremlin 1-expressing splenic niche cell population restrains chronic myeloid leukemia by antagonizing the BMP pathway. Nat Cancer 6, 666–681 (2025). https://doi.org/10.1038/s43018-025-00933-2
Received:
Accepted:
Published:
Version of record:
Issue date:
DOI: https://doi.org/10.1038/s43018-025-00933-2


