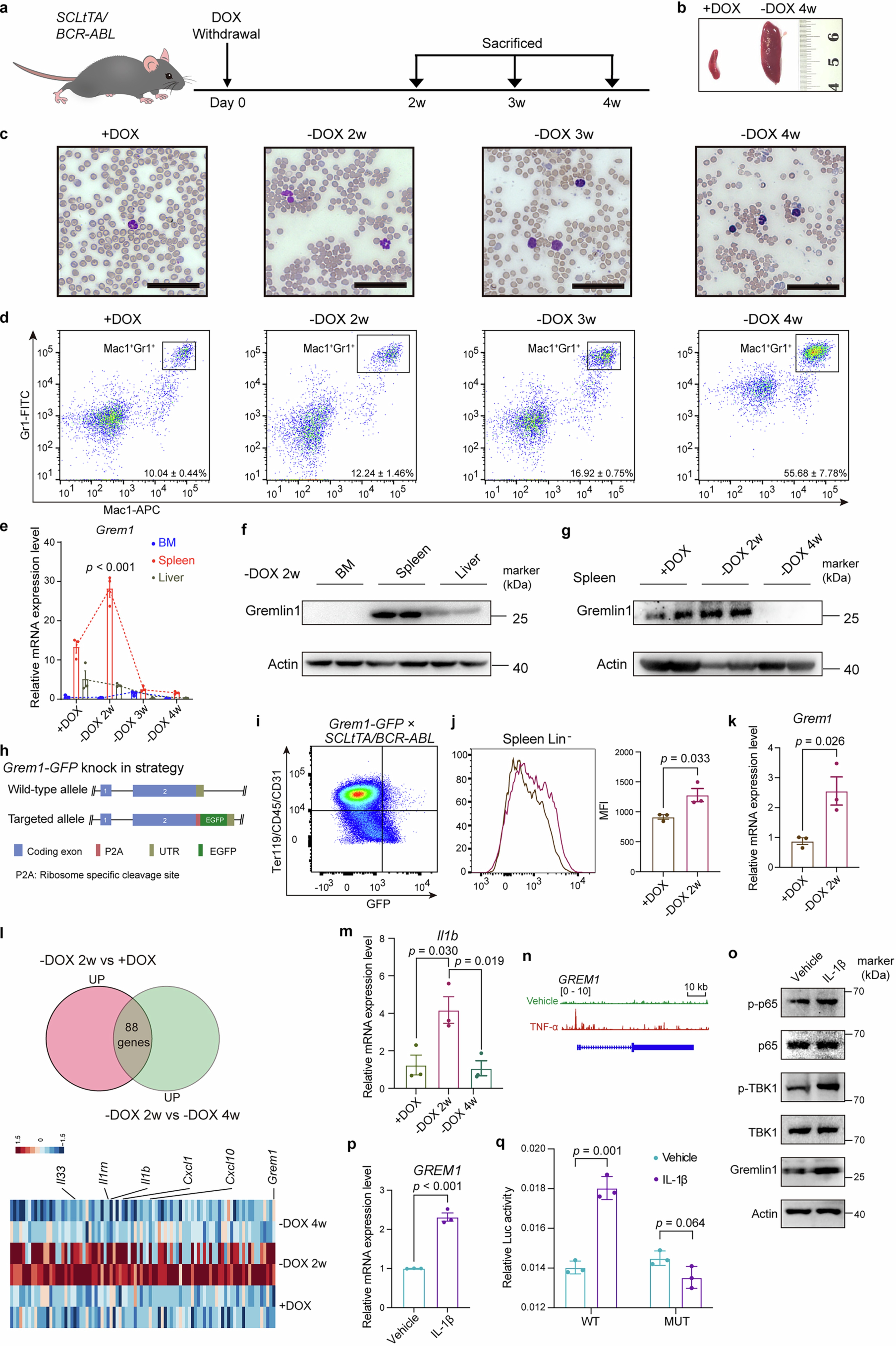
Extended Data Fig. 1: Grem1 is dynamically expressed in the spleen during CML progression and is positively regulated by the IL-1β/NFκB signaling pathway.

a. Schematic diagram of the experimental design. SCLtTA/BCR-ABL mice were kept with doxycycline (DOX) (20 mg ml-1) in drinking water. w, week. b. Representative image of SCLtTA/BCR-ABL mice spleen at indicated time-points. c-d. Wrights-Giemsa staining (c) and FACS profiles (d) of CML mice PB. Scale bars = 50 μm. e. qRT-PCR of Grem1 in the BM, spleen and liver from CML mice (n = 3 mice per group). Two-sided two-way ANOVA were used for the statistical analysis. f,g. Immunoblotting of CML mice Gremlin 1 in BM, spleen, liver at 2 weeks (f) and in spleen at indicated time-points (g). h. Strategy for the generation of Grem1-GFP reporter mouse strain. i. GFP reporter expression in the Grem1-GFP; SCLtTA/BCR-ABL mouse spleen (n = 3 mice). j. Median fluorescence intensity (MFI) of GFP in Lin- cells from Grem1-GFP; SCLtTA/BCR-ABL mice spleen (n = 3 mice per group). k. qRT-PCR of Grem1 on Grem1-GFP; SCLtTA/BCR-ABL mice spleen Lin-GFP+ cells (n = 3 mice per group). l. Vennplot (upper) and heatmap (lower) of differentially expressed genes in RNA-seq of CML mice spleen. m. qRT-PCR of Il1b on CML mice spleen (n = 3 mice per group). n. Analysis of ChIP-seq (GSE64233) shows an enrichment of p65 peaks in the GREM1 promoter. o-p. Immunoblotting (o) and qRT-PCR (p) of NFκB signaling and GREM1 on IL-1β stimulated primary spleen stromal cells. q. IL-1β stimulates the activity of GREM1 promoter-driven luciferase, which can be abrogated by mutations in p65-binding motif (n = 3 independently treated biological replicates). Two-sided unpaired Student’s t-test was used for the statistical analysis. Error bars represent mean ± s.e.m. The immunostaining experiment was repeated at least 3 times with similar results. Numbers in FACS plots represent the mean percentage of indicated population ± s.e.m.