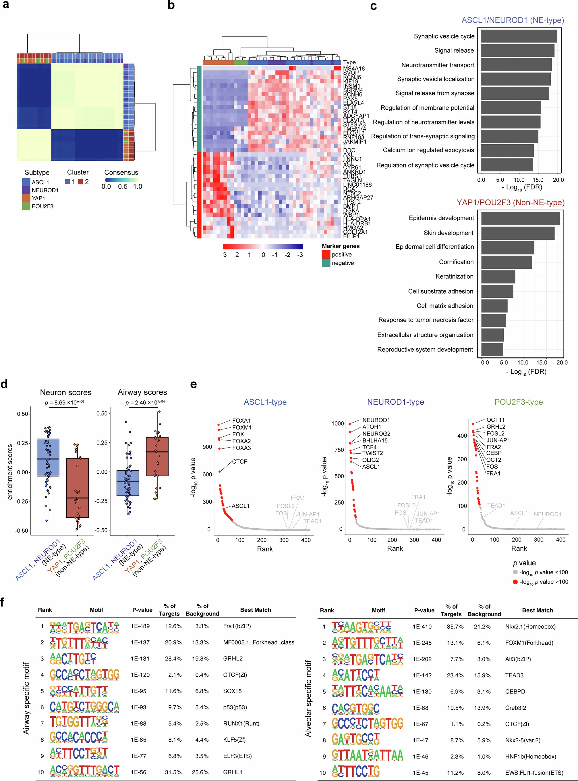
Extended Data Fig. 4: Molecular characterization of 4-TF subtypes.

(a) Consensus clustering of SCLC organoids using the transcriptome data (n = 40 lines). Clustering result using 2 clusters is shown. (b) Hierarchical clustering of SCLC organoids using genes differentially expressed between YAP1-subtype and other SCLCs (Top 20 genes) (n = 40 lines). (c) Gene ontology analysis of genes upregulated in ASCL1 and NEUROD1-subtype and YAP1 and POU2F3-subtype (n = 40 lines). Top 10 pathways with the lowest FDR are listed. (d) Enrichment of neuron- and airway-associated genes in patient SCLC samples27 (n = 59 samples for ASCL1 and NEUROD1 subtypes. n = 29 samples for YAP1 and POU2F3 subtypes). Each dot shows one SCLC clinical sample. Box plots represent the median (center line), upper and lower quartiles (box limits) and 1.5× interquartile range (whiskers). Statistics, two-side Wilcoxon rank sum test. Each dot represents one lines. (e) Motif enrichment in ASCL1-subtype (n = 7 lines), NEUROD1-subtype (n = 2 lines) and POU2F3-subtype (n = 4 lines) organoids. Merged peaks were used for each subtype. The motifs were sorted by the adjusted p value in motif enrichment analysis. Statistics information is available in the Methods section. (f) Lists of airway-specific and alveolar-specific motifs (top 10 motifs) (n = 3 airway organoid lines and n = 3 alveolar organoid lines). Statistics information is available in the Methods section.