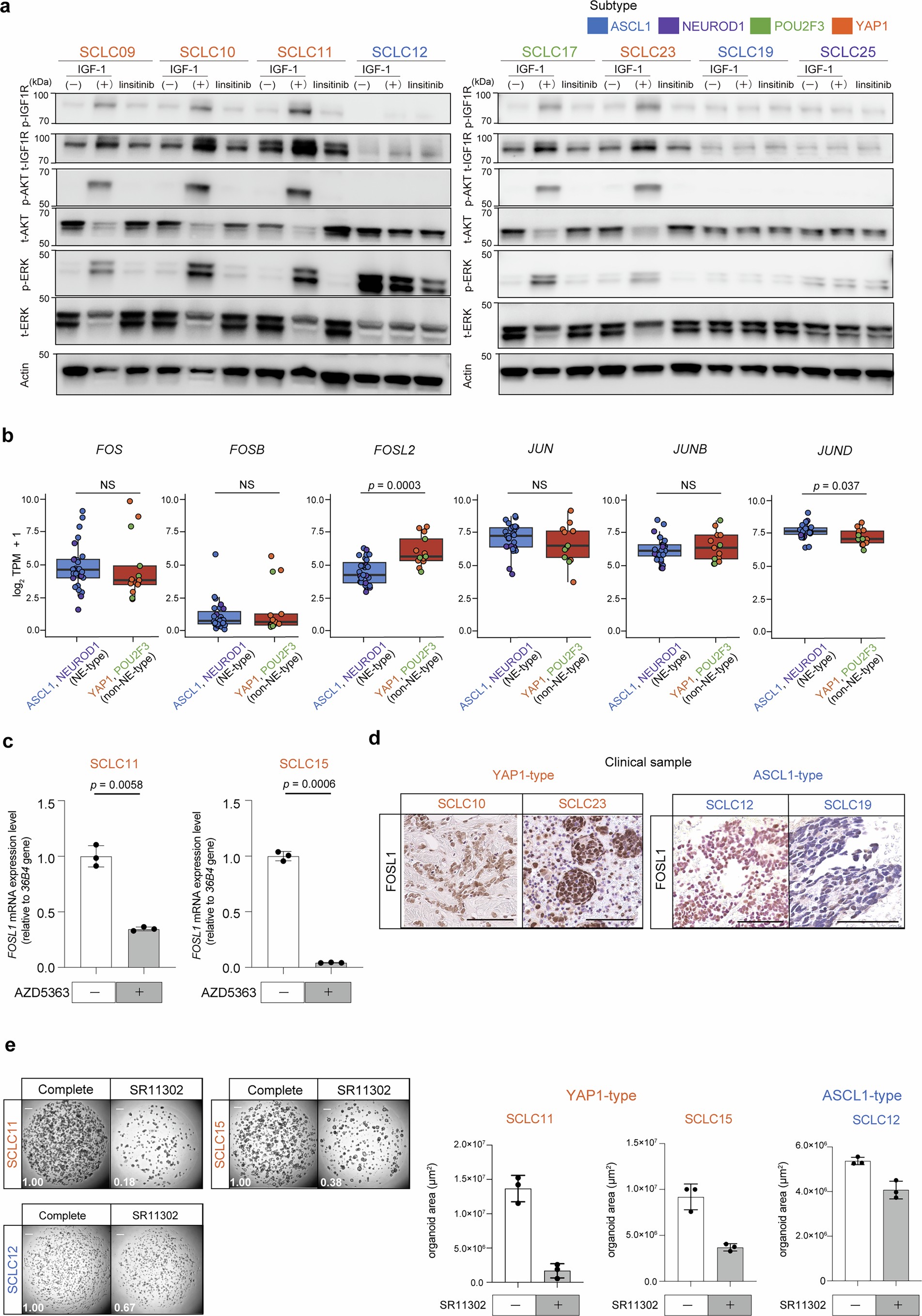
Extended Data Fig. 7: IGF1R and downstream activation in YAP1-subtype SCLC organoids.

(a) Immunoblotting of the indicated proteins in SCLC organoids (n = 8 lines). The proteins were extracted 4 hours after IGF-1 stimulation (middle lane in each line) and IGF-1 stimulation and 1 μM linsitinib (right lane in each line). (b) The expression of AP1 genes FOS, FOSB, FOSL2, JUN, JUNB and JUND in ASCL1 and NEUROD1-subtype SCLC (blue; ASCL1-subtype, n = 20 lines, purple; NEUROD1-subtype, n = 7 lines), POU2F3 and YAP1-subtype SCLC (orange; YAP1-subtype, n = 9 lines, green; POU2F3-subtype, n = 4 lines) organoids. Each dot shows one SCLC organoid line. Box plots represent the median (center line), upper and lower quartiles (box limits) and 1.5× interquartile range (whiskers). NS; not significant, One-way ANOVA test, followed by Turkey’s post-hoc test. p = 0.8743 for FOS, p = 0.4049 for FOSB, p = 0.4288 for JUN and p = 0.5917 for JUNB (NE-type versus non-NE-type). (c) The expression of FOSL1 mRNA in SCLC11 and SCLC15 (YAP1-subtype) organoids treated with or without the AKT inhibitor AZD5363 (0.1 mM, 4 hours) analyzed by quantitative RT-PCR (n = 2 lines with 3 technical replicates for each line). Data are shown as mean ± SD. Statistics, two-tailed Welch’s t-test. (d) FOSL1 staining in YAP1-subtype (SCLC10 and SCLC23) and ASCL1-subtype (SCLC12 and SCLC19) clinical samples (n = 4 clinical samples). Scale bar, 100 mm. (e) The effect of AP1 inhibition on the growth of SCLC organoids. The organoids were seeded as single cells and treated with or without the AP1 inhibitor SR11302 (1 mM) for 21 days (n = 3 lines). Organoid images on day 21 (left) and area quantification (right). Each dot shows one well, and data are shown as mean ± SD. Data are from three technical replicates for each line.