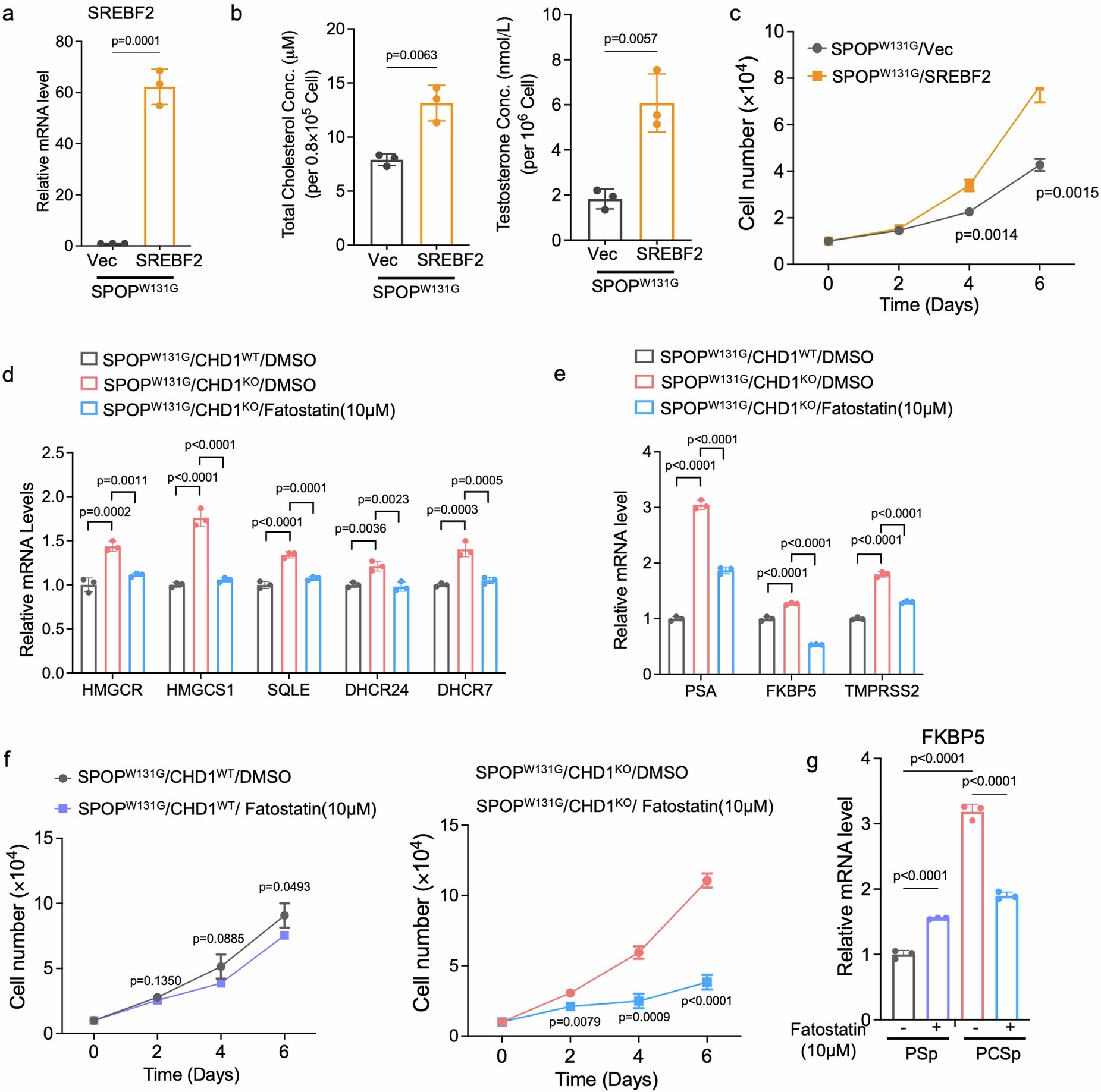
Extended Data Fig. 8: SREBP2 is required for intratumoral cholesterol and androgen synthesis driven by CHD1Del.

a-b, SPOPMut LNCaP cells with SREBF2 overexpression were cultured in CS medium for 48 hours, followed by the determination of SREBF2 gene expression (a) and production of total cholesterol and testosterone (b). c, Growth curves of SPOP-mutated LNCaP cells with SREBF2 overexpression cultured in CS medium for 6 days. Data represent the results of triplicates. d-e, Control and CHD1-depleted SPOPMut LNCaP cells were cultured in the CS medium, followed by treatment with Fatostatin (10 μM) for 24 hours. mRNA expression of SREBF2 target genes (d) and AR target genes (e) was determined by qPCR. f, Control and CHD1-depleted SPOPMut LNCaP cells were cultured in CS medium with or without Fatostatin (10 μM) for 6 days. Cell proliferation was determined, and growth curves were presented. g, PSp and PCSp organoids were cultured in the DHT-free medium, followed by treatment of Fatostatin (10 μM) for 6 days. FKBP5 gene expression was determined by qPCR. n = 3 biological replicates in all figures. Data in all figures are presented as the mean ± standard deviation. Experiments were performed at least three times with similar results. Two-tailed unpaired Student’s t-test (a, b, c, and f) or one-way ANOVA with Tukey’s post hoc tests (d, e and g) was performed using GraphPad Prism v.9.2.0.