Abstract
Cardiotoxicity restricts the clinical use of anthracyclines. Although recent evidence indicates that aberrant activation of the cytosolic DNA-sensing pathway mediates cardiotoxicity, the function of extracellular DNA remains unclear. Here we observe a substantial increase in circulating neutrophil extracellular trap (NET) DNA in individuals with lymphoma experiencing cardiotoxicity after anthracycline-containing treatment. Using mouse models and human organotypic myocardial slices, we demonstrate that doxorubicin induces HMGB1-dependent cardiac NET formation, thereby promoting cardiac remodeling and dysfunction. Mechanistically, extracellular NET DNA is recognized by the transmembrane protein CCDC25 on cardiomyocytes, and their cross-talk generates reactive oxygen species and activates autophagic flux, subsequently impairing cardiac function. Targeting CCDC25 significantly alleviates anthracycline cardiotoxicity and synergizes with the antitumor efficacy of doxorubicin in lymphoma and breast cancer models. Overall, our findings demonstrate a previously unrecognized role of NETs and CCDC25 in anthracycline cardiotoxicity and suggest that targeting CCDC25 could provide a dual therapeutic and cardioprotective advantage.
This is a preview of subscription content, access via your institution
Access options
Access Nature and 54 other Nature Portfolio journals
Get Nature+, our best-value online-access subscription
$32.99 / 30 days
cancel any time
Subscribe to this journal
Receive 12 digital issues and online access to articles
$119.00 per year
only $9.92 per issue
Buy this article
- Purchase on SpringerLink
- Instant access to the full article PDF.
USD 39.95
Prices may be subject to local taxes which are calculated during checkout








Similar content being viewed by others
Data availability
Previously published RNA-sequencing data, which were reanalyzed herein, are available under accession code GSE233644. CCDC25 staining data in human cardiac tissues were derived from https://www.proteinatlas.org/ENSG00000147419-CCDC25/tissue/heart+muscle. The authors declare that all analytic methods and study materials are available from the corresponding authors upon reasonable request. No custom code was generated in the course of this study. Source data are provided with this paper.
References
Early Breast Cancer Trialists’ Collaborative Group (EBCTCG) et al. Comparisons between different polychemotherapy regimens for early breast cancer: meta-analyses of long-term outcome among 100,000 women in 123 randomised trials. Lancet 379, 432–444 (2012).
Pfreundschuh, M. et al. CHOP-like chemotherapy plus rituximab versus CHOP-like chemotherapy alone in young patients with good-prognosis diffuse large-B-cell lymphoma: a randomised controlled trial by the MabThera International Trial (MInT) Group. Lancet Oncol. 7, 379–391 (2006).
Chang, H.-M., Moudgil, R., Scarabelli, T., Okwuosa, T. M. & Yeh, E. T. H. Cardiovascular complications of cancer therapy: best practices in diagnosis, prevention, and management: part 1. J. Am. Coll. Cardiol. 70, 2536–2551 (2017).
Linders, A. N. et al. A review of the pathophysiological mechanisms of doxorubicin-induced cardiotoxicity and aging. NPJ Aging 10, 9 (2024).
Fabiani, I., Chianca, M., Cipolla, C. M. & Cardinale, D. M. Anthracycline-induced cardiomyopathy: risk prediction, prevention and treatment. Nat. Rev. Cardiol. https://doi.org/10.1038/s41569-025-01126-1 (2025).
Christidi, E. & Brunham, L. R. Regulated cell death pathways in doxorubicin-induced cardiotoxicity. Cell Death Dis. 12, 339 (2021).
Lipshultz, S. E. & Herman, E. H. Anthracycline cardiotoxicity: the importance of horizontally integrating pre-clinical and clinical research. Cardiovasc Res. 114, 205–209 (2018).
Silvestre-Roig, C., Braster, Q., Ortega-Gomez, A. & Soehnlein, O. Neutrophils as regulators of cardiovascular inflammation. Nat. Rev. Cardiol. 17, 327–340 (2020).
Kang, J. Y. et al. The antioxidant phenylaminoethyl selenide reduces doxorubicin-induced cardiotoxicity in a xenograft model of human prostate cancer. Arch. Biochem. Biophys. 515, 112–119 (2011).
Zhao, P. et al. Neutrophil extracellular traps mediate cardiomyocyte ferroptosis via the Hippo–Yap pathway to exacerbate doxorubicin-induced cardiotoxicity. Cell. Mol. Life Sci. 81, 122 (2024).
Brinkmann, V. et al. Neutrophil extracellular traps kill bacteria. Science 303, 1532–1535 (2004).
Adrover, J. M., McDowell, S. A. C., He, X.-Y., Quail, D. F. & Egeblad, M. NETworking with cancer: the bidirectional interplay between cancer and neutrophil extracellular traps. Cancer Cell 41, 505–526 (2023).
Döring, Y., Libby, P. & Soehnlein, O. Neutrophil extracellular traps participate in cardiovascular diseases: recent experimental and clinical insights. Circ. Res. 126, 1228–1241 (2020).
Zhang, X.-L. et al. HMGB1-promoted neutrophil extracellular traps contribute to cardiac diastolic dysfunction in mice. J. Am. Heart Assoc. 11, e023800 (2022).
Todorova, V. K. et al. Biomarkers of inflammation, hypercoagulability and endothelial injury predict early asymptomatic doxorubicin-induced cardiotoxicity in breast cancer patients. Am. J. Cancer Res. 10, 2933–2945 (2020).
Luo, W. et al. Critical role of the cGAS–STING pathway in doxorubicin-induced cardiotoxicity. Circ. Res. 132, e223–e242 (2023).
Lei, Y. et al. Cooperative sensing of mitochondrial DNA by ZBP1 and cGAS promotes cardiotoxicity. Cell 186, 3013–3032 (2023).
Yang, L. et al. DNA of neutrophil extracellular traps promotes cancer metastasis via CCDC25. Nature 583, 133–138 (2020).
Lu, Y. et al. Eosinophil extracellular traps drive asthma progression through neuro-immune signals. Nat. Cell Biol. 23, 1060–1072 (2021).
Nie, M. et al. Neutrophil extracellular traps induced by IL8 promote diffuse large B-cell lymphoma progression via the TLR9 signaling. Clin. Cancer Res. 25, 1867–1879 (2019).
Xu, P.-P. et al. Anthracycline dose optimisation in patients with diffuse large B-cell lymphoma: a multicentre, phase 3, randomised, controlled trial. Lancet Haematol. 6, e328–e337 (2019).
Albrengues, J. et al. Neutrophil extracellular traps produced during inflammation awaken dormant cancer cells in mice. Science 361, eaao4227 (2018).
Li, P. et al. PAD4 is essential for antibacterial innate immunity mediated by neutrophil extracellular traps. J. Exp. Med. 207, 1853–1862 (2010).
Zhan, Y. et al. HMGB1-mediated neutrophil extracellular trap formation exacerbates intestinal ischemia/reperfusion-induced acute lung injury. J. Immunol. 208, 968–978 (2022).
Mousset, A. et al. Neutrophil extracellular traps formed during chemotherapy confer treatment resistance via TGF-β activation. Cancer Cell 41, 757–775 (2023).
Khandpur, R. et al. NETs are a source of citrullinated autoantigens and stimulate inflammatory responses in rheumatoid arthritis. Sci. Transl. Med. 5, 178ra40 (2013).
Demers, M. et al. Cancers predispose neutrophils to release extracellular DNA traps that contribute to cancer-associated thrombosis. Proc. Natl Acad. Sci. USA 109, 13076–13081 (2012).
Teijeira, Á. et al. CXCR1 and CXCR2 chemokine receptor agonists produced by tumors induce neutrophil extracellular traps that interfere with immune cytotoxicity. Immunity 52, 856–871 (2020).
Lee, S. et al. A small molecule binding HMGB1 and HMGB2 inhibits microglia-mediated neuroinflammation. Nat. Chem. Biol. 10, 1055–1060 (2014).
Xie, M. et al. Activation of autophagic flux blunts cardiac ischemia/reperfusion injury. Circ. Res. 129, 435–450 (2021).
Fang, X. et al. Ferroptosis as a target for protection against cardiomyopathy. Proc. Natl Acad. Sci. USA 116, 2672–2680 (2019).
Zhang, B. et al. Liproxstatin-1 attenuates unilateral ureteral obstruction-induced renal fibrosis by inhibiting renal tubular epithelial cells ferroptosis. Cell Death Dis. 12, 843 (2021).
Van Opdenbosch, N. et al. Activation of the NLRP1b inflammasome independently of ASC-mediated caspase-1 autoproteolysis and speck formation. Nat. Commun. 5, 3209 (2014).
Yang, J. et al. Mechanism of gasdermin D recognition by inflammatory caspases and their inhibition by a gasdermin D-derived peptide inhibitor. Proc. Natl Acad. Sci. USA 115, 6792–6797 (2018).
Barreyro, F. J. et al. The pan-caspase inhibitor emricasan (IDN-6556) decreases liver injury and fibrosis in a murine model of non-alcoholic steatohepatitis. Liver Int. 35, 953–966 (2015).
Brock, C. K. et al. Stem cell proliferation is induced by apoptotic bodies from dying cells during epithelial tissue maintenance. Nat. Commun. 10, 1044 (2019).
Zhu, H. et al. Cardiac autophagy is a maladaptive response to hemodynamic stress. J. Clin. Invest. 117, 1782–1793 (2007).
Li, D. L. et al. Doxorubicin blocks cardiomyocyte autophagic flux by inhibiting lysosome acidification. Circulation 133, 1668–1687 (2016).
Kobayashi, S. et al. Transcription factor GATA4 inhibits doxorubicin-induced autophagy and cardiomyocyte death. J. Biol. Chem. 285, 793–804 (2010).
Chen, Y., McMillan-Ward, E., Kong, J., Israels, S. J. & Gibson, S. B. Oxidative stress induces autophagic cell death independent of apoptosis in transformed and cancer cells. Cell Death Differ. 15, 171–182 (2008).
Uhlén, M. et al. Tissue-based map of the human proteome. Science 347, 1260419 (2015).
Myant, K. B. et al. ROS production and NF-κB activation triggered by RAC1 facilitate WNT-driven intestinal stem cell proliferation and colorectal cancer initiation. Cell Stem Cell 12, 761–773 (2013).
Cheung, E. C. et al. Opposing effects of TIGAR- and RAC1-derived ROS on Wnt-driven proliferation in the mouse intestine. Genes Dev. 30, 52–63 (2016).
Cardinale, D. et al. Early detection of anthracycline cardiotoxicity and improvement with heart failure therapy. Circulation 131, 1981–1988 (2015).
Savchenko, A. S. et al. VWF-mediated leukocyte recruitment with chromatin decondensation by PAD4 increases myocardial ischemia/reperfusion injury in mice. Blood 123, 141–148 (2014).
Vanecko, S. & Laskowski, M. Studies of the specificity of deoxyribonuclease I. III. Hydrolysis of chains carrying a monoesterified phosphate on carbon 5′. J. Biol. Chem. 236, 3312–3316 (1961).
Lindsey, M. L., Kassiri, Z., Virag, J. A. I., de Castro Brás, L. E. & Scherrer-Crosbie, M. Guidelines for measuring cardiac physiology in mice. Am. J. Physiol. Heart Circ. Physiol. 314, H733–H752 (2018).
Lu, L. et al. Adriamycin-induced autophagic cardiomyocyte death plays a pathogenic role in a rat model of heart failure. Int. J. Cardiol. 134, 82–90 (2009).
Li, M. et al. Phosphoinositide 3-kinase γ inhibition protects from anthracycline cardiotoxicity and reduces tumor growth. Circulation 138, 696–711 (2018).
He, R. et al. Mechanisms and cross-talk of regulated cell death and their epigenetic modifications in tumor progression. Mol. Cancer 23, 267 (2024).
Chung, W.-B. & Youn, H.-J. Pathophysiology and preventive strategies of anthracycline-induced cardiotoxicity. Korean J. Intern. Med. 31, 625–633 (2016).
Watson, S. A. et al. Preparation of viable adult ventricular myocardial slices from large and small mammals. Nat. Protoc. 12, 2623–2639 (2017).
Esfandyari, D. et al. MicroRNA-365 regulates human cardiac action potential duration. Nat. Commun. 13, 220 (2022).
Oh, H., Siano, B. & Diamond, S. Neutrophil isolation protocol. J. Vis. Exp. 2008, 745 (2008).
Swamydas, M. & Lionakis, M. S. Isolation, purification and labeling of mouse bone marrow neutrophils for functional studies and adoptive transfer experiments. J. Vis. Exp. 2013, e50586 (2013).
Gupta, S. K. et al. miR-212/132 cluster modulation prevents doxorubicin-mediated atrophy and cardiotoxicity. Mol. Ther. 27, 17–28 (2019).
Wang, D. et al. FGF1ΔHBS prevents diabetic cardiomyopathy by maintaining mitochondrial homeostasis and reducing oxidative stress via AMPK/Nur77 suppression. Signal Transduct. Target. Ther. 6, 133 (2021).
Kim, S. Y. et al. Epigenetic reader BRD4 (bromodomain-containing protein 4) governs nucleus-encoded mitochondrial transcriptome to regulate cardiac function. Circulation 142, 2356–2370 (2020).
Acknowledgements
This work was supported by grants from National Science and Technology Major Project for the Prevention and Treatment of Cancer, Cardiovascular, Respiratory and Metabolic Diseases (2024ZD0519800, E.S.), the National Key R&D Program of China (2021YFA0909800, L.Y.), the Natural Science Foundation of China (82222055, L.Y.; 32270971, L.Y.; 82488101, E.S.; 82003859, M.N.; 82002786, L.Y.; 82070215, Y.X.; 82104273, Y.W.; 82103579, P.S.), the Natural Science Foundation of Guangdong Province (2024A1515011150, M.N.; 2021A1515010230, L.Y.), Science and Technology Planning Project of Guangdong Province (2023B110005, E.S.), Guangdong Medical Research Foundation (A2020145, Y.W.) and Guangzhou Basic and Applied Basic Research Scheme (2023A04J1765, M.N.).
Author information
Authors and Affiliations
Contributions
M.N. and L.Y. conceived the ideas and designed the experiments. M.N., D.L., Z.L., K.Z. and X.L. performed all experiments and analyzed the data. S.H. helped with the experiments involving animals. Y.W., P.S., H.Y., P.L., R.N., W.J., Z.L., Y.Y. and Y.X. provided the human samples for clinical data analysis. P.H., E.S., W.J., Y.Y. and Y.X. supervised the project. M.N. and L.Y. wrote the paper.
Corresponding authors
Ethics declarations
Competing interests
The authors declare no competing interests.
Peer review
Peer review information
Nature Cancer thanks Asnani, Randall Kimple and the other, anonymous, reviewer(s) for their contribution to the peer review of this work.
Additional information
Publisher’s note Springer Nature remains neutral with regard to jurisdictional claims in published maps and institutional affiliations.
Extended data
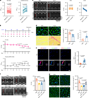
Extended Data Fig. 1 NET-DNA levels correlate with DOX-induced cardiotoxicity.
a-b. The serum MPO-DNA level of patients with lymphoma at baseline (a) and after treatment (b) with anthracycline-containing chemotherapy. Pink, patients with normal left ventricular ejection fraction (LVEF) after cancer treatment (n = 45 patients); aquamarine blue, patients with more than a 10% decrease in LVEF after cancer treatment (n = 14 patients). Baseline, unpaired t-test. After treatment, Mann-Whitney test. Data in a-b were mean ± SD. P-values are indicated on the graphs.
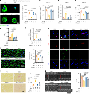
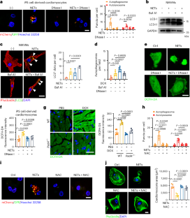
Extended Data Fig. 2 NETs show cardiotoxicity in vitro and in vivo.
a. NMVMs were treated with the control medium, NETs, DNase I or NETs + DNase I. At 24 h post NETs treatment, cardiomyocytes were stained with phalloidin and DAPI. Representative images from six independent experiments. b. C57BL/6 J mice were treated with a cumulative administration of 20 mg/kg DOX alone or in combination with the DNase I, and were sacrificed on day 28. Body weight change (difference between the day 28 and baseline), the ratio of heart weight and tibia length (HW/TL), the ratio of lung weight and tibia length (Lung W/TL), and the ratio of liver weight and tibia length (Liver W/TL) in the indicated group after 4 weekly DOX injection. Mean ± SD. Significance was determined using one-way ANOVA followed by Dunnett’s comparison test. Compared other groups with the DOX-treated group. *P < 0.05, ***P < 0.001. c. Neutrophils and myocardial protein lysates were prepared from wild-type and PAD4-/- mice. Representative images of immunoblots for PAD4 are shown; GAPDH serves as a loading control. n = 3 independent experiments. d-j. WT and PAD4-/- mice were treated with a cumulative dose of 20 mg/kg DOX or PBS via 4 weekly intraperitoneal injections (5 mg/kg on day 0, 7, 14, 21), n = 5 male mice/group. d-e. Quantification of NETs (d) and wheat germ agglutinin staining (e) in the cardiac tissues from the indicated groups. f. Body weight change (difference between the endpoint and baseline), HW/TL, lung W/TL and liver W/TL in WT and PAD4-/- mice after 4 weekly intraperitoneal DOX injections. Mean ± SD, two-way ANOVA followed by Dunnett’s comparison test. WT PBS vs WT DOX; WT DOX vs PAD4-/- DOX. *P < 0.05, ***P < 0.001. g-j. Quantification and representative images of TUNEL staining in heart sections (g and h), PicroSirius Red staining in heart sections (i), and M-mode echocardiographic images of mice 4 weeks after the first DOX injection (j). Data in d-e, g, and i-j were mean ± SD and analyzed by two-way ANOVA followed by Dunnett’s comparison test. Compared other groups with the DOX-treated WT mice. P-values are indicated on the graphs.
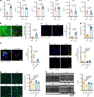
Extended Data Fig. 3 Cardiomyocyte-derived HMGB1 induces NETosis.
a. Volcano plot showed the upregulated and downregulated genes in the DOX-treated mouse hearts compared to the PBS-treated mouse hearts. Data resource: GSE233644. b. Using upregulated genes in the DOX-treated mouse hearts, KEGG pathway analysis was performed. Data resource: GSE233644.
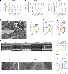
Extended Data Fig. 4 NETs promote cardiotoxicity by enhancing autophagy in the cardiomyocytes.
a. WT and PAD4-/- mice were treated with a cumulative dose of 20 mg/kg DOX via weekly intraperitoneal injection. Immunofluorescence staining and quantification of LC3 puncta in hearts sections which were harvested on day 28. Mean ± SD, n = 5 mice/group. Two-way ANOVA followed by Dunnett’s comparison test. b-d. WT and PAD4-/- mice were treated with 4 weekly intravenous injections of DOX (5 mg/kg on day 0, 7, 14, 21). n = 5 mice/group. b. An average food intake of each week per mouse was calculated. Two-way ANOVA. The P value of interaction is 0.9192; the body weight change of each group between week 0 and week 4. Two-way ANOVA. The P value of interaction is 0.4954. c. Fractional shortening of mice 4 weeks after the first dose. Two-way ANOVA followed by Dunnett’s comparisons test. Compare other groups with DOX-treated WT mice. d. Quantification of autophagic vacuoles per field. Two-way ANOVA followed by Dunnett’s comparisons test. Compare other groups with DOX-treated WT mice. e. C57BL/6 J mice were treated with a weekly injection of 5 mg/kg DOX alone, or in combination with 3-MA (20 mg/kg, daily) and/or DNase I (2.5 mg/kg, daily) for 4 weeks. Representative images of WGA staining in the cardiac section from the indicated group. f-g. WT and Beclin 1+/- mice were treated with intravenous DOX injections (5 mg/kg on day 0, 7, 14, 21) in the presence or absence of DNase I. n = 3 female mice and 2 male mice/group. f. Hearts were analyzed by transmission electron microscopy. Quantification of autophagic vacuoles per field. One-way ANOVA followed by Sidak’s comparison test. g. Quantification of NETs by immunostaining in the cardiac tissue 4 weeks after the first DOX injection. One-way ANOVA followed by Sidak’s comparison test. Data were mean ± SD. P-values are indicated on the graphs.
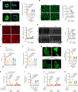
Extended Data Fig. 5 NET-DNA receptor CCDC25 is expressed in cardiomyocytes.
a. The expression of CCDC25 could be detected on the cellular membrane and within the cytoplasm in human cardiac tissues. Images were available from https://www.proteinatlas.org/ENSG00000147419-CCDC25/tissue/heart+muscle. b. Flow cytometry analysis of CCDC25 signal in AC16 cells with or without permeabilization. n = 3 independent experiment. c. Representative immunostaining images of CCDC25 expression in C57BL/6 J, BALB/C and NOD/SCID mice. Isotype-matched IgG was employed as a negative control. n = 3 mice per group. d. Immunoblotting of the membrane proteins pulled down by biotinylated NET-DNA from AC16 cells and detected using an anti-CCDC25 antibody. n = 3 independent experiment. e. Purified His-tagged CCDC25 was incubated with or without biotinylated NET-DNA. The bound proteins were immunoblotted by an anti-His antibody. n = 3 independent experiment.
Extended Data Fig. 6 The NET-DNA receptor CCDC25 is involved in DOX-induced cardiotoxicity.
a. Human iPSC-derived cardiomyocytes were transfected with a control siRNA or with one of two CCDC25-specific siRNAs, and the expression of CCDC25 protein was examined by Western blot analysis. n = 3 independent experiment. b. The levels of CCDC25 protein in the cardiac tissues of wild-type and CCDC25-/- mice were assessed by Western blotting analysis. n = 3 independent experiment. c. WT and CCDC25-/- mice were treated with a cumulative dose of 20 mg/kg DOX or PBS via weekly injections (on days 0, 7, 14, and 21). n = 5 female mice/group. NETs were visualized by immunofluorescence staining in the heart sections of WT and CCDC25-/- mice 4 weeks after the first DOX injection. Two-way ANOVA. The P value of interaction was 0.472. And the P values of treatment and genotype were < 0.0001 and 0.844, respectively. Data were mean ± SD. d-e. C57BL/6 J mice were injected with AAV9-cTNT-GFP (control) or AAV9-cTNT-CCDC25 (3×1011 particles/mouse via tail vein) and treated with PBS or DOX (5 mg/kg weekly, intravenously, 4 doses). The expression of CCDC25 was examined in the heart, liver, and lung of three mice from each group (d). M-mode echocardiographic images (e) of mice were obtained 4 weeks after the first dose. n = 3 male and 2 female mice/group. f-g. Cardiac tissues from c, representative images and quantification of DCFH-DA staining (f), and quantifications and representative images of LC3 puncta (g) in the WT and CCDC25-/- cardiac tissues 4 weeks after the first injection. Two-way ANOVA followed by Dunnett’s comparison test. Compared with DOX-treated WT mice. Data were mean ± SD. n = 5 female mice/group. h. Human iPSC-derived cardiomyocytes transfected with a control siRNA or one of two RAC1-specific siRNAs were analyzed by Western blot for RAC1 protein expression. n = 3 independent experiment. i. Human induced pluripotent stem cell (iPSC)-derived cardiomyocytes were treated with the control medium, 5 µg/mL NETs, 10 µM NAC or 5 µg/mL NETs + 10 µM NAC. Representative immunoblot of LC3, CCDC25, RAC1 and β-tubulin in the indicated groups. n = 3 independent experiment. P-values are indicated on the graphs.
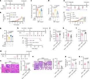
Extended Data Fig. 7 The interruption of NET-CCDC25 axis does not interfere with the anti-cancer activity of DOX.
a-b. EO771-bearing C57BL/6 J mice were treated with a cumulative dose of 20 mg/kg DOX alone or in combination with DNase I, and were sacrificed on day 35. n = 6 female mice/group. a. Quantification of cardiomyocyte areas in the indicated groups. One-way ANOVA followed by Sidak’s comparison test. b. Representative M-mode echocardiographic images 4 weeks after the first DOX dose. c. AC16 cells were transfected with a control shRNA or one of two CCDC25-shRNAs. The CCDC25 signal was analyzed by flow cytometry. n = 3 independent experiments. d. Representative images of CCDC25 staining in the cardiac tissues of wild-type and CCDC25-/- mice. n = 3 mice per group. e. AC16 cells were untreated or treated with NETs in the presence of α-CCDC25 or IgG, and visualized by phalloidin staining. Two-way ANOVA followed by Dunnett’s comparison test. n = 6 independent experiments. f-h. BALB/C mice were treated with IgG, DOX+IgG, α-CCDC25, or DOX+ α-CCDC25, and the organs were harvested on day 21. n = 3 female and 2 male mice/group, but one mouse in the DOX+IgG group died before day 21, without any available TTE or histological data. Fractional shortening was measured 3 weeks after the first DOX dose (f). Quantification of cardiomyocyte area (g) and PicroSirius Red staining (h) in heart sections from the indicated groups. One-way ANOVA followed by Sidak’s comparison test. i-j. Representative wheat germ agglutinin staining (i, upper), PicroSirius Red staining (i, lower) and representative M-mode echocardiographic images (j) in heart sections of SU-DHL6-bearing NOD/SCID mice 4 weeks after the first DOX with IgG or α-CCDC25 injection. n = 12 female mice per group, and four mice in the DOX+IgG group died before the endpoint without any available TTE and pathology data. k-n. Mouse breast cancer 4T1 cells were injected into the mammary fat pads of BALB/C mice. After 20 days of tumor cell inoculation, mice were treated with a cumulative dose of 15 mg/kg DOX (5 mg/kg, once a week) in combination with α-CCDC25 or IgG. n = 6 female mice per group. k. The tumor growth curve of 4T1 tumors with the indicated treatments. Tumor volume was compared between the DOX+IgG group and the DOX+α-CCDC25 group, with significance indicated on day 41. Two-way Repeated Measures ANOVA followed by Sidak’s comparison test. l. Representative wheat germ agglutinin staining (upper panel) and PicroSirius Red staining (lower panel) in heart sections. m. Quantification of fibrosis in heart sections. Unpaired Student’s t-test. n. The left ventricular end-systolic diameter (red lines) and left ventricular end-diastolic diameter (white lines) were measured from M-mode echocardiogram. Data in a, e-h, k, and m were mean ± SD. P-values are indicated on the graphs.
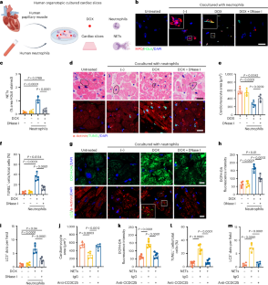
Extended Data Fig. 8 Functional characterization of NET-CCDC25 interaction in human myocardium.
a-d. Human organotypic cardiac slices were treated with donor-matched NETs (5 µg/ml) in the presence or absence of a CCDC25 neutralizing antibody (5 µg/ml) for 24 h. Representative images of H&E staining (a), TUNEL staining (b), DCFH-DA staining (c), and LC3 puncta (d) from the indicated groups. n = 5 patients. e. Schematics summarizing the major findings of this study. This image was generated by Figdraw (www.figdraw.com). License reference: USAOI44cc1.
Supplementary information
Supplementary Information (download PDF )
Supplementary Fig. 1.
Supplementary Table (download XLSX )
Supplementary Table 1. Sex and age of individuals with lymphoma. Supplementary Table 2. Clinical information. Supplementary Table 3. Heart rates of mice under anesthesia.
Source data
Source Data Fig. 1 (download XLSX )
Statistical source data.
Source Data Fig. 2 (download XLSX )
Statistical source data.
Source Data Fig. 3 (download XLSX )
Statistical source data.
Source Data Fig. 4 (download XLSX )
Statistical source data.
Source Data Fig. 5 (download XLSX )
Statistical source data.
Source Data Fig. 6 (download XLSX )
Statistical source data.
Source Data Fig. 7 (download XLSX )
Statistical source data.
Source Data Fig. 8 (download XLSX )
Statistical source data.
Source Data Extended Data Fig. 1 (download XLSX )
Statistical source data.
Source Data Extended Data Fig. 2 (download XLSX )
Statistical source data.
Source Data Extended Data Fig. 4 (download XLSX )
Statistical source data.
Source Data Extended Data Fig. 6 (download XLSX )
Statistical source data.
Source Data Extended Data Fig. 7 (download XLSX )
Statistical source data.
Source Data Fig. 5b and Extended Figs. 2c, 5d,e and 6 (download PDF )
Unprocessed western blots.
Rights and permissions
Springer Nature or its licensor (e.g. a society or other partner) holds exclusive rights to this article under a publishing agreement with the author(s) or other rightsholder(s); author self-archiving of the accepted manuscript version of this article is solely governed by the terms of such publishing agreement and applicable law.
About this article
Cite this article
Nie, M., Lei, D., Liu, Z. et al. Cardiomyocyte-localized CCDC25 senses NET DNA to promote doxorubicin cardiotoxicity by activating autophagic flux. Nat Cancer 6, 1400–1418 (2025). https://doi.org/10.1038/s43018-025-00988-1
Received:
Accepted:
Published:
Version of record:
Issue date:
DOI: https://doi.org/10.1038/s43018-025-00988-1


