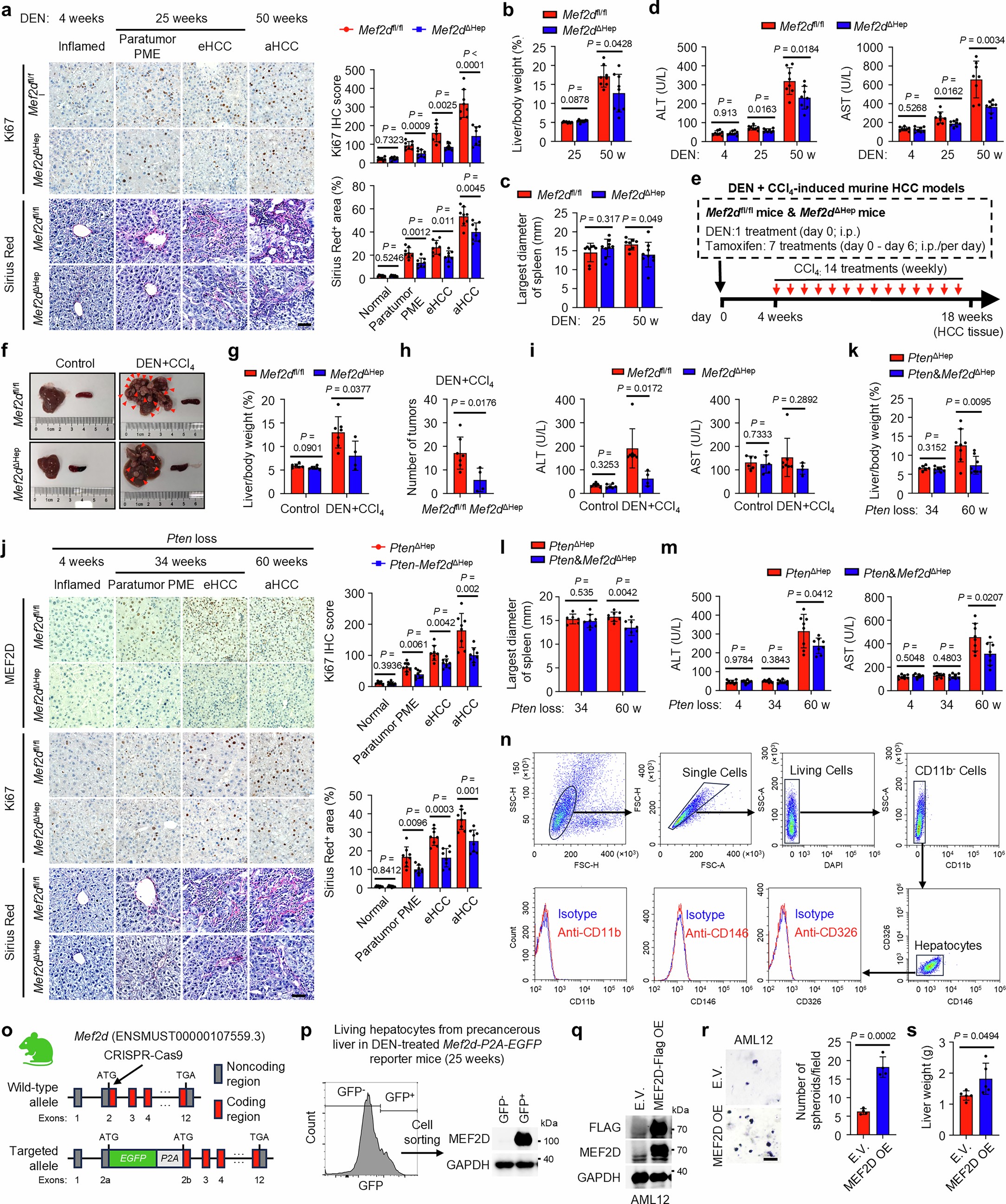
Extended Data Fig. 2: MEF2D+ precursor cells are essential for chemically induced or Pten-loss driven hepatocarcinogenesis.

(a) IHC staining of Ki67 and Sirius red staining (left) and quantitation (right) of DEN-induced HCCs in Mef2dfl/fl and Mef2dΔHep mice at the indicated time points described in Fig. 1d. Scale bar, 50 μm. n = 8 per group. (b, c) Liver/body weight (b), length of spleen (c) from DEN-treated mice at the indicated time points. Mef2dfl/fl, n = 8; Mef2dΔHep, n = 9. (d) ALT and AST levels in serum from DEN-treated mice at the indicated time points. n = 8 per group. (e) Schematic view of the treatment plan for the DEN+CCl4-induced HCC model in Mef2dfl/fl and Mef2dΔHep mice. (f–i) DEN+CCl4-induced HCCs in Mef2dfl/fl and Mef2dΔHep mice, as shown by representative liver and spleen pictures (f), liver/body weight (g), tumor number (h) and ALT and AST levels in serum (i). The red arrow indicates tumor. Mef2dfl/fl control, n = 6; Mef2dΔHep control, n = 6; Mef2dfl/fl with DEN+CCl4, n = 7; Mef2dΔHep with DEN+CCl4, n = 4. (j) IHC staining of MEF2D, Ki67, and Sirius red staining (left) and quantitation (right) of HCCs in PtenΔHep and Pten&Mef2dΔHep mice at the indicated time points described in Fig. 1k and related to Fig. 1l. Scale bar, 50 μm. n = 8 per group. (k–m) Liver/body weight (k), length of spleen (l), and ALT and AST levels in serum (m) from PtenΔHep and Pten&Mef2dΔHep mice at the indicated time points. n = 8 per group. (n) Representative flow cytometry dot plots showing the gating strategy used to identify CD11b- (marker of myeloid cells), CD146- (marker of liver sinusoidal endothelial cells) and CD326- (marker of cholangiocytes) negative and living hepatocytes from murine liver tissues (n = 5) for animal experiments presented on Fig. 1p. (o) Strategy for generating heterozygous Mef2d-P2A-EGFP reporter mice in a C57BL/6 J background using CRISPR-Cas9 technology. (p) Sorting strategies to obtain GFP− and GFP+ living hepatocytes from DEN-induced premalignant liver without tumor, followed with western blot validation of MEF2D protein level in the FACS-sorted GFP+ and GFP− cells. (q) Western blot analysis of exogenetic MEFD levels in AML12 cells transfected with empty vector or MEF2D. The immunoblot experiment was repeated three times independently with similar results. E.V., empty vector. OE, overexpression. (r) Representative images and quantitation for colony formation capacity of control or MEF2D-overexpressing AML12 cells in soft agar. Scale bar, 200 μm. n = 4 per group. (s) liver weight of xenograft mouse model generated by the orthotopically inoculated MEF2D-overexpressing and control AML12 cells, related to Fig. 1q. n = 5 per group. Data were presented as mean ± SD; P values were calculated by two-tailed unpaired t test (a–d, g–m, r and s).