Abstract
Cancers often originate from precursor cells within an inflamed microenvironment; however, the mechanisms by which these precursors manipulate the niche to promote tumorigenesis remain unclear. By combining single-cell and spatial transcriptomic analyses of precancerous lesions in hepatocellular carcinoma, here we show that elevated myocyte enhancer factor 2D (MEF2D)-expressing cancer precursors reprogram liver-resident macrophages, Kupffer cells (KCs), to create a growth-supportive environment. MEF2D levels induce an oncogenic and secretory phenotype in these precursors by epigenetic reprogramming, which is crucial for tumor initiation in murine models and human samples. This results in a KC-rich niche through paracrine activation of neuropilin 1 (NRP1) signaling on stem-like KC subtype-2 (KC2), driving its differentiation into KC subtype-1 (KC1)-like cells. Pro-inflammatory KC1s release cytokines, particularly IL-6, to enhance an MEF2D-mediated tumor-promoting program in nearby cancer precursors. Targeting NRP1 signaling disrupts the KC2-to-KC1-like differentiation and reduces niche inflammation, thereby inhibiting liver tumorigenesis in male mice. Thus, preventing aberrant KC subtype conversion in the precancerous microenvironment is a viable strategy for early cancer prevention.
This is a preview of subscription content, access via your institution
Access options
Access Nature and 54 other Nature Portfolio journals
Get Nature+, our best-value online-access subscription
$32.99 / 30 days
cancel any time
Subscribe to this journal
Receive 12 digital issues and online access to articles
$119.00 per year
only $9.92 per issue
Buy this article
- Purchase on SpringerLink
- Instant access to the full article PDF.
USD 39.95
Prices may be subject to local taxes which are calculated during checkout








Similar content being viewed by others
Data availability
In-house datasets that support the findings of this study have been deposited in the GEO, Sequence Read Archive or Proteomics Identification Database (PRIDE) Archive under the following accession numbers: bulk RNA-seq for murine malignant cells and KCs in PME, GSE278097; WES for murine tissues with each stage of hepatocarcinogenesis, PRJNA1158491; CUT&Tag-seq and ATAC-seq for malignant cells from each stage of hepatocarcinogenesis, GSE278104 and GSE278102; Nanostring GeoMx digital spatial profiling to measure the transcriptome in liver local regions of PME, PRJNA1156253; scRNA-seq for murine cells in PME or TME and bulk RNA-seq for murine malignant cells and KCs in PME, GSE278098; and quantitative phosphoproteomics for KCs, PXD055381. The publicly available datasets supporting the findings of this study were derived from the GEO database under the following accession numbers: bulk RNA-seq for human samples of each stage of hepatocarcinogenesis, GSE124535, GSE76427, GSE62232, GSE89377, GSE12443, GSE6764 and GSE25097; scRNA-seq for murine samples of each stage of c-Myc-driven hepatocarcinogenesis, GSE157561. The remaining data are available within the article, its Supplementary Information and Source Data files and/or from the corresponding author on request. Source data are provided with this paper.
References
Curtius, K., Wright, N. A. & Graham, T. A. An evolutionary perspective on field cancerization. Nat. Rev. Cancer 18, 19–32 (2018).
Dotto, G. P. Multifocal epithelial tumors and field cancerization: stroma as a primary determinant. J. Clin. Invest. 124, 1446–1453 (2014).
Taniguchi, S. et al. Tumor-initiating cells establish an IL-33–TGF-β niche signaling loop to promote cancer progression. Science 369, eaay1813 (2020).
Yuan, S. et al. Ras drives malignancy through stem cell crosstalk with the microenvironment. Nature 612, 555–563 (2022).
Pelka, K. et al. Spatially organized multicellular immune hubs in human colorectal cancer. Cell 184, 4734–4752.e20 (2021).
Chen, J. H. et al. Human lung cancer harbors spatially organized stem-immunity hubs associated with response to immunotherapy. Nat. Immunol. 25, 644–658 (2024).
Dong, L.-Q. et al. Heterogeneous immunogenomic features and distinct escape mechanisms in multifocal hepatocellular carcinoma. J. Hepatol. 72, 896–908 (2020).
Zucman-Rossi, J., Villanueva, A., Nault, J.-C. & Llovet, J. M. Genetic landscape and biomarkers of hepatocellular carcinoma. Gastroenterology 149, 1226–1239.e4 (2015).
Mu, X. et al. Hepatocellular carcinoma originates from hepatocytes and not from the progenitor/biliary compartment. J. Clin. Invest. 125, 3891–3903 (2015).
Libbrecht, L., Desmet, V. & Roskams, T. Preneoplastic lesions in human hepatocarcinogenesis. Liver Int. 25, 16–27 (2005).
Lefere, S., Degroote, H., Van Vlierberghe, H. & Devisscher, L. Unveiling the depletion of Kupffer cells in experimental hepatocarcinogenesis through liver macrophage subtype-specific markers. J. Hepatol. 71, 631–633 (2019).
Deng, Z. et al. The nuclear factor ID3 endows macrophages with a potent anti-tumour activity. Nature 626, 864–873 (2024).
Yuan, D. et al. Kupffer cell-derived Tnf triggers cholangiocellular tumorigenesis through JNK due to chronic mitochondrial dysfunction and ROS. Cancer Cell 31, 771–789.e6 (2017).
Wu, J. et al. The proinflammatory myeloid cell receptor TREM-1 controls Kupffer cell activation and development of hepatocellular carcinoma. Cancer Res. 72, 3977–3986 (2012).
Blériot, C. et al. A subset of Kupffer cells regulates metabolism through the expression of CD36. Immunity 54, 2101–2116.e6 (2021).
De Simone, G. et al. Identification of a Kupffer cell subset capable of reverting the T cell dysfunction induced by hepatocellular priming. Immunity 54, 2089–2100.e8 (2021).
Ramachandran, P. et al. Resolving the fibrotic niche of human liver cirrhosis at single-cell level. Nature 575, 512–518 (2019).
Salmon, H., Remark, R., Gnjatic, S. & Merad, M. Host tissue determinants of tumour immunity. Nat. Rev. Cancer 19, 215–227 (2019).
Peiseler, M. et al. Kupffer cell-like syncytia replenish resident macrophage function in the fibrotic liver. Science 381, eabq5202 (2023).
Goto, N. et al. SOX17 enables immune evasion of early colorectal adenomas and cancers. Nature 627, 636–645 (2024).
Xiang, J. et al. Disruption of SIRT7 increases the efficacy of checkpoint inhibitor via MEF2D regulation of programmed cell death 1 ligand 1 in hepatocellular carcinoma cells. Gastroenterology 158, 664–678.e24 (2020).
Ma, L. et al. Overexpression of the transcription factor MEF2D in hepatocellular carcinoma sustains malignant character by suppressing G2–M transition genes. Cancer Res. 74, 1452–1462 (2014).
Xiang, J. et al. A ubiquitin-dependent switch on MEF2D senses pro-metastatic niche signals to facilitate intrahepatic metastasis of liver cancer. Adv. Sci. (Weinh.) 10, e2305550 (2023).
Gao, T. & Qian, J. EnhancerAtlas 2.0: an updated resource with enhancer annotation in 586 tissue/cell types across nine species. Nucleic Acids Res. 48, D58–D64 (2020).
Bakiri, L. et al. Liver carcinogenesis by FOS-dependent inflammation and cholesterol dysregulation. J. Exp. Med. 214, 1387–1409 (2017).
Filliol, A. et al. Opposing roles of hepatic stellate cell subpopulations in hepatocarcinogenesis. Nature 610, 356–365 (2022).
Aran, D. et al. Comprehensive analysis of normal adjacent to tumor transcriptomes. Nat. Commun. 8, 1077 (2017).
Nault, J. C. et al. High frequency of telomerase reverse-transcriptase promoter somatic mutations in hepatocellular carcinoma and preneoplastic lesions. Nat. Commun. 4, 2218 (2013).
Berardi, D. E. et al. Lipid droplet turnover at the lysosome inhibits growth of hepatocellular carcinoma in a BNIP3-dependent manner. Sci. Adv. 8, eabo2510 (2022).
Piguet, A.-C. et al. Regular exercise decreases liver tumors development in hepatocyte-specific PTEN-deficient mice independently of steatosis. J. Hepatol. 62, 1296–1303 (2015).
Horie, Y. et al. Hepatocyte-specific Pten deficiency results in steatohepatitis and hepatocellular carcinomas. J. Clin. Invest. 113, 1774–1783 (2004).
Totoki, Y. et al. Trans-ancestry mutational landscape of hepatocellular carcinoma genomes. Nat. Genet. 46, 1267–1273 (2014).
Chen, W. S. et al. Single-cell transcriptomics reveals opposing roles of Shp2 in Myc-driven liver tumor cells and microenvironment. Cell Rep. 37, 109974 (2021).
Burdziak, C. et al. Epigenetic plasticity cooperates with cell–cell interactions to direct pancreatic tumorigenesis. Science 380, eadd5327 (2023).
Alonso-Curbelo, D. et al. A gene–environment-induced epigenetic program initiates tumorigenesis. Nature 590, 642–648 (2021).
Boumahdi, S. et al. SOX2 controls tumour initiation and cancer stem-cell functions in squamous-cell carcinoma. Nature 511, 246–250 (2014).
Yen, W.-C. et al. Targeting Notch signaling with a Notch2/Notch3 antagonist (tarextumab) inhibits tumor growth and decreases tumor-initiating cell frequency. Clin. Cancer Res. 21, 2084–2095 (2015).
Gonçalves, C. S. et al. WNT6 is a novel oncogenic prognostic biomarker in human glioblastoma. Theranostics 8, 4805–4823 (2018).
Frank, N. Y. et al. VEGFR-1 expressed by malignant melanoma-initiating cells is required for tumor growth. Cancer Res. 71, 1474–1485 (2011).
Thakore, P. I. et al. Highly specific epigenome editing by CRISPR–Cas9 repressors for silencing of distal regulatory elements. Nat. Methods 12, 1143–1149 (2015).
Arnold, M. & Stengel, K. R. Emerging insights into enhancer biology and function. Transcription 14, 68–87 (2023).
Bai, Y.-M. et al. Single-cell transcriptomic dissection of the cellular and molecular events underlying the triclosan-induced liver fibrosis in mice. Mil. Med. Res. 10, 7 (2023).
Baldominos, P. et al. Quiescent cancer cells resist T cell attack by forming an immunosuppressive niche. Cell 185, 1694–1708.e19 (2022).
Ma, R.-Y., Black, A. & Qian, B.-Z. Macrophage diversity in cancer revisited in the era of single-cell omics. Trends Immunol. 43, 546–563 (2022).
Tran, S. et al. Impaired Kupffer cell self-renewal alters the liver response to lipid overload during non-alcoholic steatohepatitis. Immunity 53, 627–640.e5 (2020).
Iannacone, M. et al. Response to contamination of isolated mouse Kupffer cells with liver sinusoidal endothelial cells. Immunity 55, 1141–1142 (2022).
Nalio Ramos, R. et al. Tissue-resident FOLR2+ macrophages associate with CD8+ T cell infiltration in human breast cancer. Cell 185, 1189–1207.e25 (2022).
Seim, G. L. et al. Two-stage metabolic remodelling in macrophages in response to lipopolysaccharide and interferon-γ stimulation. Nat. Metab. 1, 731–742 (2019).
Guilliams, M. et al. Spatial proteogenomics reveals distinct and evolutionarily conserved hepatic macrophage niches. Cell 185, 379–396.e38 (2022).
Powell, J. et al. Small molecule neuropilin-1 antagonists combine antiangiogenic and antitumor activity with immune modulation through reduction of transforming growth factor beta (TGFβ) production in regulatory T-cells. J. Med. Chem. 61, 4135–4154 (2018).
Ferrara, N., Gerber, H.-P. & LeCouter, J. The biology of VEGF and its receptors. Nat. Med. 9, 669–676 (2003).
Qiu, X. et al. Reversed graph embedding resolves complex single-cell trajectories. Nat. Methods 14, 979–982 (2017).
Raimondi, C., Brash, J. T., Fantin, A. & Ruhrberg, C. NRP1 function and targeting in neurovascular development and eye disease. Prog. Retin. Eye Res. 52, 64–83 (2016).
Glaviano, A. et al. PI3K/AKT/mTOR signaling transduction pathway and targeted therapies in cancer. Mol. Cancer 22, 138 (2023).
Saba, J. A., Liakath-Ali, K., Green, R. & Watt, F. M. Translational control of stem cell function. Nat. Rev. Mol. Cell Biol. 22, 671–690 (2021).
Bergmann, J. et al. IL-6 trans-signaling is essential for the development of hepatocellular carcinoma in mice. Hepatology 65, 89–103 (2017).
Kong, L. et al. Deletion of interleukin-6 in monocytes/macrophages suppresses the initiation of hepatocellular carcinoma in mice. J. Exp. Clin. Cancer Res. 35, 131 (2016).
Vanderborght, B. et al. Transient Kupffer cell depletion and subsequent replacement by infiltrating monocyte-derived cells does not alter the induction or progression of hepatocellular carcinoma. Int. J. Cancer 152, 2615–2628 (2023).
Su, L. et al. MEF2D transduces microenvironment stimuli to ZEB1 to promote epithelial–mesenchymal transition and metastasis in colorectal cancer. Cancer Res. 76, 5054–5067 (2016).
Xiang, J. et al. Myocyte enhancer factor 2D promotes colorectal cancer angiogenesis downstream of hypoxia-inducible factor 1α. Cancer Lett. 400, 117–126 (2017).
Caronni, N. et al. IL-1β+ macrophages fuel pathogenic inflammation in pancreatic cancer. Nature 623, 415–422 (2023).
Wang, L. et al. Neuropilin-1 aggravates liver cirrhosis by promoting angiogenesis via VEGFR2-dependent PI3K/Akt pathway in hepatic sinusoidal endothelial cells. EBioMedicine 43, 525–536 (2019).
Liu, C. et al. Neuropilin-1 is a T cell memory checkpoint limiting long-term antitumor immunity. Nat. Immunol. 21, 1010–1021 (2020).
Wu, Q. et al. Targeting neuropilin-1 abolishes anti-PD-1-upregulated regulatory T cells and synergizes with 4-1BB agonist for liver cancer treatment. Hepatology 78, 1402–1417 (2023).
Chuckran, C. A. et al. Prevalence of intratumoral regulatory T cells expressing neuropilin-1 is associated with poorer outcomes in patients with cancer. Sci. Transl. Med. 13, eabf8495 (2021).
Weekes, C. D. et al. A phase I study of the human monoclonal anti-NRP1 antibody MNRP1685A in patients with advanced solid tumors. Invest. New Drugs 32, 653–660 (2014).
Liu, J. et al. Delivery strategy to enhance the therapeutic efficacy of liver fibrosis via nanoparticle drug delivery systems. ACS Nano 18, 20861–20885 (2024).
Zhuang, N. et al. BEX1 mediates sorafenib resistance in hepatocellular carcinoma by regulating AKT signaling. Cell Signal. 108, 110722 (2023).
Kollmar, O., Schilling, M. K. & Menger, M. D. Experimental liver metastasis: standards for local cell implantation to study isolated tumor growth in mice. Clin. Exp. Metastasis 21, 453–460 (2004).
Friemel, J. et al. Characterization of HCC mouse models: towards an etiology-oriented subtyping approach. Mol. Cancer Res. 17, 1493–1502 (2019).
Erdag, G. et al. Immunotype and immunohistologic characteristics of tumor-infiltrating immune cells are associated with clinical outcome in metastatic melanoma. Cancer Res. 72, 1070–1080 (2012).
Feng, Y. et al. Spatial analysis with SPIAT and spaSim to characterize and simulate tissue microenvironments. Nat. Commun. 14, 2697 (2023).
Azimifar, S. B., Nagaraj, N., Cox, J. & Mann, M. Cell-type-resolved quantitative proteomics of murine liver. Cell Metab. 20, 1076–1087 (2014).
Kaya-Okur, H. S., Janssens, D. H., Henikoff, J. G., Ahmad, K. & Henikoff, S. Efficient low-cost chromatin profiling with CUT&Tag. Nat. Protoc. 15, 3264–3283 (2020).
Corces, M. R. et al. An improved ATAC-seq protocol reduces background and enables interrogation of frozen tissues. Nat. Methods 14, 959–962 (2017).
Smith, J. P. et al. PEPATAC: an optimized pipeline for ATAC-seq data analysis with serial alignments. NAR Genom. Bioinform. 3, lqab101 (2021).
Merritt, C. R. et al. Multiplex digital spatial profiling of proteins and RNA in fixed tissue. Nat. Biotechnol. 38, 586–599 (2020).
Xiong, X. et al. Landscape of intercellular crosstalk in healthy and NASH liver revealed by single-cell secretome gene analysis. Mol. Cell 75, 644–660.e5 (2019).
Soundararajan, R., Paranjape, A. N., Barsan, V., Chang, J. T. & Mani, S. A. A novel embryonic plasticity gene signature that predicts metastatic competence and clinical outcome. Sci. Rep. 5, 11766 (2015).
Qin, J. et al. COUP-TFII inhibits TGF-β-induced growth barrier to promote prostate tumorigenesis. Nature 493, 236–240 (2013).
Gulati, G. S. et al. Single-cell transcriptional diversity is a hallmark of developmental potential. Science 367, 405–411 (2020).
Vento-Tormo, R. et al. Single-cell reconstruction of the early maternal–fetal interface in humans. Nature 563, 347–353 (2018).
Acknowledgements
This work was supported by the National Natural Science Foundation of China (no. 82120108019), the National Key R&D Program of China (no. 2022YFC3401600), the National Natural Science Foundation of China (no. 91959206), the Fundamental Research Funds for the Central Universities (no. 2022CDJJJ-011 and no. 2023CDJKYJH001) and the National Natural Science Foundation of China (no. 82101931 and no. 82373024).
Author information
Authors and Affiliations
Contributions
J.X., C.Q. and J.S. conceptualized the study. J.X., Y.N., J.Y. and N.Z. contributed to the design and conducted most experiments. H.S., Z.G., Z.L. and J.F. provided methodological and technique assistance. Y.N. performed bioinformatics analysis. J.Y., N.Z., T.Y. and H.S. contributed to animal studies. J.S. and J.Y. collected and analyzed the clinical data. L.S., L.L. and J.L. provided the key materials and participated in some key discussions. J.X. wrote the manuscript. C.Q., M.A.Á. and J.P. supervised the study, edited and approved the manuscript.
Corresponding authors
Ethics declarations
Competing interests
The authors declare no competing interests.
Peer review
Peer review information
Nature Cancer thanks Lars Zender and the other, anonymous, reviewer(s) for their contribution to the peer review of this work.
Additional information
Publisher’s note Springer Nature remains neutral with regard to jurisdictional claims in published maps and institutional affiliations.
Extended data
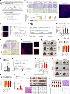
Extended Data Fig. 1 Increased level of MEF2D+ hepatocytes promotes liver tumorigenesis.
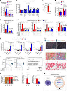
(a) Venn diagram of differentially expressed genes from HOMER enriched 102 TFs in Fig. 1a between normal and early HCC (eHCC) samples from the indicated clinical sample cohorts. GSE76427: normal, n = 52; eHCC, n = 78. TCGA: normal, n = 50; eHCC, n = 170. GSE124535: normal, n = 35; eHCC, n = 35. GSE62232: normal, n = 10; eHCC, n = 38. (b) Expression of MEF2D and E2F7 between normal and early HCC samples from the indicated clinical cohorts. eHCC, early HCC. (c) Expression of MEF2D between matched eHCC and normal samples from the TCGA clinical cohorts. n = 18. (d) Expression of MEF2D, E2F7, and FOS in human cirrhotic liver samples with regenerative nodules or dysplastic nodules (GSE12443). RN, regenerative nodule. DN, dysplastic nodule. RN, n = 48. DN, n = 30. (e, f) Immunohistochemical (IHC) staining of Ki67 in human normal and cirrhotic liver (with low-grade dysplastic nodules) tissues and the indicated stages of HCC tissues in Fig. 1b (e). Scale bar, 50 μm. Quantitation for Ki67 is shown (f). Normal liver, n = 12; LGDN, n = 20; each stage of HCCs, n = 10 per group. (g) Representative Hematoxylin and eosin (H&E) staining for human liver section containing HCC (stage I) and adjacent areas (top), or the liver section including HCC and adjacent areas from the mice at 25 weeks after DEN treatment (bottom). Scale bars, 400 μm (left), 100 μm (right). Black arrow indicates large cell dysplasia. Blue arrow indicates small cell dysplasia. T, tumor tissue. A, adjacent tissue. n = 6 per group. (h) Mutation spectrum of the TERT promoter in the human HCCs and paired adjacent tissues from cohort II: substitution at the indicated hot spot (-124 bp from the ATG start site, g.1,295,228). Mutation is represented on the strand of DNA. n = 34. (i) RT-qPCR analysis of Tert expression in the hepatocytes sorted from normal liver tissues and tissues adjacent to HCC. HCs, hepatocytes. n = 4 per group. (j) Heat map showing the similarity of each indicated tissue type based on their average expression of genes. (k) UMAP visualization of each sample from the four indicated tissue types. The three clusters (c1-c3) enriched with normal samples, adjacent & DN samples, or HCC samples respectively are shown. (l) The distribution of DN samples in the indicated clusters. For j–l, normal (GSE86354), n = 136; DN (GSE6764/89377/98620), n = 63; Adjacent (GSE14520), n = 220; and HCC (GSE14520), n = 225. (m) Representative IHC staining of MEF2D in DEN-induced HCCs in Mef2dfl/fl and Mef2dΔHep mice at the indicated time points described in Fig. 1d and related to Fig. 1e. Scale bar, 50 μm. n = 8 per group. (n–q) Evaluation of liver development and function in eight-week-old Mef2dfl/fl and Mef2dΔHep mice, shown by representative liver and spleen pictures (n), length of spleen (o), liver/body weight (p), ALT and AST levels in serum (q). n = 6 per group. (r) Representative Haematoxylin and eosin (H&E), Sirius red staining, and IHC staining of MEF2D and Ki67 in liver tissues from Mef2dfl/fl and Mef2dΔHep mice. Scale bar, 50 μm. n = 6 per group. Data were presented as mean ± SD; P values were calculated by two-sided Wilcoxon signed-rank test (b–d), one-way ANOVA (f), two-tailed unpaired t test (i and o–q), and Pearson correlation coefficient with a two-sided test (j). Box plots mark the median, upper quartile and lower quartile, with whiskers extending to the maximum and minimum values within 1.5 times the interquartile range. Points beyond this range are outliers.
Extended Data Fig. 2 MEF2D+ precursor cells are essential for chemically induced or Pten-loss driven hepatocarcinogenesis.
(a) IHC staining of Ki67 and Sirius red staining (left) and quantitation (right) of DEN-induced HCCs in Mef2dfl/fl and Mef2dΔHep mice at the indicated time points described in Fig. 1d. Scale bar, 50 μm. n = 8 per group. (b, c) Liver/body weight (b), length of spleen (c) from DEN-treated mice at the indicated time points. Mef2dfl/fl, n = 8; Mef2dΔHep, n = 9. (d) ALT and AST levels in serum from DEN-treated mice at the indicated time points. n = 8 per group. (e) Schematic view of the treatment plan for the DEN+CCl4-induced HCC model in Mef2dfl/fl and Mef2dΔHep mice. (f–i) DEN+CCl4-induced HCCs in Mef2dfl/fl and Mef2dΔHep mice, as shown by representative liver and spleen pictures (f), liver/body weight (g), tumor number (h) and ALT and AST levels in serum (i). The red arrow indicates tumor. Mef2dfl/fl control, n = 6; Mef2dΔHep control, n = 6; Mef2dfl/fl with DEN+CCl4, n = 7; Mef2dΔHep with DEN+CCl4, n = 4. (j) IHC staining of MEF2D, Ki67, and Sirius red staining (left) and quantitation (right) of HCCs in PtenΔHep and Pten&Mef2dΔHep mice at the indicated time points described in Fig. 1k and related to Fig. 1l. Scale bar, 50 μm. n = 8 per group. (k–m) Liver/body weight (k), length of spleen (l), and ALT and AST levels in serum (m) from PtenΔHep and Pten&Mef2dΔHep mice at the indicated time points. n = 8 per group. (n) Representative flow cytometry dot plots showing the gating strategy used to identify CD11b- (marker of myeloid cells), CD146- (marker of liver sinusoidal endothelial cells) and CD326- (marker of cholangiocytes) negative and living hepatocytes from murine liver tissues (n = 5) for animal experiments presented on Fig. 1p. (o) Strategy for generating heterozygous Mef2d-P2A-EGFP reporter mice in a C57BL/6 J background using CRISPR-Cas9 technology. (p) Sorting strategies to obtain GFP− and GFP+ living hepatocytes from DEN-induced premalignant liver without tumor, followed with western blot validation of MEF2D protein level in the FACS-sorted GFP+ and GFP− cells. (q) Western blot analysis of exogenetic MEFD levels in AML12 cells transfected with empty vector or MEF2D. The immunoblot experiment was repeated three times independently with similar results. E.V., empty vector. OE, overexpression. (r) Representative images and quantitation for colony formation capacity of control or MEF2D-overexpressing AML12 cells in soft agar. Scale bar, 200 μm. n = 4 per group. (s) liver weight of xenograft mouse model generated by the orthotopically inoculated MEF2D-overexpressing and control AML12 cells, related to Fig. 1q. n = 5 per group. Data were presented as mean ± SD; P values were calculated by two-tailed unpaired t test (a–d, g–m, r and s).
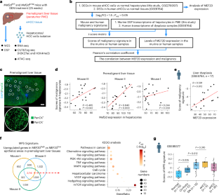
Extended Data Fig. 3 MEF2D epigenetically regulates a tumor-promoting transcriptional program in the precursors and eHCCs.
(a) Relative expression of the gene signatures for 14 functional states of cancer (CancerSEA database, http://biocc.hrbmu.edu.cn/CancerSEA/) in sorted early HCC cells from Mef2dΔHep compared to Mef2dfl/fl mice using RNA-seq analysis. (b) GSEA of genes sets of DNA replication and cell cycle, on genes ranked by correlation with absorption probability of the normal cells-to-early HCC cells trajectory (left) and exclusion probability of the MEF2D knockout in early HCC cells (right). FDR, false discovery rate. (c) Coding mutations of reported abundantly mutated oncogenes in premalignant and HCC tissues from Mef2dfl/fl and Mef2dΔHep mice by using WES, as described in Fig. 2a. Premalignant with Mef2dfl/fl, n = 8; Premalignant with Mef2dΔHep, n = 9; HCC with Mef2dfl/fl, n = 9; HCC with Mef2dΔHep, n = 7. (d) Western blot analysis of MEFD levels in hepatocytes sorted form normal or premalignant liver tissue (paratumor PME). The immunoblot experiment was repeated three times independently with similar results. (e) The mutation burden in the form of insertions and deletions (indels) in premalignant and HCC tissues from Mef2dfl/fl and Mef2dΔHep mice by using WES, as described in Fig. 2a. Premalignant with Mef2dfl/fl, n = 8; Premalignant with Mef2dΔHep, n = 9; HCC with Mef2dfl/fl, n = 9; HCC with Mef2dΔHep, n = 7. (f) Expression of Mef2d between murine normal and early HCC cells in this study (left, GSE278097. n = 3), or MEF2D expression between normal and early HCC samples from the indicated clinical cohort (right, GSE6764. normal, n = 10. eHCC, n = 18). eHCC, early HCC. (g) Gene set variation analysis (GSVA) sore of MPS in hepatocytes from normal vs. Myc overexpression-induced premalignant liver by using scRNA-seq analysis (GSE157561). Normal, n = 1718; Premalignant, n = 1142. (h) IF images of MEF2D and Ki67 in human cirrhotic liver with low-grade dysplastic nodules tissues or in murine premalignant liver specimens. Scale bars, 20 μm (left) and 50 μm (right). The co-expression of MEF2D and Ki67 in hepatocytes were quantified. The radar charts illustrate the Pearson correlation coefficient (R) value for the correlation of MEF2D and Ki67 levels in hepatocytes of sample sections from the indicated eight patients (left, #1 - #8) or seven mice (right, #1 - #7). The R score of each patient or mouse is also shown in the charts. P < 0.0001 for all samples. (i) Genomic annotations of H3K27ac- or H3K4me3- CUT&Tag-seq peaks in early HCC cells from Mef2dΔHep and Mef2dfl/fl mice. (j) Heatmap of the H3K27ac (left) or altered H3K4me3 (right) CUT&Tag-seq signals in early HCC cells from Mef2dΔHep mice compared to Mef2dfl/fl mice. Genomic annotations of the related lost, gained or unaffected peaks are shown. (k) Heatmaps showing the enrichment and significance of TF motifs in gained or lost H3K27ac binding peaks byMef2d knockout in early HCC cells and the expression of related TFs in early HCC cells from Mef2dfl/fl and Mef2dΔHep mice by using MonaLisa algorithm. (l) Venn diagram showing integrated RNA-seq and H3K4me3 CUT&Tag-seq analysis of the significantly downregulated genes in the early HCC cells after MEF2D depletion, followed with Kyoto Encyclopedia of Genes and Genomes (KEGG) enrichment analysis. (m) Heatmaps showing the top of overlapping downregulated genes in early HCC cells after MEF2D depletion from integrated RNA-seq and H3K4me3 CUT&Tag-seq in l, in which certain oncogenes are highlighted for further investigation. (n) Venn diagram showing integrated RNA-seq and H3K27ac CUT&Tag-seq analysis of the significantly downregulated genes in early HCC cells after MEF2D depletion, followed by KEGG enrichment analysis. (o) Heatmaps showing the top of overlapping downregulated genes in early HCC cells after MEF2D depletion from integrated RNA-seq and H3K27ac CUT&Tag-seq in n, in which certain oncogenes are highlighted for further investigation. For CUT&Tag-seq in i–o, the cells from 6 mice per group were mixed for sequencing. For RNA-seq in k–o, n = 3 biological replicates. Data were presented as mean ± SD (d and g); P values were calculated by two-tailed unpaired t test (a and k), two-sided Kolmogorov-Smirnov test (e), two-sided Wilcoxon signed-rank test (f-right and g), and Pearson correlation coefficient with a two-sided test (h). For b, P values for gene set enrichment scores were determined by randomly permuting genes, following the False Discovery Rate (FDR) to correct for multiple hypothesis testing, two-sided. For f-left, P value was calculated by Likelihood Ratio Test, following Benjamini-Hochberg to correct for multiple hypothesis testing, two-sided. For l and n, P ajust values were from hypergeometric tests to assess significance of KEGG pathway enrichment, following Benjamini-Hochberg to correct P value for multiple hypothesis testing. Box plots mark the median, upper quartile and lower quartile, with whiskers extending to the maximum and minimum values within 1.5 times the interquartile range. Points beyond this range are outliers.
Extended Data Fig. 4 MEF2D directly binds to regulatory regions to induce chromatin accessibility of targeted genes.
(a) Three mouse premalignant liver specimens were analyzed by using DSP as described in Fig. 2c. Mef2d expression was correlated to the indicated oncogenic and secretory genes expression in the PanCK-positive regions. (b) Correlation analysis of MEF2D and the indicated oncogenic or secretory genes expression in cirrhosis, dysplasia and early HCC tissues from multiple independent clinical cohorts. (c) CUT&RUN-qPCR analysis of MEF2D binding to the predicted sites in the enhancer and promoter regions of the indicated secretory genes in precancerous hepatocytes. n = 3 per group. TSS, transcription start site. (d) Genomic sequencing of MEF2D-overexpressing AML12 cells with the indicated MEF2D binding sites deletion generated by CRISPR-Cas9 genome editing. Deleted or mutated nucleotides are indicated by the solid red box. WT, wildtype. MU, mutation. n = 1 each. (e) Experimental schematic of dCas9-KRAB CRISPR interference of the enhancer of gene including MEF2D binding sites. (f) CUT&RUN-qPCR validation for dCas9-KRAB CRISPR interference targeting the indicated gene enhancers marked by H3K27ac, which include the MEF2D binding sites, in MEF2D-overexpressing AML12 cells. n = 4 per group. (g) RT-qPCR analysis of the indicated genes expression in MEF2D-overexpressing AML12 cells. The cells express lentiviral sgRNAs with dCas9-KRAB targeting the enhancers including indicated MEF2D binding sites. n = 3 per group. (h) IGV screenshots of H3K27ac CUT&Tag-seq, ATAC-seq and RNA-seq signals in early HCC cells from Mef2dfl/fl and Mef2dΔHep mice. The co-lost signal peaks by Mef2d knockout are highlighted. For CUT&Tag-seq and ATAC-seq, the cells from 6 mice per group were mixed for sequencing. For RNA-seq, n = 3 biological replicates. Data were presented as mean ± SD; P values were calculated by Pearson correlation coefficient with a two-sided test (a and b), two-tailed unpaired t test (c), and one-way ANOVA (f and g).
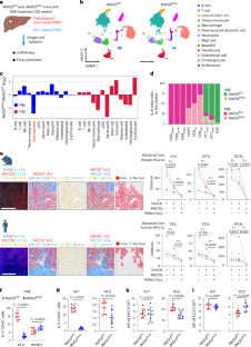
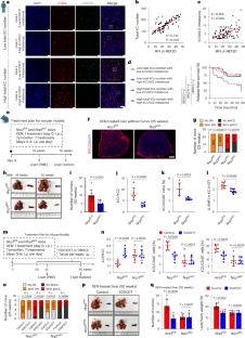
Extended Data Fig. 5 The hepatocyte Mef2d loss-mediated microenvironment remodeling during hepatocarcinogenesis.
For a–e, the results were obtained by analyzing scRNA-seq data shown in Fig. 4a, b. (a) The cell clusters are identified by the selected unbiased and well-established marker genes as mean expression. (b) UMAP visualization of the cells in liver with PME or TME from Mef2dfl/fl or Mef2dΔHep mice. Colors indicated cell subpopulations. (c) The T cell subclusters are identified by the selected unbiased and well-established marker genes as mean expression. (d) UMAP visualization of the T cells in PME and TME from Mef2dfl/fl or Mef2dΔHep mice. Colors indicated T cell subpopulations. (e) The compositional fold changes of each T cell subclusters in PME or TME from Mef2dΔHep relative to Mef2dfl/fl mice. The cytotoxic T cells are highlighted. (f) Representative polychromatic dot plots showing the gating strategy used to identify immune cell content in PME and TME of liver. Starting at the top left, the initial 2 gates are to eliminate doublets from the analysis, followed by gating on live cells. For immune cell analysis, a size gate was applied followed by CD45 to identify: T cells (CD45+CD3+), B cells (CD45+CD3−CD45R/B220+), natural killer cells (CD45+ CD3−CD11b−NK1.1+), and macrophages (CD45+CD3−CD11b+CD11c−). T cell subsets are displayed, including CD4+ T cells, CD8+ T cells and double-negative (DN) T cells. DC subsets are displayed, including myeloid DCs (mDCs, CD45+CD3−CD11b+CD11c+) and conventional DCs (cDCs, CD45+CD3−CD11b−CD11c+). FVD, fixable viability dye. (g) Flow cytometry showing the number of each immune cell types in DEN-induced PME and TME from Mef2dΔHep and Mef2dfl/fl mice. PME with Mef2dfl/fl, n = 6; other groups, n = 7. Data are presented as mean ± SD; P values were calculated by two-tailed unpaired t-tests.
Extended Data Fig. 6 Among diverse macrophage subtypes, KC1 is pro-inflammatory and highly enriched in the precancerous niche.
For a–i, the results were obtained by analyzing scRNA-seq data shown in Fig. 4a, b. (a) UMAP visualization of the macrophages in murine liver PME and TME. Colors indicated macrophage subpopulations. TAMinflam, inflammatory cytokine-enriched TAM. TAMprolif, proliferating TAM. TAMangio, pro-angiogenic TAM. moKC, monocyte-derived Kupffer cell. TAMLA, lipid-associated TAM. TAMIFN, interferon-primed TAM. KC1rest, resting Kupffer cell subtype-1. KC1activ, activated Kupffer cell subtype-1. KC2, Kupffer cell subtype-2. (b) Expression of selected marker genes belonging to the indicated categories in macrophage subsets. (c) Heatmaps of z-score of the average gene expression of the top 20 marker genes (left) and enriched KEGG pathways and hallmark gene sets of MsigDB via z-score of average GSVA (right) for each macrophage cluster. (d) Expression of Mrc1 coding CD206 in KC1 and KC2 subsets. (e) UMAP visualization of the two subclusters of KCs and all subtypes of endothelial cells in PME and TME. Colors indicated macrophage subpopulations. EC, endothelial cell. (f, g) The classical M1 or M2 signature score in KC1 and KC2 subsets. (h) Enrichment level of the indicated pathways in three subclusters of KCs via GSVA. (i) Expression of Il1b and Ccl2 in KC1rest and KC1activ subsets. (j) Representative polychromatic dot plots showing the gating strategy used to identify MoMFs and KC subtypes in liver with PME and TME (described in Fig. 4a) for sorting (k-n, r) or direct analysis (o-q and Fig. 4f–i). Starting at the left, the initial 2 gates are to eliminate doublets from the analysis, followed by gating on live cells. For macrophages analysis, a size gate was applied followed by CD45 to identify: MoMFs (CD45+Ly6G/6Clo/−CD11b+F4/80lowTIM4lo/−), KCs (CD45+Ly6G/6Clo/−CD11b+F4/80hiTIM4hi). KC subsets are displayed, including ESAM−CD206lo KC1 and ESAM+CD206hi KC2. (k) GSEA (GO biological processes) on genes expression ranked by log2 fold change in bulk RNA-seq data between KC1 and KC2 clusters sorted from DEN-induced murine PME. NES, normalized enrichment score. BP, biological processes. n = 4 per group. (l) Flow cytometry showing the ratio of IL-1β+ and/or IL-6+ activated cells in KC1s or KC2s from DEN-induced murine PME, with or without lipopolysaccharides (LPS, 50 ng/mL) and interferon-γ (IFNγ, 10 ng/mL) treatment for 24 h. n = 3 per group. LPS, lipopolysaccharides. IFNγ, interferon-γ. (m, n) Flow cytometry analyzed the KC1s in normal liver or DEN-induced premalignant liver tissue. The KC1s sorted from normal liver were treated with LPS and IFNγ for 24 h or not, followed with flow cytometry analysis for the ratio of IL-1β− KC1rest and IL-1β+ KC1activ in the KC1s. n = 3 per group. (o, p) Flow cytometry showing the number of KCs (CD45+Ly6G/6Clo/−CD11b+F4/80hiTIM4hi) and MoMFs (CD45+Ly6G/6Clo/−CD11b+F4/80lowTIM4lo/−) in PME from PtenΔHep and Pten-Mef2dΔHep mice at 34 weeks (n = 7 per group) (o), or in DEN-induced TME from Mef2dΔHep and Mef2dfl/fl mice (n = 10 per group) (p). (q) Quantitative estimates of IL1β, IFNβ and TNFα levels of KC1s and KC2s in DEN-induced PME from Mef2dΔHep and Mef2dfl/fl mice. n = 8 per group. MFI, mean fluorescence intensity. (r) The ratio of IL-1β+ or IL-6+ activated cells amongst KC1s or KC2s treated with DMEM control media or conditioned medium of hepatocytes from PME in Mef2dΔHep and Mef2dfl/fl mice for 36 h. n = 3 per group. HCM, hepatocyte-conditioned medium. Data were presented as mean ± SD; P values were calculated by two-sided Wilcoxon signed-rank test (d, g, h and i), one-way ANOVA (l, n, q and r), and two-tailed unpaired t test (o and p). Box plots mark the median, upper quartile and lower quartile, with whiskers extending to the maximum and minimum values within 1.5 times the interquartile range. Points beyond this range are outliers.
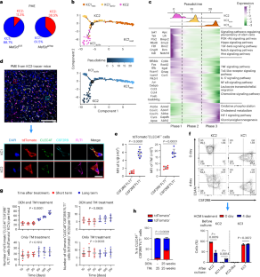
Extended Data Fig. 7 Maintenance of KC2 survival via the FLT1-AKT pathway by the MEF2D+ cancer precursors.
(a, b) The ratio of EdU+ cells (a), early apoptotic cells (AV+/7-AAD−), and late apoptotic cells (AV+/7-AAD+) (b) among KC1s or KC2s treated for 36 h with DMEM control media or hepatocyte-conditioned media of hepatocytes from PME in Mef2dΔHep and Mef2dfl/fl mice. n = 3 per group. AV, annexin V. For c, d, the results were obtained by analyzing scRNA-seq data shown in Fig. 4a, b. (c) Dot plot of ligand-receptor interactions from hepatocytes to macrophage populations suggested by CellPhoneDB analysis. (d) Expression of Flt1 and Nrp1 belonging to the indicated categories in the macrophage subsets. (e) Quantitative estimates of FLT1 and NRP1 levels of KC1s and KC2s in DEN-induced murine liver PME. FLT1, n = 8 per group. NRP1, n = 6 per group. (f) The DEGs in KC2 compared to KC1 from murine normal liver (GSE152211), in which the markers of KC2 were highlighted. n = 3 per group. (g) Flow cytometry showing the cell surface level of ESAM and FLT1 (left) or CD206 and FLT1 (right) in each KC subcluster. n = 3 mice. (h, i) The ratio of EdU+ cells (h), early apoptotic cells, and late apoptotic cells (i) among KC2s treated for 36 h with HCM of murine hepatocytes from PME with or without anti-FLT1 blocking antibody (αFLT1, 10 μg/mL) or NRP1 inhibitor (EG01377, 30 μM). n = 3 per group. (j) Western blot analysis of the phosphorylation level of AKT-S473 in KC2s treated with DMEM control medium or HCM of murine hepatocytes from PME with or without AKT inhibitor (MK2206, 10 μM) for 6 h. The immunoblot experiment was independently repeated three times, and similar results were obtained. (k, l) The ratio of EdU+ cells (k), early and late apoptotic cells (l) among KC2s treated with DMEM control media or HCM of murine hepatocytes from PME with AKT inhibitor for 36 h. n = 3 per group. (m) Image of a premalignant liver specimen from mouse I with regions selected for DSP described in Fig. 2b. The PanCK-negative regions further autosegmented into CLEC4F+CD206lo (KC1), CLEC4F+CD206hi (KC2) and other regions. Scale bar, 1 mm. n = 3 mice. (n) Three mouse premalignant liver specimens were analyzed using DSP. Mef2d expression in PanCK-positive regions correlated with the GSVA score of the AKT pathway (BIOCARTA) in the paired KC2 regions. (o) A schematic model depciting a FLT1-AKT pathway as a major mechanism in MEF2D+ hepatocyte-maintained KC2 survival form liver PME. Data are presented as mean ± SD; P values were calculated by one-way ANOVA (a, b, h and i), one-sided Permutation test (c), two-tailed unpaired t-test (e, k and l), and Pearson correlation coefficient with a two-sided test (n). Schematic in (o) was created with BioRender.com.
Extended Data Fig. 8 A stem-like state of KC2 in mice and humans, and hepatocyte MEF2D activates the NRP1-mTORC1 pathway in KC2 to promote its KC1-like differentiation.
(a, b) The ratio of EdU+ cells (a), early apoptotic cells (AV+/7-AAD−), and late apoptotic cells (AV+/7-AAD+) (b) among KC1s treated for 36 h with control medium or conditioned medium of KC2s culture supernatant. n = 3 per group. AV, annexin V. For c, e, f, the results were obtained by analyzing scRNA-seq data shown in Fig. 4a, b. For g–j, the results were obtained by analyzing scRNA-seq data shown in Fig. 4a, b and GSE136103 (n = 1279 KCs from n = 5 cirrhosis and n = 5 healthy persons). (c) Enrichment level of the indicated stem-related pathways in three subclusters of KCs via GSVA. (d) GSEA of genes sets of stem cell differentiation, macrophage differentiation and Notch signaling pathway, on genes ranked by correlation with exclusion probability of KC2s-to-KC1s trajectory (bulk RNA-seq data, n = 4). (e) Differentiation potential level in three subclusters of KCs via CytoTRACE analysis. (f) Pseudotime-ordered analysis of the inflammatory response pathway in KCs. (g) Integrated (left) or separated (right) UMAP visualization of the KC subclusters from human liver cirrhosis and murine liver PME by using scRNA-seq. Colors indicated species of cells. (h) Distribution of mouse KC1 and KC2 in integrated human and mouse KC subpopulations. The ratios of distribution were shown (right). (i) Expression of marker genes belonging to the indicated categories in KC subsets from human liver cirrhosis. (j) Heatmaps of enriched hallmark gene sets of MsigDB via GSVA for each human KC cluster. The inflammatory pathways enriched in KC(1) and the stem-related pathways enriched in KC(4) were highlighted. (k) Venn diagram of the highly expressed genes in KC1 compared to KC2 from murine normal liver (GSE152211, n = 3) and liver PME described in Fig. 4a (n = 4), in which the genes coding cell surface proteins were shown. (l) Quantitative estimates of CSF2RB level of KC1s and KC2s in DEN-induced murine liver PME by using flow cytometry. n = 6 per group. (m) Flow cytometry showing the cell surface level of ESAM and CSF2RB (left) or FLT1 and CSF2RB (middle) in each KC subcluster. Optical (cytospin) microscopy images of flow cytometry sorted liver KC1 and KC2 were shown (right). Scale bar, 2 μm. n = 3 mice. (n) Strategy for generating KC2-Tracer mouse model in a C57BL/6 J background using CreERT2-loxP system (left). The tdTomato induction of the model was validated (right). TM, tamoxifen. Scale bar, 100 μm. (o) Flow cytometry showing the NRP1 level of KC2s in DEN-induced liver PME from Nrp1fl/fl, Nrp1ΔKC and Nrp1ΔKC2 mice, which was described in Fig. 6d. (p, q) The number of peptides with upregulated or downregulated phosphorylation level in KCs with tamoxifen-triggered Nrp1 knockout, by using quantitative phosphoproteomic (p). Quantitative phosphoproteomic combined with KEGG analysis for the proteins with upregulated phosphorylation level in KCs with tamoxifen-triggered Nrp1 knockout (q). The cells were treated by HCM of hepatocytes from PME in for 6 h. n = 3 per group. (r) Western blot analysis of phosphorylation level of p38-T180/Y182 or P70S6K-T389 in KC2s treated with DMEM control media, or HCM of hepatocytes from PME, with or without p38 inhibitor (SB203580, 10 μM) or mTORC1 inhibitor (rapamycin, 0.1 μM) for 6 h. (s) Western blot analysis of phosphorylation level of P70S6K-T389 and 4E-BP1-S65 in KC2s with or without tamoxifen-triggered Nrp1 knockout or AKT inhibitor (MK2206, 10 μM) treatment, and treated with HCM of hepatocytes from PME in Mef2dΔHep or Mef2dfl/fl mice for 6 h. (t) The ratio of early apoptotic cells (AV+/7-AAD−) and late apoptotic cells (AV+/7-AAD+) amongst CSF2RB+FLT1− KC2-derived KC1 cells after KC2s treated with HCM of hepatocytes from PME, with or without mTORC1 inhibitor (rapamycin, 0.1 μM) for 36 h. n = 3 per group. Rapa., rapamycin. The immunoblot experiments were repeated three times independently with similar results. Data were presented as mean ± SD; P values were calculated by two-tailed unpaired t test (a, b, l and t), two-sided Wilcoxon signed-rank test (c and e). For d, P values for gene set enrichment scores were determined by randomly permuting genes, following the FDR to correct for multiple hypothesis testing, two-sided. Box plots mark the median, upper quartile and lower quartile, with whiskers extending to the maximum and minimum values within 1.5 times the interquartile range. Points beyond this range are outliers.
Extended Data Fig. 9 KC1-derived IL6 promotes MEF2D-mediated oncogenic program in cancer precursors.
(a) Quantitation for colony formation capacity of control or MEF2D-overexpressing AML12 cells in soft agar, which were treated with control medium or the conditioned medium of KC1s or KC2s supernatant. CM, conditioned medium. E.V., empty vector. OE, overexpression. n = 4 per group. (b) Western blot analysis of MEF2D expression in hepatocytes sorted from murine paratumor PME at 25 weeks after DEN treatment, which was described in Fig. 2a, and treated with control medium or the conditioned medium of KC1s or KC2s culture supernatant for 36 h. The immunoblot experiment was repeated three times independently with similar results. (c) The genes coding cytokines and chemokines from Cytokine Registry database, are highly expressed in KC1 compared to KC2 from PME (Log2FC > 2, p < 0.05). n = 4 per group. (d, e) Quantitation for colony formation capacity of control or MEF2D-overexpressing AML12 cells in soft agar. The cells were treated with control medium or the conditioned medium of KC1s, which include IL6 or G-CSF neutralizing antibody (10 µg/mL) or IgG (d), or treated with recombinant IL6 (0.3 ng/mL) or not (e). n = 4 per group. (f) Western blot analysis of MEF2D expression in PME hepatocytes treated with recombinant IL6 for the indicated time periods. The immunoblot experiment was repeated three times independently with similar results. (g) RT-qPCR analysis of Sox2, Wnt6, Notch3, and Flt1 expression in hepatocytes from PME in Mef2dΔHep and Mef2dfl/fl mice and treated with recombinant IL6 or not for 36 h. n = 3 per group. (h) The hepatocytes from PME in Mef2dΔHep and Mef2dfl/fl mice were treated with recombinant IL6 or not for 36 h. For these cells, H3K27-acetylation level on the indicated MEF2D binding sites in the enhancers of Sox2, Wnt6, Notch3, and Flt1 were analyzed by using CUT&RUN-qPCR. These binding sites mediate MEF2D recruitment and MEF2D regulation of enhancer and target gene expression, which was described in Fig. 3e–h. n = 4 per group. BS, binding site. (i) Distances were calculated from Ki67-negative or Ki67-positive hepatocytes to the IL6-positive KCs outside or inside the foci by IF staining. n = 6 mice. (j) Flow cytometry showing the IL6 level of KCs from DEN-induced liver PME of Il6ΔKC or Il6fl/fl mice. n = 3 per group. (k) Representative IF staining of PanCK, MEF2D, and Ki67 in DEN-induced liver PME from Il6fl/fl and Il6ΔKC mice. Scale bar, 1 mm. n = 6 per group. (l) Schematic view showing the treatment plan for the DEN-induced HCC model in Mef2dfl/fl and Mef2dΔHep mice with or without IL-6 neutralizing therapy. (m–o) DEN-induced HCCs in Mef2dfl/fl and Mef2dΔHep mice with anti-IL-6 or control IgG treatment (10 mg/kg), as shown by frequency of the mice bearing DEN-induced dysplastic nodules or early HCCs at 25 weeks, n = 10 per group (m); Representative liver images (n), and tumor number in liver (o) at 35 weeks. The red arrow indicates tumor. n = 7 per group. (p) Schematic view showing the plan for the DEN-induced liver PME model in KC2-Tracer mice with anti-IL-6 or control IgG treatment (10 mg/kg). TM, tamoxifen. (q) Quantification of the number of tdTomato+CSF2RB+FLT1− KC1s and tdTomato+CSF2RB−FLT1+ KC2s in IF fields from the precancerous stage of livers of KC2-Tracer mice. The KC2-Tracer mice were treated with tamoxifen, and anti-IL-6 or control IgG as described in p. The quantification was performed at the indicated time points after tamoxifen treatment. n = 6 mice per group. Data were presented as mean ± SD; P values were calculated by one-way ANOVA (a, d and q), two-tailed unpaired t test (e, g, h and o), two-tailed paired t test (i), and one-sided chi-squared test (m). For c, q values were calculated by two-sided Wald test, following the Benjamini-Hochberg to correct for multiple hypothesis testing.
Extended Data Fig. 10 NRP1 deletion in KCs reduces KC2-to-KC1-like conversion to attenuate pro-inflammatory status of the precancerous niche, hindering progression of MEF2D+ precursor cells.
(a) Flow cytometry showing the NRP1 level of KC2s in DEN-induced liver PME, which was described in Fig. 4a, from Nrp1fl/fl and Nrp1ΔKC mice. n = 3 per group. (b) Representative H&E, Sirius red staining, and IHC staining of MEF2D and Ki67 (left) and quantitation (right) of DEN-induced liver PME from Nrp1fl/fl and Nrp1ΔKC mice. Scale bar, 50 μm. n = 8 per group. (c–e) DEN-induced HCCs in Nrp1fl/fl and Nrp1ΔKC mice at the indicated times, shown by liver/body weight (c), spleen size (d), and ALT and AST levels in serum (e). n = 8 per group. (f, g) Flow cytometry showing the ratio of total KCs in CD45+ cells (n = 6 per group) (f), TNFα and IL1β levels of KCs (Nrp1fl/fl, n = 7; Nrp1ΔKC, n = 8) (g) in DEN-induced liver PME from Nrp1fl/fl and Nrp1ΔKC mice. MFI, mean fluorescence intensity. (h) Quantitation for length of spleen of DEN-treated HCCs in Nrp1fl/fl and Nrp1ΔKC mice with or without NRP1 blockade therapy at 50 weeks-time point. Control, n = 7; EG01377, n = 6. (i) Schematic view showing the treatment plan for the DEN-induced HCC model in Mef2dfl/fl and Mef2dΔHep mice with or without NRP1 blockade therapy. (j, l) DEN-induced HCCs in Mef2dfl/fl and Mef2dΔHep mice with or without NRP1 blockade therapy (2 mg/kg), as shown by frequency of the mice bearing DEN-induced dysplastic nodules or early HCCs at 25 weeks, n = 10 per group (j); Representative liver images (k), and tumor number and liver/body weight (l) at 50 weeks. The red arrow indicates tumor. n = 7 per group. (m) Quantitation for body weight of DEN-treated HCCs in Nrp1fl/fl and Nrp1ΔKC mice with or without NRP1 blockade therapy at 50 weeks-time point. Control, n = 7; EG01377, n = 6. (n) Flow cytometry showing the ratio of MoMFs in CD45+ cells from DEN-induced liver PME from Nrp1fl/fl and Nrp1ΔKC mice with or without NRP1 blockade therapy. n = 7 per group. (o) A schematic model depciting a positive feedback loop between MEF2D+ dysplastic precursor cells and KC clusters to drive liver cancer initiation. Data were presented as mean ± SD. P values were calculated by two-tailed unpaired t test (b–h and l), one-sided chi-squared test (j), and one-way ANOVA (m and n). Schematic in (o) was created with BioRender.com.
Supplementary information
Supplementary Tables (download XLS )
Supplementary Tables 1–8.
Source data
Source Data Fig. 1 (download XLSX )
Statistical Source Data.
Source Data Fig. 2 (download XLSX )
Statistical Source Data.
Source Data Fig. 3 (download XLSX )
Statistical Source Data.
Source Data Fig. 4 (download XLSX )
Statistical Source Data.
Source Data Fig. 5 (download XLSX )
Statistical Source Data.
Source Data Fig. 6 (download XLSX )
Statistical Source Data.
Source Data Fig. 7 (download XLSX )
Statistical Source Data.
Source Data Fig. 8 (download XLSX )
Statistical Source Data.
Imaging Source Data (download PDF )
Unprocessed Blots.
Source Data Extended Data Fig. 1 (download XLSX )
Statistical Source Data.
Source Data Extended Data Fig. 2 (download XLSX )
Statistical Source Data.
Source Data Extended Data Fig. 3 (download XLSX )
Statistical Source Data.
Source Data Extended Data Fig. 4 (download XLSX )
Statistical Source Data.
Source Data Extended Data Fig. 5 (download XLSX )
Statistical Source Data.
Source Data Extended Data Fig. 6 (download XLSX )
Statistical Source Data.
Source Data Extended Data Fig. 7 (download XLSX )
Statistical Source Data.
Source Data Extended Data Fig. 8 (download XLSX )
Statistical Source Data.
Source Data Extended Data Fig. 9 (download XLSX )
Statistical Source Data.
Source Data Extended Data Fig. 10 (download XLSX )
Statistical Source Data.
Rights and permissions
Springer Nature or its licensor (e.g. a society or other partner) holds exclusive rights to this article under a publishing agreement with the author(s) or other rightsholder(s); author self-archiving of the accepted manuscript version of this article is solely governed by the terms of such publishing agreement and applicable law.
About this article
Cite this article
Xiang, J., Ni, Y., Yu, J. et al. MEF2D-expressing cancer precursors reprogram tissue-resident macrophages to support liver tumorigenesis. Nat Cancer 6, 1955–1975 (2025). https://doi.org/10.1038/s43018-025-01059-1
Received:
Accepted:
Published:
Version of record:
Issue date:
DOI: https://doi.org/10.1038/s43018-025-01059-1


