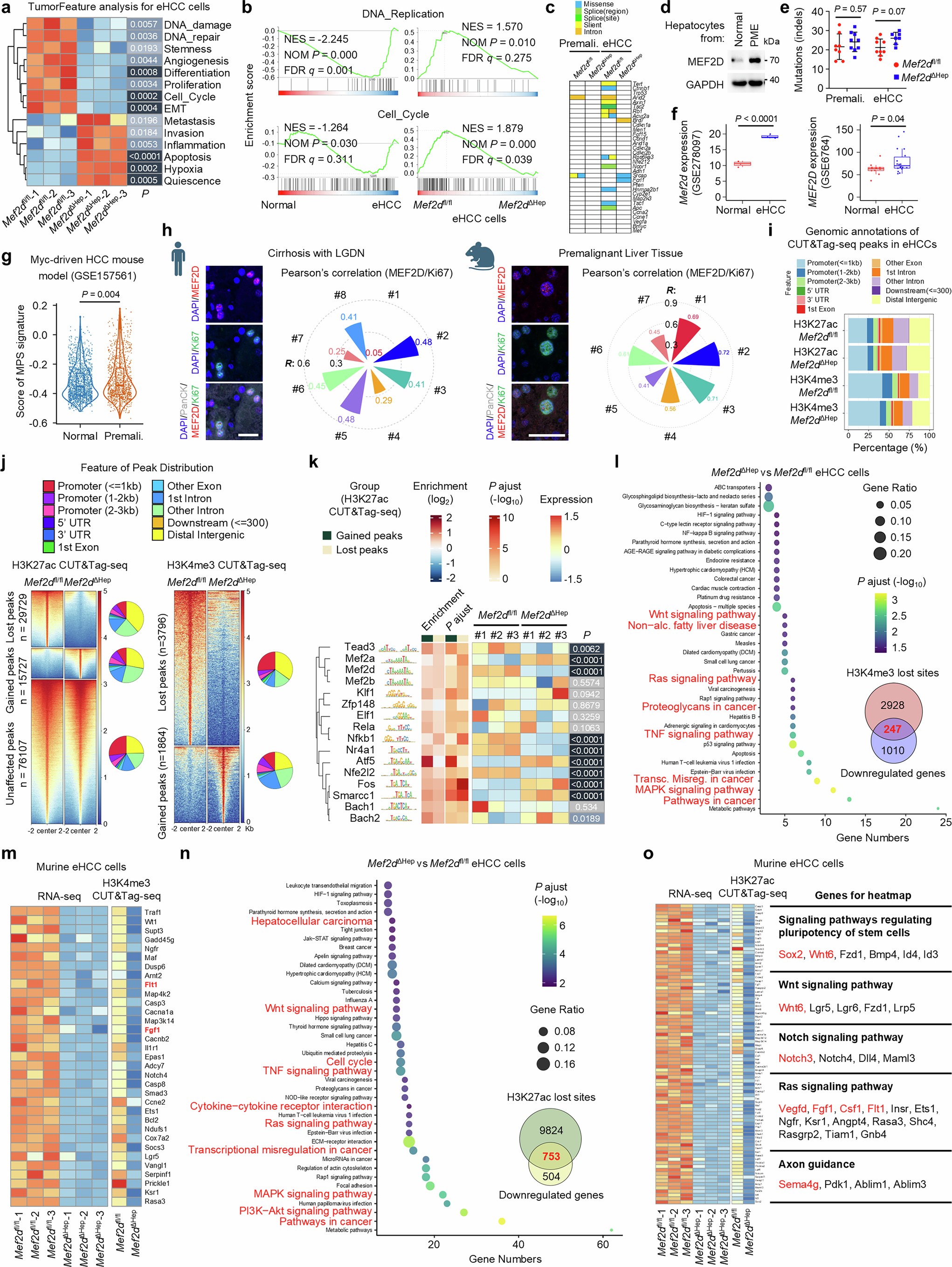
Extended Data Fig. 3: MEF2D epigenetically regulates a tumor-promoting transcriptional program in the precursors and eHCCs.

(a) Relative expression of the gene signatures for 14 functional states of cancer (CancerSEA database, http://biocc.hrbmu.edu.cn/CancerSEA/) in sorted early HCC cells from Mef2dΔHep compared to Mef2dfl/fl mice using RNA-seq analysis. (b) GSEA of genes sets of DNA replication and cell cycle, on genes ranked by correlation with absorption probability of the normal cells-to-early HCC cells trajectory (left) and exclusion probability of the MEF2D knockout in early HCC cells (right). FDR, false discovery rate. (c) Coding mutations of reported abundantly mutated oncogenes in premalignant and HCC tissues from Mef2dfl/fl and Mef2dΔHep mice by using WES, as described in Fig. 2a. Premalignant with Mef2dfl/fl, n = 8; Premalignant with Mef2dΔHep, n = 9; HCC with Mef2dfl/fl, n = 9; HCC with Mef2dΔHep, n = 7. (d) Western blot analysis of MEFD levels in hepatocytes sorted form normal or premalignant liver tissue (paratumor PME). The immunoblot experiment was repeated three times independently with similar results. (e) The mutation burden in the form of insertions and deletions (indels) in premalignant and HCC tissues from Mef2dfl/fl and Mef2dΔHep mice by using WES, as described in Fig. 2a. Premalignant with Mef2dfl/fl, n = 8; Premalignant with Mef2dΔHep, n = 9; HCC with Mef2dfl/fl, n = 9; HCC with Mef2dΔHep, n = 7. (f) Expression of Mef2d between murine normal and early HCC cells in this study (left, GSE278097. n = 3), or MEF2D expression between normal and early HCC samples from the indicated clinical cohort (right, GSE6764. normal, n = 10. eHCC, n = 18). eHCC, early HCC. (g) Gene set variation analysis (GSVA) sore of MPS in hepatocytes from normal vs. Myc overexpression-induced premalignant liver by using scRNA-seq analysis (GSE157561). Normal, n = 1718; Premalignant, n = 1142. (h) IF images of MEF2D and Ki67 in human cirrhotic liver with low-grade dysplastic nodules tissues or in murine premalignant liver specimens. Scale bars, 20 μm (left) and 50 μm (right). The co-expression of MEF2D and Ki67 in hepatocytes were quantified. The radar charts illustrate the Pearson correlation coefficient (R) value for the correlation of MEF2D and Ki67 levels in hepatocytes of sample sections from the indicated eight patients (left, #1 - #8) or seven mice (right, #1 - #7). The R score of each patient or mouse is also shown in the charts. P < 0.0001 for all samples. (i) Genomic annotations of H3K27ac- or H3K4me3- CUT&Tag-seq peaks in early HCC cells from Mef2dΔHep and Mef2dfl/fl mice. (j) Heatmap of the H3K27ac (left) or altered H3K4me3 (right) CUT&Tag-seq signals in early HCC cells from Mef2dΔHep mice compared to Mef2dfl/fl mice. Genomic annotations of the related lost, gained or unaffected peaks are shown. (k) Heatmaps showing the enrichment and significance of TF motifs in gained or lost H3K27ac binding peaks byMef2d knockout in early HCC cells and the expression of related TFs in early HCC cells from Mef2dfl/fl and Mef2dΔHep mice by using MonaLisa algorithm. (l) Venn diagram showing integrated RNA-seq and H3K4me3 CUT&Tag-seq analysis of the significantly downregulated genes in the early HCC cells after MEF2D depletion, followed with Kyoto Encyclopedia of Genes and Genomes (KEGG) enrichment analysis. (m) Heatmaps showing the top of overlapping downregulated genes in early HCC cells after MEF2D depletion from integrated RNA-seq and H3K4me3 CUT&Tag-seq in l, in which certain oncogenes are highlighted for further investigation. (n) Venn diagram showing integrated RNA-seq and H3K27ac CUT&Tag-seq analysis of the significantly downregulated genes in early HCC cells after MEF2D depletion, followed by KEGG enrichment analysis. (o) Heatmaps showing the top of overlapping downregulated genes in early HCC cells after MEF2D depletion from integrated RNA-seq and H3K27ac CUT&Tag-seq in n, in which certain oncogenes are highlighted for further investigation. For CUT&Tag-seq in i–o, the cells from 6 mice per group were mixed for sequencing. For RNA-seq in k–o, n = 3 biological replicates. Data were presented as mean ± SD (d and g); P values were calculated by two-tailed unpaired t test (a and k), two-sided Kolmogorov-Smirnov test (e), two-sided Wilcoxon signed-rank test (f-right and g), and Pearson correlation coefficient with a two-sided test (h). For b, P values for gene set enrichment scores were determined by randomly permuting genes, following the False Discovery Rate (FDR) to correct for multiple hypothesis testing, two-sided. For f-left, P value was calculated by Likelihood Ratio Test, following Benjamini-Hochberg to correct for multiple hypothesis testing, two-sided. For l and n, P ajust values were from hypergeometric tests to assess significance of KEGG pathway enrichment, following Benjamini-Hochberg to correct P value for multiple hypothesis testing. Box plots mark the median, upper quartile and lower quartile, with whiskers extending to the maximum and minimum values within 1.5 times the interquartile range. Points beyond this range are outliers.